Задача 3: Электромагнитная индукция вариант 12
Описание
Зачтено на максимальный балл
Условие:
По двум гладким медным шинам скользит перемычка массы M, закон движения которой задан Y = f(t). Сопротивление перемычки равно , поперечное сечение S, концентрация носителей заряда (электронов) в проводнике перемычки равна . Сверху шины замкнуты электрической цепью, состоящей из конденсатора ёмкости С. Расстояние между шинами l. Система находится в однородном переменном магнитном поле с индукцией B(t), перпендикулярном плоскости, в которой перемещается перемычка. Сопротивление шин, скользящих контактов, а также самоиндукция контура пренебрежимо малы. Ток через конденсатор в начальный момент времени равен 0.
Найти:
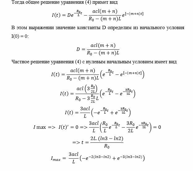
- закон изменения тока I(t);
- максимальное значение тока Imax;
- закон изменения проекций силы Лоренца на ось X (Fлx) и на ось Y (Fлy), действующей на электрон;
- закон изменения напряженности электрического поля в перемычке E(t);
- силу F(t), действующую на перемычку, необходимую для обеспечения заданного закона движения.
Установить связь между силой Ампера, действующей на перемычку, и силой Лоренца, действующей на все электроны в перемычке.
Построить зависимости тока через перемычку , силы Ампера .
Закон движения перемычки для всех вариантов Y = a ;
Закон изменения магнитного поля для чётных вариантов:
; константы a, c считать известными; n = , m = 2n,
№ Рис. 3.2.1.




Файлы условия, демо
Характеристики решённой задачи
Список файлов
