Для студентов МГТУ им. Н.Э.Баумана по предмету ФизикаЗадача 5.2Задача 5.2
5,00522
2020-03-272020-03-27СтудИзба
Задача 5.2 вариант 17
Описание
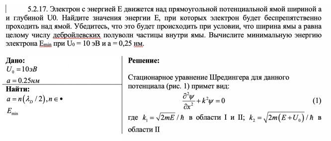
5.2.17. Электрон с энергией E движется над прямоугольной потенциальной ямой шириной a и глубиной U0. Найдите значения энергии E, при которых электрон будет беспрепятственно проходить над ямой. Убедитесь, что это будет происходить при условии, что ширина ямы a равна целому числу дебройлевских полуволн частицы внутри ямы. Вычислите минимальную энергию электрона Emin при U0 = 10 эВ и а = 0,25 нм. ![]()

Характеристики решённой задачи
Предмет
Учебное заведение
Семестр
Номер задания
Вариант
Просмотров
309
Качество
Идеальное компьютерное
Размер
43,33 Kb
Список файлов
._17 вариант ДЗ №2 .doc
17 вариант ДЗ №2 .doc
Все изображения помещены в pdf. Есть вопрос/претензия к файлу - ЛС