Для студентов МГТУ им. Н.Э.Баумана по предмету ФизикаЗадача 6.1 + Задача 6.2Задача 6.1 + Задача 6.2
5,00519
2023-03-182025-06-04СтудИзба
ДЗ 2: Задача 6.1 + Задача 6.2 вариант 9
-10%
Описание
При покупке Вы можете получить подарок 20 руб.
Зачтено на максимальный балл!!!
Идеальноекачествофайлов, документов💥💥💥
Не только копировать, а нужно понимать!
Характеристики домашнего задания
Предмет
Учебное заведение
Семестр
Номер задания
Вариант
Программы
Просмотров
231
Качество
Идеальное компьютерное
Размер
91,97 Kb
Список файлов
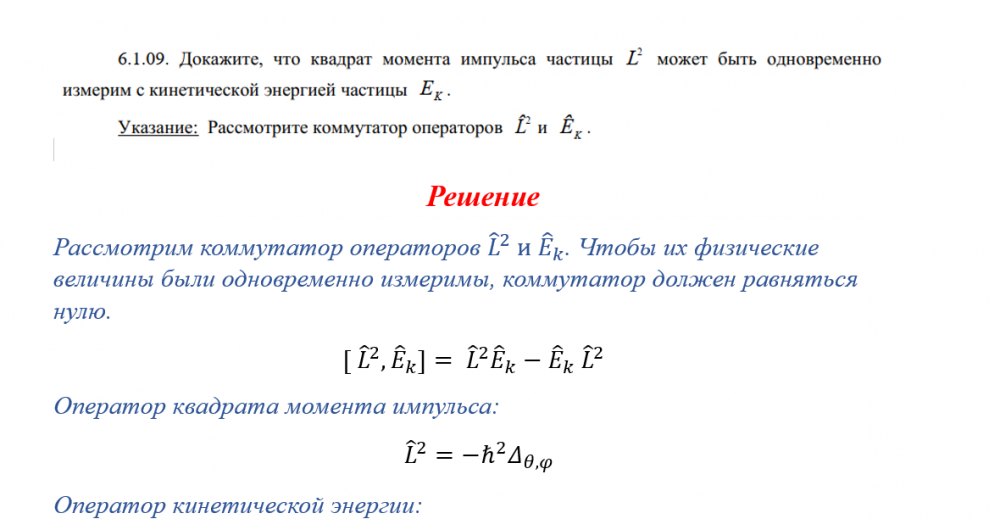
Зач3_6.1.09_печ.docx
Зач4_6.2.09_печ.docx

Ваше удовлетворение является нашим приоритетом. Вставьте 5 звезд и позитивные комментарии сразу дам Вам подарок. Благодарю за использование моей службы!!