Для студентов МГТУ им. Н.Э.Баумана по предмету ФизикаКолебания + ВолныКолебания + Волны
5,00510
2022-05-102025-02-11СтудИзба
Вариант 2 - ДЗ №2 - "Колебания" и "Волны"
ДЗ 2: Колебания + Волны вариант 2
-25%
Описание
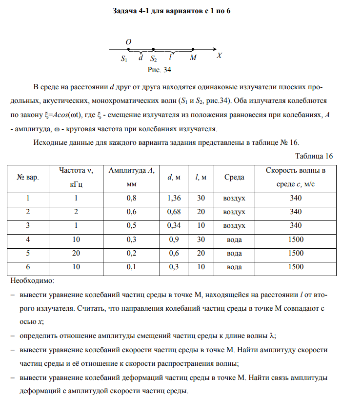
Домашняя работа №2
Задачи №3-1 "Колебания" и №4-1 "Волны", зачтены на максимальный балл
Задача 1:
Задача 2:
Показать/скрыть дополнительное описание
Задачи №3-1 "Колебания" и №4-1 "Волны", зачтены на максимальный балл
Задача 1:




Типовой расчет по физике МГТУ.
Файлы условия, демо
Характеристики домашнего задания
Предмет
Учебное заведение
Семестр
Номер задания
Вариант
Просмотров
112
Качество
Фото рукописных листов
Размер
3,65 Mb
Список файлов
Вариант 2 Дз-4 48.pdf
Вариант 2 Дз-3 55.docx

Спасибо за покупку! Я буду очень рад, если поставишь справедливую оценку купленному файлу :3 Ищи больше работ в моём профиле, там много нужного тебе!