Для студентов МГТУ им. Н.Э.Баумана по предмету ФизикаДинамика материальной точки + Динамика вращательного движенияДинамика материальной точки + Динамика вращательного движения
5,00591
2022-03-222025-02-11СтудИзба
ДЗ 1: Динамика материальной точки + Динамика вращательного движения вариант 2
-25%
Описание
Домашняя работа №1 - состоит из двух задач
Задачи №1-1 - "Динамика материальной точки" и №2-1 "Динамика вращательного движения", зачтены на максимальный балл
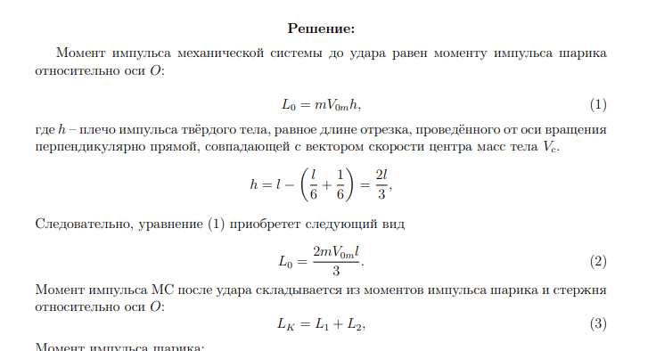
Задача 1:
Задача 2:
Задачи №1-1 - "Динамика материальной точки" и №2-1 "Динамика вращательного движения", зачтены на максимальный балл
Задача 1:





Характеристики домашнего задания
Предмет
Учебное заведение
Семестр
Номер задания
Вариант
Просмотров
109
Качество
Файлы различного качества
Размер
2,11 Mb
Список файлов
Вариант 2 Дз-1 25.pdf
Вариант 2 Дз-1 22.docx

Спасибо за покупку! Я буду очень рад, если поставишь справедливую оценку купленному файлу :3 Ищи больше работ в моём профиле, там много нужного тебе!
Комментарии

Отзыв
Отличный файл для того, чтобы опираться!