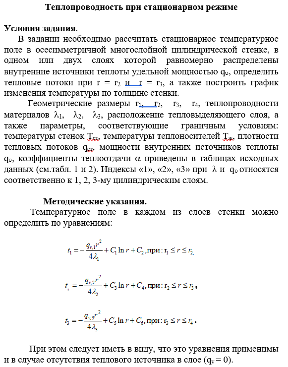
Для студентов МГТУ им. Н.Э.Баумана по предмету ФизикаТеплопередача через многослойную цилиндрическую стенкуТеплопередача через многослойную цилиндрическую стенку
4,945113
2020-12-092020-12-09СтудИзба
ДЗ 2: Теплопередача через многослойную цилиндрическую стенку вариант 14
Описание
Характеристики домашнего задания
Предмет
Учебное заведение
Семестр
Номер задания
Вариант
Просмотров
63
Размер
98,75 Kb
Список файлов
ДЗ№2 Вариант14.pdf
Комментарии
Нет комментариев
Стань первым, кто что-нибудь напишет!

МГТУ им. Н.Э.Баумана


















