Для студентов МГТУ им. Н.Э.Баумана по предмету ФизикаЭлектростатика + МагнитостатикаЭлектростатика + Магнитостатика
5,00527
2020-06-252024-09-04СтудИзба
ДЗ 1: Электростатика + Магнитостатика вариант 3
-25%
Описание
Домашнее задание №1 "Электростатика", "Магнитостатика" + графики, зачтено на максимальный балл
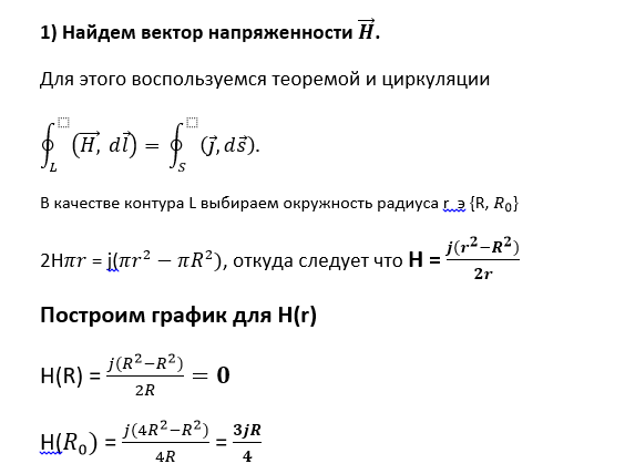
Задача 1:
Задача 2:
![]()
Задача 1:





Файлы условия, демо
Характеристики домашнего задания
Предмет
Учебное заведение
Семестр
Номер задания
Вариант
Просмотров
377
Качество
Файлы различного качества
Размер
2,46 Mb
Список файлов
2.docx
1.docx

Спасибо за покупку! Я буду очень рад, если поставишь справедливую оценку купленному файлу :3 Ищи больше работ в моём профиле, там много нужного тебе!