Для студентов МГТУ им. Н.Э.Баумана по предмету Физика30 Решенных билетов к РК30 Решенных билетов к РК
5,0058
2020-12-062024-09-05СтудИзба
Ответы к контрольной работе: 30 Решенных билетов к РК
-40%
Описание
30 Решенных билетов к РК.
![]()

Характеристики ответов (шпаргалок) к КР
Предмет
Учебное заведение
Семестр
Просмотров
153
Размер
11,92 Mb
Список файлов
reshenie_2_rk_po_fizike.pdf

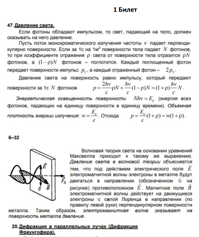
Спасибо за покупку! Я буду очень рад, если поставишь справедливую оценку купленному файлу :3 Ищи больше работ в моём профиле, там много нужного тебе!