Для студентов МГТУ им. Н.Э.Баумана по предмету Физика ядерных реакторовВариант 29 - ДЗ №1Вариант 29 - ДЗ №1
5,00511
2021-03-242024-09-03СтудИзба
ДЗ 1: Вариант 29 - ДЗ №1 вариант 29
Бестселлер
-66%
Описание
Зачтено на максимальный балл
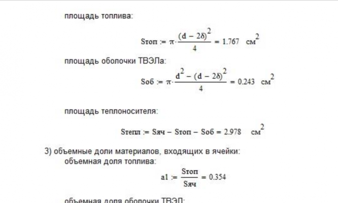
Постановка задачи: рассматривается бесконечный гомогенный реактор с определенным типом решетки. Определить коэффициент размножения нейтронов в бесконечной среде. При необходимости, варьируя обогащением делящегося нуклида в топливе, подобрать

Характеристики домашнего задания
Предмет
Учебное заведение
Номер задания
Вариант
Просмотров
268
Размер
497,35 Kb
Список файлов
Домашнее задание №1 (Вариант №29).pdf

Друзья, спасибо за доверие! Если вам понравилась работа – поставьте 5⭐ и напишите отзыв. Это поможет другим студентам, а мне даст силы делать ещё больше качественных материалов для вас 🔥