Для студентов МГТУ им. Н.Э.Баумана по предмету Физика и механика пластических деформаций (ФМПД) (МТ-6)Решение задачи осадки цилиндрической заготовки инженерным методомРешение задачи осадки цилиндрической заготовки инженерным методом
5,0057
2019-01-242019-01-24СтудИзба
ДЗ: Решение задачи осадки цилиндрической заготовки инженерным методом вариант 1
Бестселлер
Описание
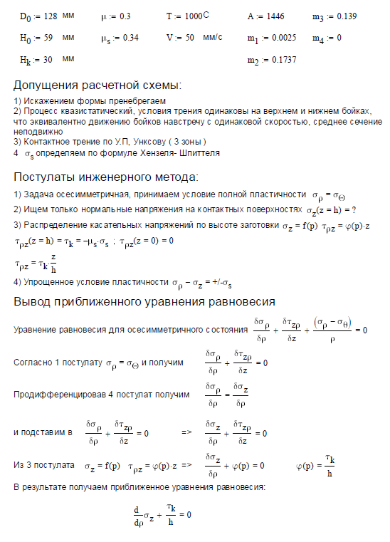
Исходные данные


Файлы условия, демо
Характеристики домашнего задания
Учебное заведение
Семестр
Вариант
Программы
Просмотров
514
Качество
Идеальное компьютерное
Размер
3,35 Mb
Список файлов
ДЗ.pdf
Титульный лист.doc
Маткад.xmcd
Маткад.pdf
График.xmcd
График.pdf
Чертежи.dwg
З1.pdf
З2.pdf
З3.pdf
У1.pdf
У2.pdf
У3.pdf

Вам все понравилось? Получите кэшбэк - 40 рублей на Ваш счёт при покупке. Поставьте оценку и напишите положительный комментарий к купленному файлу. После Вы получите деньги на ваш счет.