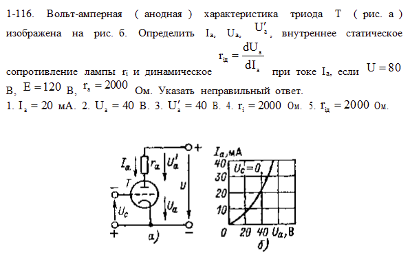
Для студентов по предмету Электротехника (ЭлТех)Решённая задача 1.116Решённая задача 1.116
5,0052
2018-12-122018-12-12СтудИзба
Задача: Решённая задача 1.116
Описание

Характеристики решённой задачи
Предмет
Просмотров
218
Качество
Идеальное компьютерное
Размер
39,53 Kb
Список файлов
1.116.docx

Зарабатывай на студизбе! Просто выкладывай то, что так и так делаешь для своей учёбы: ДЗ, шпаргалки, решённые задачи и всё, что тебе пригодилось.
Начать зарабатывать
Начать зарабатывать