Главная » Учебные материалы » Электротехника (ЭлТех) » Домашние задания » Цепь постоянного тока содержит резисторы, соединенные смешанно.

ДЗ: Цепь постоянного тока содержит резисторы, соединенные смешанно.

Описание

Цепь постоянного тока содержит резисторы, соединенные смешанно. Схема цепи с указанием резисторов приведена на рисунке 1. Всюду индекс тока или напряжения совпадает с индексом резистора, по которому проходит этот ток или на котором действует это напряжение. Например, через резистор R3 проходит ток I3 и на нем действует напряжение U3.
Определить ток IАВ, мощность, потребляемую всей цепью и расход электрической энергии цепью за 10 часов работы.

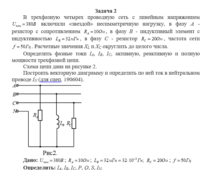
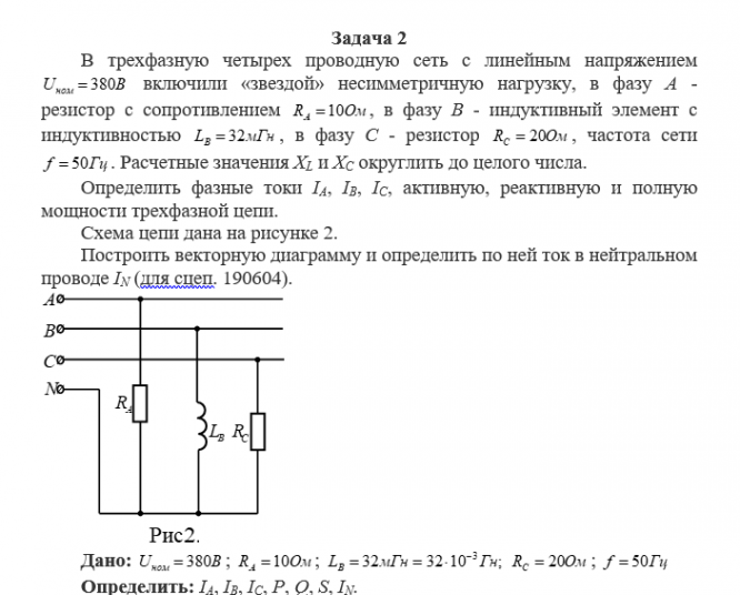
В трехфазную четырех проводную сеть с линейным напряжением включили «звездой» несимметричную нагрузку, в фазу А - резистор с сопротивлением , в фазу В - индуктивный элемент с индуктивностью , в фазу С - резистор , частота сети . Расчетные значения XL и XC округлить до целого числа.
Определить фазные токи IА, IВ, IС, активную, реактивную и полную мощности трехфазной цепи.
Схема цепи дана на рисунке 2.

Для питания осветительной нагрузки установили однофазный трансформатор номинальной мощности Sном и включили в сеть с первичным напряжением . Вторичное напряжение . Общая активная мощность ламп при . Трансформатор работает с коэффициентом нагрузки . Потери в стали трансформатора , в обмотках .
Определить: 1) коэффициент трансформации K; 2) номинальную мощность трансформатора Sном; 3) токи в обмотках при фактической нагрузке I1 и I2; 4) к.п.д. трансформатора при фактической нагрузке.
Задача 4
Электродвигатель постоянного тока с параллельным возбуждением, работая в номинальном режиме, отдает полезную мощность на валу , развивая при этом номинальный момент Мном при частоте вращения . Двигатель потребляет из сети номинальный ток при напряжении Uном. Ток в обмотке якоря Ia, обмотке возбуждения . Потребляемая мощность .
Определить:
1) полезный номинальный момент ;
2) номинальное напряжение ;
3) ток в обмотке якоря Ia;
4) потери мощности в двигателе ;
5) к.п.д. двигателя .
Начертить схему присоединения такого двигателя к сети, пояснить назначение каждого элемента схемы.

Характеристики домашнего задания

Просмотров
15
Качество
Идеальное компьютерное
Размер
300,71 Kb

Список файлов

dlya-obrazca-1.docx
Картинка-подпись
Если нужен другой вариант работы или отдельная задача из любой работы, пишите в комментарии

Комментарии

Нет комментариев
Стань первым, кто что-нибудь напишет!
Поделитесь ссылкой:
Цена: 600 руб.
Расширенная гарантия +3 недели гарантии, +10% цены
Рейтинг автора
5 из 5
Поделитесь ссылкой:
Сопутствующие материалы
Контрольная работа
В электрическую цепь постоянного тока (рис. 2.2, а) включено нелинейное сопротивление R5. Определить ток I5 в нелинейном сопротивлении и напряжение U12, действующие между точками 1 и 2 цепи. Вольт-амперная харктеристика нелинейного сопротивления R5 (
Каково напряжение между точками А и С, если напряжение между точками А и В равно 120 В, а между С и В 180В? Найти расстояние между точками А и В, находящимися в поле напряженностью 200 В/м.
определить величину тока, протекающего через тело человека, при прикосновении его к оголенному проводу трехфазной сети. Привести электрические схемы.
Любой реферат по электротехнике
На вход заданной по номеру варианта схемы (рис. 8) подается напряжение синусоидальной формы амплитудой UВХ. Изобразить форму выходного напряжения UВЫХ(t). Вид схемы, амплитуда входного напряжения, типы диодов и стабилитронов выбираются из рис.8

Подобрали для Вас услуги

Вы можете использовать домашнюю работу для примера, а также можете ссылаться на неё в своей работе. Авторство принадлежит автору работы, поэтому запрещено копировать текст из этой работы для любой публикации, в том числе в свою домашнюю работу в учебном заведении, без правильно оформленной ссылки. Читайте как правильно публиковать ссылки в своей работе.
Свежие статьи
Популярно сейчас
Как Вы думаете, сколько людей до Вас делали точно такое же задание? 99% студентов выполняют точно такие же задания, как и их предшественники год назад. Найдите нужный учебный материал на СтудИзбе!
Ответы на популярные вопросы
Да! Наши авторы собирают и выкладывают те работы, которые сдаются в Вашем учебном заведении ежегодно и уже проверены преподавателями.
Да! У нас любой человек может выложить любую учебную работу и зарабатывать на её продажах! Но каждый учебный материал публикуется только после тщательной проверки администрацией.
Вернём деньги! А если быть более точными, то автору даётся немного времени на исправление, а если не исправит или выйдет время, то вернём деньги в полном объёме!
Да! На равне с готовыми студенческими работами у нас продаются услуги. Цены на услуги видны сразу, то есть Вам нужно только указать параметры и сразу можно оплачивать.
Отзывы студентов
Ставлю 10/10
Все нравится, очень удобный сайт, помогает в учебе. Кроме этого, можно заработать самому, выставляя готовые учебные материалы на продажу здесь. Рейтинги и отзывы на преподавателей очень помогают сориентироваться в начале нового семестра. Спасибо за такую функцию. Ставлю максимальную оценку.
Лучшая платформа для успешной сдачи сессии
Познакомился со СтудИзбой благодаря своему другу, очень нравится интерфейс, количество доступных файлов, цена, в общем, все прекрасно. Даже сам продаю какие-то свои работы.
Студизба ван лав ❤
Очень офигенный сайт для студентов. Много полезных учебных материалов. Пользуюсь студизбой с октября 2021 года. Серьёзных нареканий нет. Хотелось бы, что бы ввели подписочную модель и сделали материалы дешевле 300 рублей в рамках подписки бесплатными.
Отличный сайт
Лично меня всё устраивает - и покупка, и продажа; и цены, и возможность предпросмотра куска файла, и обилие бесплатных файлов (в подборках по авторам, читай, ВУЗам и факультетам). Есть определённые баги, но всё решаемо, да и администраторы реагируют в течение суток.
Маленький отзыв о большом помощнике!
Студизба спасает в те моменты, когда сроки горят, а работ накопилось достаточно. Довольно удобный сайт с простой навигацией и огромным количеством материалов.
Студ. Изба как крупнейший сборник работ для студентов
Тут дофига бывает всего полезного. Печально, что бывают предметы по которым даже одного бесплатного решения нет, но это скорее вопрос к студентам. В остальном всё здорово.
Спасательный островок
Если уже не успеваешь разобраться или застрял на каком-то задание поможет тебе быстро и недорого решить твою проблему.
Всё и так отлично
Всё очень удобно. Особенно круто, что есть система бонусов и можно выводить остатки денег. Очень много качественных бесплатных файлов.
Отзыв о системе "Студизба"
Отличная платформа для распространения работ, востребованных студентами. Хорошо налаженная и качественная работа сайта, огромная база заданий и аудитория.
Отличный помощник
Отличный сайт с кучей полезных файлов, позволяющий найти много методичек / учебников / отзывов о вузах и преподователях.
Отлично помогает студентам в любой момент для решения трудных и незамедлительных задач
Хотелось бы больше конкретной информации о преподавателях. А так в принципе хороший сайт, всегда им пользуюсь и ни разу не было желания прекратить. Хороший сайт для помощи студентам, удобный и приятный интерфейс. Из недостатков можно выделить только отсутствия небольшого количества файлов.
Спасибо за шикарный сайт
Великолепный сайт на котором студент за не большие деньги может найти помощь с дз, проектами курсовыми, лабораторными, а также узнать отзывы на преподавателей и бесплатно скачать пособия.
Популярные преподаватели
Добавляйте материалы
и зарабатывайте!
Продажи идут автоматически
7066
Авторов
на СтудИзбе
258
Средний доход
с одного платного файла
Обучение Подробнее