ДЗ 1: Расчет электрических цепей постоянного и синусоидального тока вариант 29
Описание
Вариант 29 - ДЗ №1 - Расчет электрических цепей постоянного и синусоидального тока
⭐ Работа уже готова и проверена преподавателями
🏅 Сдана на максимальный балл – более 100 успешных сдач
📖 Полное соответствие методическим указаниям МГТУ им. Н.Э. Баумана
✅ Что вы получите:
🧾 Готовые расчёты и выводы
📑 Оформление по ГОСТ и требованиям кафедры
💻 Файл в удобном формате
🌟 Почему выбирают именно эту работу:
🔝 Более 100 проданных работ, рейтинг автора 5/5
🎯 Гарантия успешной сдачи – работа проверена и одобрена
⏳ Экономия времени – скачивай и сдавай без доработок
🔒 Конфиденциальность – ваши данные под защитой
🚀 Сделайте шаг к лёгкой сдаче:
👉 Нажмите «Купить» и скачайте готовый файл прямо сейчас
🔥 Не тратьте время на написание – решение уже ждёт вас!
Спасибо за покупку 🥰🥰 🥰




Задача №1. «Расчёт электрических цепей постоянного тока». Задание состоит из следующих пунктов: 1. В соответствии с вариантом домашнего задания, начертить заданную схему электрической цепи и выписать числовые данные из таблицы исходных данных. 2. Для заданной схемы электрической цепи составить систему уравнений с помощью законов Кирхгофа, подставить числовые значения, соответствующие рассматриваемому варианту задания, и используя компьютер, определить все токи в ветвях схемы. 3. Записать уравнение баланса мощностей для заданной схемы электрической цепи, подставить известные числовые значения и рассчитать баланс мощностей. Оценить относительную погрешность. 4. Для заданной схемы электрической цепи составить систему уравнений, применяя метод контурных токов, подставить числовые значения, и используя компьютер, определить все токи в ветвях заданной схемы. 5. Преобразовать заданную схему до двух узлов. Заменить пассивный треугольник резисторов R4, R5, R6 эквивалентной звездой - начертить полученную электрическую цепь с эквивалентной звездойи обозначить на ней токи; - рассчитать полученную электрическую цепь, используя метод межузлового напряжения; - определить все токи, соответствующие исходной схеме электрической цепи. 6. Определить ток в резисторе R6 методом эквивалентного генератора. Сопоставить полученное значение тока с результатами расчёта его другими методами. 7. Определить показания вольтметра, указанного в исходной схеме электрической цепи. 8. Начертить схему внешнего контура заданной схемы электрической цепи. Рассчитать и построить потенциальную диаграмму для внешнего контура исходной схемы.
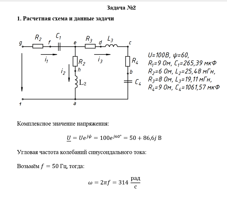
Задача №2. «Расчёт электрических цепей синусоидального тока». Задание состоит из следующих пунктов: 1. В соответствии с номером варианта домашнего задания начертить расчётную электрическую схему с указанием отдельных элементов (R, L, C) и выписать исходные числовые данные из табл. П1 приведённой вприложении 1 методических указаний. 2. Рассчитать сопротивления реактивных элементов и записать в комплексной форме сопротивления всех ветвей схемы. 3. Определить токи в исходной схеме. 4. Записать уравнение баланса мощностей для исходной схемы, подставить известные числовые значения и рассчитать баланс мощностей, определить коэффициент мощности схемы. 5. Рассчитать потенциалы всех точек в исходной схеме, приняв за нулевой потенциал нижнего узла схемы. Построить на одном графике(совмещённую) векторную диаграмму токов и топографическуюдиаграмму напряжений для исходной схемы. Обозначить на нейнапряжения, соответствующие всем элементам схемы. 6. Определить показания амперметра, вольтметра и ваттметра, указанныев исходной схеме.
Характеристики домашнего задания
Список файлов
