Для студентов МГТУ им. Н.Э.Баумана по предмету Электротехника (ЭлТех)Расчет транзисторных усилительных каскадовРасчет транзисторных усилительных каскадов
4,9957746
2023-09-182023-09-18СтудИзба
ДЗ 1: Расчет транзисторных усилительных каскадов вариант 24-33
Описание
УСЛОВИЕ
Рассчитать каскад мощного усиления, работающий в линейном режиме.- Выбрать транзистор, отдающий в нагрузку мощность Рвых в диапазоне частот от fн (нижняя частота) до fв (верхняя частота) с искажением Мн (частотные искажения в области нижних частот) и Мв (частотные искажения в области верхних частот) не более 1,5 дБ.
- Рассчитать величины элементов схемы, обеспечивающих режимы линейного усиления.
Рвых = 4 Вт
fн = 100 Гц
fв = 10 кГц
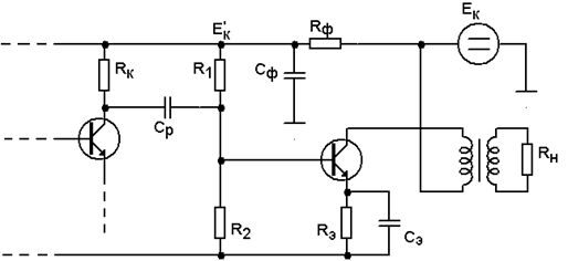
Трансформаторный однотактный каскад мощного усиления с резисторно-конденсаторной связью и параллельной подачей смещения:

ДЕМО
- Выбор типа транзистора.
- Определение параметров выходного сигнала, построение нагрузочной прямой переменного тока.
- Определение входных параметров каскада и параметров входного сигнала.
- Расчёт элементов схемы, обеспечивающих режим работы каскада по постоянному току и его температурную стабилизацию: RЭ, R1, R2.
- Обеспечение работы каскада в заданном диапазоне частот сигнала.
- Учет влияния отрицательной обратной связи, возникающей при отключении Cэ.
- Расчет электрических параметров, определяющих требования к источнику питания.
- Приближенный расчет теплоотводящей конструкции (радиатора)


Рассчитать каскад мощного усиления, работающий в линейном режиме..
Характеристики домашнего задания
Предмет
Учебное заведение
Номер задания
Вариант
Программы
Просмотров
1
Качество
Идеальное компьютерное
Размер
465,5 Kb
Список файлов
Вариант 24-33.doc

Если работа Вам была полезна, Пожалуйста, потратьте несколько секунд, чтобы оставить нам 5 ЗВЁЗД и положительный отзывы. Мы Вам глубоко признателены!