Курсовая работа: Освоение методов расчета электрических цепей
Описание
Содержание
1.1.1Расчет методом узловых напряжений. 6
1.2.1Метод по законам Кирхгофа. 13
1.2.3Топографическая и векторная диаграмма. 16
1.2.4Расчет схемы при наличии магнитной связи. 19
1.2.5Построение векторной диаграммы для схемы с индуктивной связью.. 20
2.1.2Расчет схемы при отсутствие нулевого провода. 26
2.1.4 Найдем ток в нулевом проводе по первому закону Кирхгофа. 31
2.1.5 Расчет схемы при звезда-треугольник. 32
Список используемых источников. 36
Введение
Электрические цепи являются основой современных технических систем, используемых в промышленности, энергетике и быту. Их анализ необходим для проектирования, эксплуатации и модернизации оборудования, обеспечения его надежности и безопасности. Знание методов расчета электрических цепей позволяет решать практические задачи, связанные с передачей, преобразованием и использованием электрической энергии.
Целью данной курсовой работы является освоение методов расчета электрических цепей, их применение на практике и анализ характеристик цепей в различных режимах работы. В работе основное внимание уделяется методам узловых напряжений, законам Кирхгофа, балансу мощностей и расчету цепей с учетом магнитной связи.
Работа состоит из двух контрольных заданий. Первое посвящено расчету электрических цепей методом узловых напряжений, составлению баланса мощностей и изучению влияния магнитной связи. Второе задание включает анализ трехфазных цепей в различных режимах: отсутствие нулевого провода, учет сопротивления нейтрального провода и преобразование схемы соединения “звезда-треугольник”.
Рассмотренные методы и задачи направлены на развитие навыков применения теоретических знаний к практическим инженерным задачам. Применение графических методов, таких как построение топографических и векторных диаграмм, способствует лучшему пониманию процессов в электрических цепях.
Настоящая работа актуальна в условиях развития энергетики и электротехнической отрасли, требующих квалифицированных специалистов для анализа и оптимизации электрических систем.
Контрольная работа №1
Задание 1.1
Для электрической схемы, соответствующей номеру варианта и изображенной на рис. 1, выполнить следующее:
По заданному графу составить подробную электрическую схему анализируемой цепи, на схеме произвольно указать положительные направления токов в ветвях и обозначить их, пронумеровать узлы, и последний принять в качестве “базового”;
Определить токи всех ветвей используя метод узловых напряжений;
Составить баланс мощностей.
Таблица 1 – Исходные данные
Вариант | Схема | ||||||||||||
Ом | В | А | |||||||||||
7 | 5 | 9 | 8 | 2 | 0 | 8 | 4 | 8 | 8 | 4 | 2 | 1 | 3 |
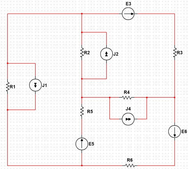
Рисунок 1 – Исходная схема
Задание 1.2
Для электрической схемы цепи синусоидального тока, изображенной на рис. 1 и параметрами, заданными в табл. 1 в соответствии с номером варианта выполнить:
По заданному графику составить подробную электрическую схему анализируемой цепи, на схеме произвольно указать положительные направления токов в ветвях и обозначить их;
На основании законов Кирхгофа составить в общем виде систему уравнений для расчета токов во всех ветвях цепи, записав ее в символической форме;
Определить комплексы действующих значений токов во всех ветвях, воспользовавшись одним из методов расчета линейных электрических цепей;
Составить баланс мощностей для активных, реактивных и полных мощностей;
Построить векторную диаграмму токов и векторно-топографическую диаграмму напряжений;
Используя данные расчетов, полученных в и. 3, записать выражение для мгновенного значения тока и . Построить графики зависимостей указанных величин от на одном чертеже;
Полагая, что между индуктивными катушками, расположенными в различных ветвях заданной схемы, имеется магнитная связь при коэффициенте взаимной индуктивности, равной k, составить в общем виде систему уравнений по законам Кирхгофа, записав ее в символической форме;
Определить комплексы действующих значений тока в электрической с учетом индуктивной связи между катушками.
Построить векторную диаграмму токов и векторно-топографическую диаграмму напряжений по результатам расчета и. 8. Напряжения на индуктивно связанных катушках отложить в виде отдельных векторов.
Таблица 1 – Исходные данные
Вариант | |||||||||||||
Ом | мГн | мкФ | В | град | Гц | ||||||||
77 | 26 | 41 | 24 | 7,4 | 5,6 | 48,3 | 32,8 | 142 | 82 | 40 | -38 | 0,48 | 82 |

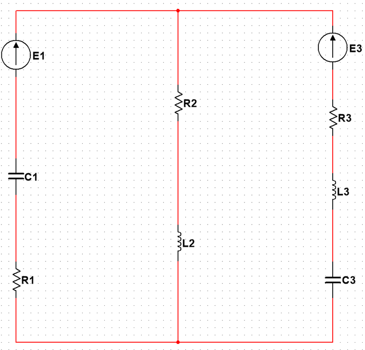
Рисунок 1 – Исходная схема
Контрольная работа №2
Задание 2.1
На рис. 1 приведена схема трехфазной электрической цепи с симметричным синусоидальным генератором, несимметричной нагрузкой и нулевым проводом.
Параметры элементов электрической цепи по вариантам заданы в табл. 1. Поскольку генератор симметричный, то для него приведена амплитуда и начальная фаза только для фазы А, период функции Т. Параметры комплексной нагрузки для каждой фазы , , , а также комплексное сопротивление нулевого провода тоже показаны в табл. 1. Любое комплексное сопротивление Z, состоит из последовательно соединенных элементов в соответствии с заданным вариантом.

Рисунок 1 – Электрическая схема
Таблица 1 – Исходные данные
Вариант | |||||||||||
B | град | Ом | мГн | мкФ | Ом | мГн | |||||
77 | 510 | 20 | 26 | 9 | 17 | 15 | 30 | 180 | 200 | 6 | 13 |
vitalievnatalia















