Для студентов НИУ «МЭИ» по предмету Электротехника (ЭлТех)Методичка для Расчетного задания по курсу Электротехника (2 часть)Методичка для Расчетного задания по курсу Электротехника (2 часть)
2,3353
2020-06-252020-06-25СтудИзба
Ответы к контрольной работе: Методичка для Расчетного задания по курсу Электротехника (2 часть)
Описание
УСТАНОВИВШИЕСЯ ПРОЦЕССЫ В ЦЕПЯХ С РАСПРЕДЕЛЕННЫМИ ПАРАМЕТРАМИ
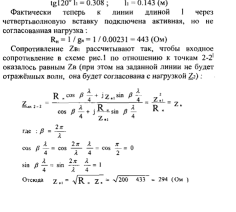
Линия без потерь длиной l с волновым сопротивлением Zc соединяет генератор и нагрузку Zн Rн jXн .
Построить график распределения действующих значений напряжения U(x)и тока I(x) вдоль линии ( x отсчитывается то конца линии).
Рассчитать согласующее устройство заданного типа.
Построить график распределения действующих значений напряжения U и тока I в линии и в элементах согласующего устройства (трансформаторе, шлейфе) после согласования, считая, что действующее значение генератора U1 осталось неизменным.
Примеры из методички:

Характеристики ответов (шпаргалок) к КР
Предмет
Учебное заведение
Семестр
Просмотров
168
Размер
335,65 Kb
Список файлов
01-98473.pdf
Комментарии
Нет комментариев
Стань первым, кто что-нибудь напишет!
НИУ «МЭИ»
Energy_push


















