Для студентов НИУ «МЭИ» по предмету ЭлектроникаСтатические характеристики полупроводниковых диодовСтатические характеристики полупроводниковых диодов
4,97514560
2023-04-302023-04-30СтудИзба
Лабораторная работа: Статические характеристики полупроводниковых диодов
-55%
Описание
Зачтенная лабораторная работа по электронике №1 "Статические характеристики полупроводниковых диодов"
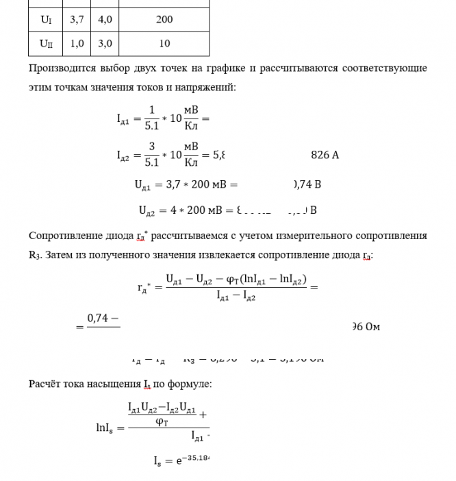
Цель работы: Получить экспериментальные статические характеристики германиевых и кремниевых полупроводниковых p-n диодов для области прямых токов. Получить экспериментальные статические характеристики тех же диодов для области обратных токов. По экспериментальным статическим характеристикам определить параметры нелинейных низкочастотных моделей диодов. Получить экспериментальные статические характеристики p-n переходов биполярного транзистора.
Введение:
Пример оформления:
Показать/скрыть дополнительное описание
Цель работы: Получить экспериментальные статические характеристики германиевых и кремниевых полупроводниковых p-n диодов для области прямых токов. Получить экспериментальные статические характеристики тех же диодов для области обратных токов. По экспериментальным статическим характеристикам определить параметры нелинейных низкочастотных моделей диодов. Получить экспериментальные статические характеристики p-n переходов биполярного транзистора.
Введение:


Лабораторная работа 4 семестр по электронике МЭИ.
Характеристики лабораторной работы
Предмет
Учебное заведение
Семестр
Просмотров
5
Качество
Идеальное компьютерное
Размер
1,21 Mb
Список файлов
ЛР 1 Электроника.docx

Спасибо за покупку! Я буду очень рад, если поставишь справедливую оценку купленному файлу :3 Ищи больше работ в моём профиле, там много нужного тебе!