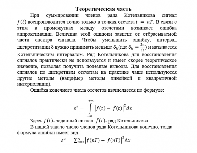
Для студентов МГТУ им. Н.Э.Баумана по предмету Экспериментальные методы исследований физических явленийЛабораторная работа №3-4 - "Исследование зависимости ошибки ε аппроксимации функцией с помощью ряда Котельникова от величины дискрета"Лабораторная работа №3-4 - "Исследование зависимости ошибки ε аппроксимации функцией с помощью ряда Котельникова от величины дискрета"
4,97514286
2022-04-112022-04-11СтудИзба
Лабораторная работа №3-4 - "Исследование зависимости ошибки ε аппроксимации функцией с помощью ряда Котельникова от величины дискрета"
-50%
Описание
Характеристики лабораторной работы
Учебное заведение
Семестр
Номер задания
Программы
Просмотров
6
Качество
Идеальное компьютерное
Размер
118,05 Kb
Список файлов
ЛР 3-4.docx

Спасибо за покупку! Я буду очень рад, если поставишь справедливую оценку купленному файлу :3 Ищи больше работ в моём профиле, там много нужного тебе!