Для студентов МГТУ им. Н.Э.Баумана по предмету Дискретная математикаМножества, бинарные отношенияМножества, бинарные отношения
5,0051
2025-02-012025-02-01СтудИзба
Дискретная математика ДЗ 1 ИУ7 3 семестр первые две задачи 9 вариант
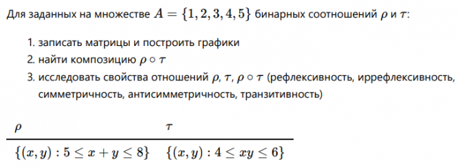
ДЗ 1, 2: Множества, бинарные отношения вариант 9
Описание
Характеристики домашнего задания
Предмет
Учебное заведение
Семестр
Вариант
Теги
Просмотров
14
Качество
Идеальное компьютерное
Размер
561,04 Kb
Преподаватели
Список файлов
dz1_var9.pdf
Комментарии
Нет комментариев
Стань первым, кто что-нибудь напишет!
МГТУ им. Н.Э.Баумана


















