Дискретная математика ДЗ 1 ИУ7 3 семестр первые две задачи 4 вариант
ДЗ 1, 2: Множества, бинарные отношения вариант 4
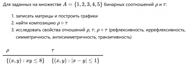
Описание
Характеристики домашнего задания
Предмет
Учебное заведение
Семестр
Вариант
Теги
Просмотров
28
Качество
Идеальное компьютерное
Размер
624,34 Kb
Преподаватели
Список файлов
dz1_var4.pdf
Комментарии
Нет комментариев
Стань первым, кто что-нибудь напишет!
МГТУ им. Н.Э.Баумана



















