Для студентов МГТУ им. Н.Э.Баумана по предмету Дискретная математикаАлгебраические системыАлгебраические системы
5,0054
2023-10-182023-10-18СтудИзба
ДЗ 1: Алгебраические системы вариант 13
Описание
Домашнее задание № 1
по курсу «Дискретная математика » ИУ3, ИУ7 2023
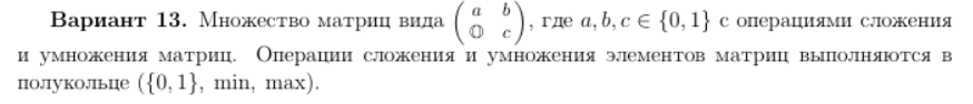
Вариант 13
Проверив аксиомы, установить, является ли заданная алгебра с двумя бинарными операциями полукольцом или кольцом. При этом:
а) Для полукольца (не являющегося кольцом), проверить, является ли полукольцо Коммутативным? Идемпотентным? Замкнутым?
б) Для кольца проверить, есть ли в нем делители нуля? является ли кольцо полем?
При решении задачи No 2 использовать результаты, полученные при решении задачи No 1 Домашнего задания.
Символом О в условии задачи обозначен нейтральный элемент по сложению алгебры, над которой выполняются операции над элементами матриц или упорядоченных пар.
по курсу «Дискретная математика » ИУ3, ИУ7 2023
Вариант 13
Проверив аксиомы, установить, является ли заданная алгебра с двумя бинарными операциями полукольцом или кольцом. При этом:
а) Для полукольца (не являющегося кольцом), проверить, является ли полукольцо Коммутативным? Идемпотентным? Замкнутым?
б) Для кольца проверить, есть ли в нем делители нуля? является ли кольцо полем?
При решении задачи No 2 использовать результаты, полученные при решении задачи No 1 Домашнего задания.
Символом О в условии задачи обозначен нейтральный элемент по сложению алгебры, над которой выполняются операции над элементами матриц или упорядоченных пар.
Характеристики домашнего задания
Предмет
Учебное заведение
Семестр
Номер задания
Вариант
Просмотров
59
Качество
Скан рукописных листов
Размер
2,86 Mb
Преподаватели
Список файлов
Adobe Scan 18 Oct 2023.pdf
Комментарии
Нет комментариев
Стань первым, кто что-нибудь напишет!
МГТУ им. Н.Э.Баумана
vadim579294742


















