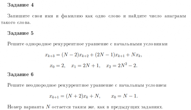
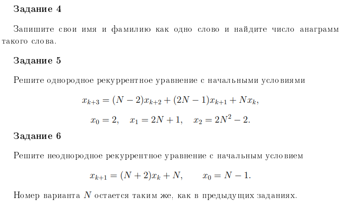
Для студентов ИДДО НИУ «МЭИ» по предмету Дискретная математикаРасчетное задание №2,вариант 16Расчетное задание №2,вариант 16
5,0057
2021-05-012021-05-01СтудИзба
ДЗ: Расчетное задание №2,вариант 16
Описание
Характеристики домашнего задания
Предмет
Учебное заведение
Семестр
Просмотров
70
Размер
68,28 Kb
Список файлов
РЗ_2_Дискретная математика.docx
Комментарии
Нет комментариев
Стань первым, кто что-нибудь напишет!
ИДДО НИУ «МЭИ»
id91011715
















