Для студентов НИУ «МЭИ» по предмету Дискретная математикаГотовое ДЗ 4 вариант 2020 год, оценка 5Готовое ДЗ 4 вариант 2020 год, оценка 5
5,0056
2020-06-052020-06-16СтудИзба
ДЗ: Готовое ДЗ 4 вариант 2020 год, оценка 5
Описание
Характеристики домашнего задания
Предмет
Учебное заведение
Семестр
Просмотров
173
Размер
9,82 Mb
Список файлов
1,5.png
2.png
3-4.jpg
6.png
7.jpg
8.jpg
Комментарии
Нет комментариев
Стань первым, кто что-нибудь напишет!
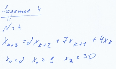
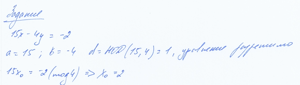
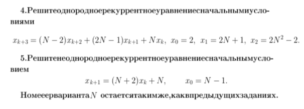
Пример из расчетов
НИУ «МЭИ»
Energy_push
















