Для студентов МГТУ им. Н.Э.Баумана по предмету Дифференциальная геометрияДз-1 "Тензорный анализ"Дз-1 "Тензорный анализ"
5,0053
2022-11-032024-09-05СтудИзба
ДЗ 1: Дз-1 "Тензорный анализ" вариант 1, 7161
-43%
Описание
Зачтенное Дз-1 по дифференциальной геометрии для ФН-4, номер билета 7161
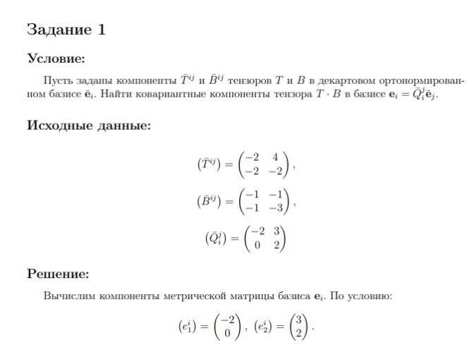
Задача 1:
Задача 2:
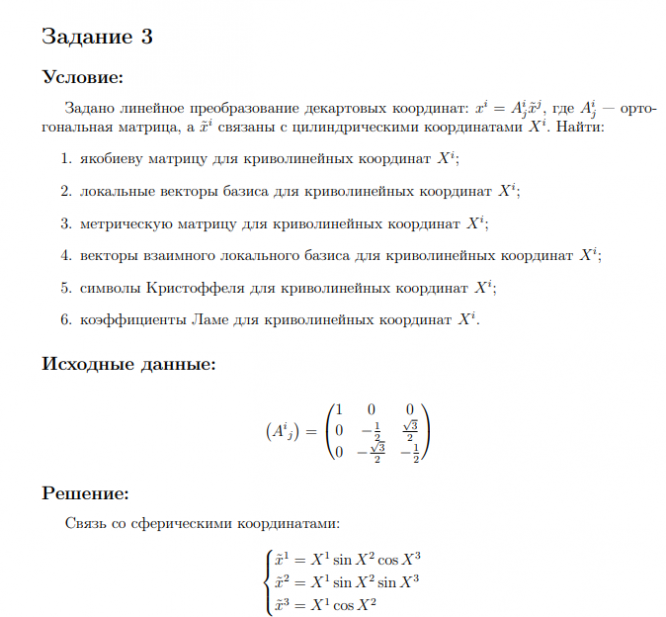
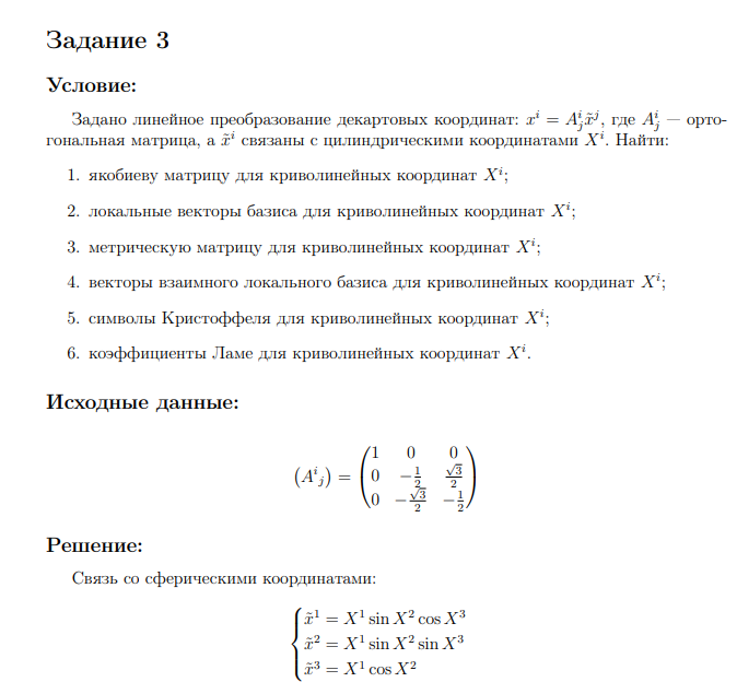
Задача 3:
Задача 1:

Задача 2:


Характеристики домашнего задания
Предмет
Учебное заведение
Семестр
Номер задания
Теги
Просмотров
72
Качество
Идеальное компьютерное
Размер
180,57 Kb
Список файлов
Вариант 1 Тензоры.pdf

Спасибо за покупку! Я буду очень рад, если поставишь справедливую оценку купленному файлу :3 Ищи больше работ в моём профиле, там много нужного тебе!