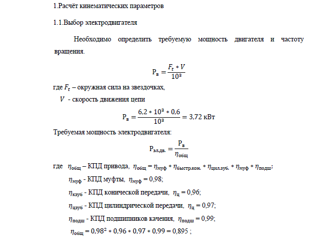
Для студентов МГТУ им. Н.Э.Баумана по предмету Детали машин (ДМ)Привод цепного транспортера с коническо-цилиндрическим редуктором (задание №857)Привод цепного транспортера с коническо-цилиндрическим редуктором (задание №857)
5,0051
2021-03-142021-03-14СтудИзба
Курсовая работа: Привод цепного транспортера с коническо-цилиндрическим редуктором (задание №857) вариант 85
Описание



Характеристики курсовой работы
Предмет
Учебное заведение
Семестр
Вариант
Просмотров
65
Размер
4,44 Mb
Список файлов
Привод цепного транспортера с коническо-цилиндрическим редуктором (задание №857)
Вал приводной - СБ.pdf
Привод транспортера - Чертеж общего вида.pdf
РПЗ.pdf
Редуктор - СБ 2.pdf
Редуктор - СБ.pdf
Спецификация 2.pdf
Спецификация 3.pdf
Спецификация 4.pdf
Спецификация.pdf
Чертежи.pdf

НОВИНКА: отчеты по практикам! Поиск - по названию предприятия в тэге. База учебных материалов МГТУ им. Н.Э. Баумана в формате pdf, оригиналы файлов отсутствуют (если иное не оговорено в описании). Вопросы задавайте ДО покупки в комментариях под файлами.