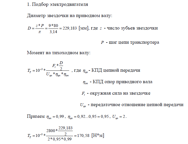
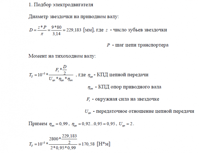
Для студентов МГТУ им. Н.Э.Баумана по предмету Детали машин (ДМ)Привод ленточного транспортера с червячным редуктором ДМ 402-3.00.00 ПЗПривод ленточного транспортера с червячным редуктором ДМ 402-3.00.00 ПЗ
5,0051
2021-03-092021-03-09СтудИзба
Курсовая работа ДМ: Привод ленточного транспортера с червячным редуктором ДМ 402-3.00.00 ПЗ вариант 402
Описание
Характеристики курсовой работы
Предмет
Учебное заведение
Семестр
Номер задания
Вариант
Теги
Просмотров
37
Размер
376,01 Kb
Список файлов
Привод ленточного транспортера с червячным редуктором ДМ 402-3.00.00 ПЗ.pdf

НОВИНКА: отчеты по практикам! Поиск - по названию предприятия в тэге. База учебных материалов МГТУ им. Н.Э. Баумана в формате pdf, оригиналы файлов отсутствуют (если иное не оговорено в описании). Вопросы задавайте ДО покупки в комментариях под файлами.