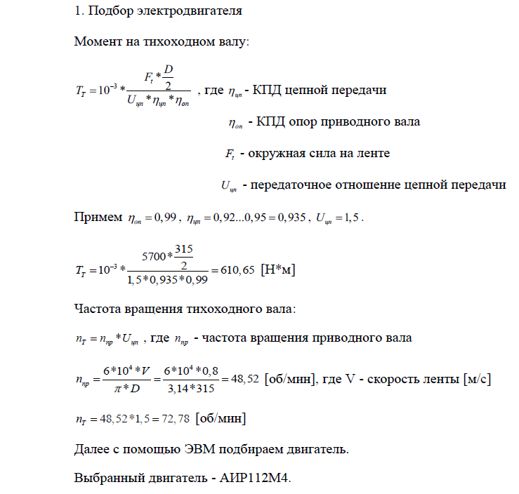
Для студентов МГТУ им. Н.Э.Баумана по предмету Детали машин (ДМ)Привод ленточного транспортера ДМ 1359-15.00.00 ПЗПривод ленточного транспортера ДМ 1359-15.00.00 ПЗ
4,8858669
2021-03-092021-03-09СтудИзба
Курсовая работа ДМ: Привод ленточного транспортера ДМ 1359-15.00.00 ПЗ вариант 1359
Описание
Характеристики курсовой работы
Предмет
Учебное заведение
Семестр
Номер задания
Вариант
Теги
Просмотров
23
Размер
1,04 Mb
Список файлов
Привод ленточного транспортера ДМ 1359-15.00.00 ПЗ.pdf

НОВИНКА: отчеты по практикам! Поиск - по названию предприятия в тэге. База учебных материалов МГТУ им. Н.Э. Баумана в формате pdf, оригиналы файлов отсутствуют (если иное не оговорено в описании). Вопросы задавайте ДО покупки в комментариях под файлами.