Для студентов МГТУ им. Н.Э.Баумана по предмету Детали машин (ДМ)Привод подвесного конвейераПривод подвесного конвейера
4,92524717
2025-04-07СтудИзба

Курсовая работа ДМ: Привод подвесного конвейера вариант 544

-50%

Описание

Привод подвесного конвейера

ДМ 544-06

Содержание

2.Кинематический расчет 5
2.1 Подбор электродвигателя 5
3. Выбор варианта редуктора 5
4.Эскизное проектирование. 6
4.1 Предварительная оценка диаметров валов. 6
4.3 Конструирование передачи. 6
4.3.1. Конструирование червячного колеса. 6
4.3.2. Конструирование червяка. 7
4.4 Конструирование крышек подшипников. 7
4.4.1. Конструирование крышки подшипника для быстроходного вала 7
4.5 Конструирование корпуса. 8
4.6 Конструирование крышки люка. 8
4.7 Крепление крышки корпуса к редуктору. 8
4.8 Оформление опорной части корпуса. 8
5. Расчет подшипников. 9
5.1 Выбор типа и схемы установки подшипников 9
5.2 Расчет подшипников на быстроходном валу 9
5.2.1. Определение сил, нагружающих подшипник. 9
5.2.2. Выбор подшипника 10
5.2.3. Расчет на ресурс 10
5.2.4. Подбор посадки подшипника 11
5.3 Расчет подшипников на тихоходном валу. 11
5.3.1. Определение сил, нагружающих подшипник 11
5.3.2. Выбор подшипника 12
5.3.3. Расчет на ресурс 12
5.3.4. Подбор посадки подшипника 13
6. Проверочный расчет валов на прочность. 13
6.1. Расчет быстроходного вала 13
6.1.1. Расчет вала на статическую прочность. 13
6.1.2. Оценка необходимости расчета вала на сопротивление усталости.. 17
6.2. Расчет тихоходного вала 17
6.2.1. Расчет на статическую прочность 18
6.2.2. Оценка необходимости расчета вала на сопротивление усталости. 20
6.2.3. Расчет на сопротивление усталости. 20
7. Расчет соединений. 21
7.1. Шпоночное соединение вала электродвигателя с быстроходным валом 21
7.2. Шлицевое соединение втулки с приводным торсионным валом 22
7.3. Клеевое соединение втулки торсионного вала со ступицей колеса 22
8. Выбор смазочных материалов 23
8.1. Смазывание передачи 23
8.2. Смазывание подшипников приводного вала 23
9. Расчет элементов узла привода 23
9.1 Расчет подшипников узла привода 23
9.1.1. Определение сил, нагружающих подшипник. 23
9.1.2. Расчет на ресурс 24
9.1.3. Подбор посадки подшипника 24
9.2 Расчет кронштейна на несущую способность 25
9.2.1. Расчет на статическую прочность в опасном сечении. 25
9.2.2. Оценка необходимости расчета вала на сопротивление усталости 25
9.3 Расчет соединения кронштейн - бетонное основание 26
9.3.1. Необходимая сила затяжки из условия несдвигаемости. 26
9.3.2. Необходимая сила затяжки из условия нераскрытия стыка 26
9.3.3. Коэффициент запаса по текучести из условия прочности болтов 27
9.3.4. Проверка прочности бетонного основания 27
9.4 Расчет фрикционного предохранительного устройства 27
9.4.1. Сила сжатия фрикционных дисков из условия износостойкости рабочих поверхностей. 27
9.4.2. Число поверхностей трения из условия передачи устройством предельного момента 27
9.4.3. Расчёт пружин 28
9.4.4. Проверка прочности шлицевых соединений 29
9.5 Расчет болтового соединения, передающего крутящий момент 30
10. Список используемой литературы. 31
Распечатки с расчетами на ЭВМ отсутствуют!

Чертежи

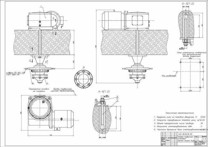
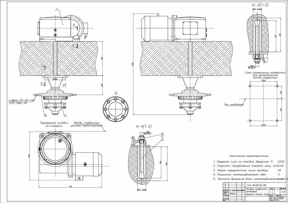
Лист 1-2 - Червячный мотор-редуктор

Лист 3 - Звездочка с предохранителем

Лист 4 - Привод подвесного конвеера

Лист 5 - Деталировка (Крышка корпуса; Червяк; Колесо червячное)

Файлы условия, демо

Характеристики курсовой работы

Учебное заведение
Семестр
Номер задания
Вариант
Теги
Просмотров
58
Качество
Идеальное компьютерное
Размер
1,62 Mb

Список файлов

ДМ 544-06
Лист 1 - Червячный мотор-редуктор.pdf
Лист 2 - Червячный мотор-редуктор.pdf
Лист 3 - Звездочка с предохранителем.pdf
Лист 4 - Привод подвесного конвеера.pdf
Лист 5 - Деталировка.pdf
РПЗ.doc
Спецификация - Мотор-редуктор.pdf
Спецификация - Привод подвесного конвеера.pdf
Чертежи.dwg
Чертежи.frw
Картинка-подпись
Вам все понравилось? Получите кэшбэк - 40 рублей на Ваш счёт при покупке. Поставьте оценку и напишите положительный комментарий к купленному файлу. После Вы получите деньги на ваш счет.

Комментарии

Нет комментариев
Стань первым, кто что-нибудь напишет!
Поделитесь ссылкой:
Цена: 5 000 2 490 руб.
Расширенная гарантия +3 недели гарантии, +10% цены
Рейтинг автора
4,92 из 5
Поделитесь ссылкой:
Сопутствующие материалы

Подобрали для Вас услуги

-26%
-27%
Вы можете использовать курсовую работу для примера, а также можете ссылаться на неё в своей работе. Авторство принадлежит автору работы, поэтому запрещено копировать текст из этой работы для любой публикации, в том числе в свою курсовую работу в учебном заведении, без правильно оформленной ссылки. Читайте как правильно публиковать ссылки в своей работе.
Свежие статьи
Популярно сейчас
А знаете ли Вы, что из года в год задания практически не меняются? Математика, преподаваемая в учебных заведениях, никак не менялась минимум 30 лет. Найдите нужный учебный материал на СтудИзбе!
Ответы на популярные вопросы
Да! Наши авторы собирают и выкладывают те работы, которые сдаются в Вашем учебном заведении ежегодно и уже проверены преподавателями.
Да! У нас любой человек может выложить любую учебную работу и зарабатывать на её продажах! Но каждый учебный материал публикуется только после тщательной проверки администрацией.
Вернём деньги! А если быть более точными, то автору даётся немного времени на исправление, а если не исправит или выйдет время, то вернём деньги в полном объёме!
Да! На равне с готовыми студенческими работами у нас продаются услуги. Цены на услуги видны сразу, то есть Вам нужно только указать параметры и сразу можно оплачивать.
Отзывы студентов
Ставлю 10/10
Все нравится, очень удобный сайт, помогает в учебе. Кроме этого, можно заработать самому, выставляя готовые учебные материалы на продажу здесь. Рейтинги и отзывы на преподавателей очень помогают сориентироваться в начале нового семестра. Спасибо за такую функцию. Ставлю максимальную оценку.
Лучшая платформа для успешной сдачи сессии
Познакомился со СтудИзбой благодаря своему другу, очень нравится интерфейс, количество доступных файлов, цена, в общем, все прекрасно. Даже сам продаю какие-то свои работы.
Студизба ван лав ❤
Очень офигенный сайт для студентов. Много полезных учебных материалов. Пользуюсь студизбой с октября 2021 года. Серьёзных нареканий нет. Хотелось бы, что бы ввели подписочную модель и сделали материалы дешевле 300 рублей в рамках подписки бесплатными.
Отличный сайт
Лично меня всё устраивает - и покупка, и продажа; и цены, и возможность предпросмотра куска файла, и обилие бесплатных файлов (в подборках по авторам, читай, ВУЗам и факультетам). Есть определённые баги, но всё решаемо, да и администраторы реагируют в течение суток.
Маленький отзыв о большом помощнике!
Студизба спасает в те моменты, когда сроки горят, а работ накопилось достаточно. Довольно удобный сайт с простой навигацией и огромным количеством материалов.
Студ. Изба как крупнейший сборник работ для студентов
Тут дофига бывает всего полезного. Печально, что бывают предметы по которым даже одного бесплатного решения нет, но это скорее вопрос к студентам. В остальном всё здорово.
Спасательный островок
Если уже не успеваешь разобраться или застрял на каком-то задание поможет тебе быстро и недорого решить твою проблему.
Всё и так отлично
Всё очень удобно. Особенно круто, что есть система бонусов и можно выводить остатки денег. Очень много качественных бесплатных файлов.
Отзыв о системе "Студизба"
Отличная платформа для распространения работ, востребованных студентами. Хорошо налаженная и качественная работа сайта, огромная база заданий и аудитория.
Отличный помощник
Отличный сайт с кучей полезных файлов, позволяющий найти много методичек / учебников / отзывов о вузах и преподователях.
Отлично помогает студентам в любой момент для решения трудных и незамедлительных задач
Хотелось бы больше конкретной информации о преподавателях. А так в принципе хороший сайт, всегда им пользуюсь и ни разу не было желания прекратить. Хороший сайт для помощи студентам, удобный и приятный интерфейс. Из недостатков можно выделить только отсутствия небольшого количества файлов.
Спасибо за шикарный сайт
Великолепный сайт на котором студент за не большие деньги может найти помощь с дз, проектами курсовыми, лабораторными, а также узнать отзывы на преподавателей и бесплатно скачать пособия.
Популярные преподаватели
Добавляйте материалы
и зарабатывайте!
Продажи идут автоматически
6864
Авторов
на СтудИзбе
271
Средний доход
с одного платного файла
Обучение Подробнее
{user_main_secret_data}