Для студентов НИУ «МЭИ» по предмету Численные методы в инженерииЛР №4 "Численное решение задачи Коши"ЛР №4 "Численное решение задачи Коши"
4,97514371
2023-04-272023-04-27СтудИзба
Лабораторная работа: ЛР №4 "Численное решение задачи Коши" вариант 15
-50%
Описание
Зачтенная лабораторная работа по численным методам №4 "Численное решение задачи Коши"
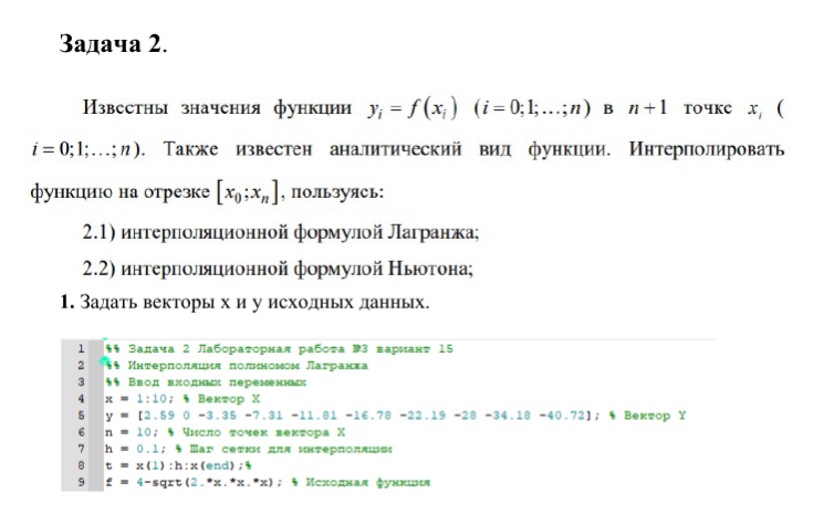
Цель работы:
Практическое применение метода наименьших квадратов для приближения функции, построение многочленов Лагранжа и Ньютона для интерполяции функций.
Пример оформления:
Показать/скрыть дополнительное описание
Цель работы:
Практическое применение метода наименьших квадратов для приближения функции, построение многочленов Лагранжа и Ньютона для интерполяции функций.
Пример оформления:


Показать/скрыть дополнительное описание
Численные методы в инженерии кафедра радиотехнических систем МЭИ 3 семестр.
Характеристики лабораторной работы
Предмет
Учебное заведение
Семестр
Вариант
Программы
Просмотров
2
Качество
Идеальное компьютерное
Размер
271,1 Kb
Список файлов
ЛР 4 ВАР 15.docx

Спасибо за покупку! Я буду очень рад, если поставишь справедливую оценку купленному файлу :3 Ищи больше работ в моём профиле, там много нужного тебе!