Для студентов МГТУ им. Н.Э.Баумана по предмету Аналитическая динамика и теория колебанийКолебания систем с несколькими степенью свободыКолебания систем с несколькими степенью свободы
5,0053
2022-09-262022-09-26СтудИзба
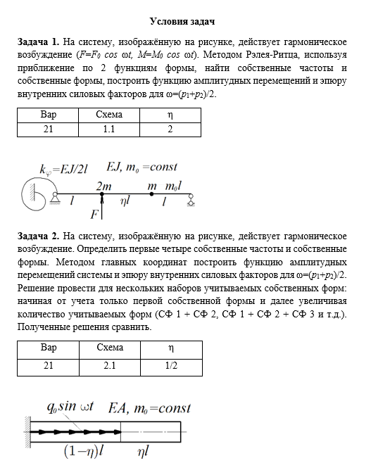
ДЗ 1: Колебания систем с несколькими степенью свободы вариант 21
Описание

Характеристики домашнего задания
Учебное заведение
Семестр
Номер задания
Вариант
Просмотров
82
Качество
Идеальное компьютерное
Размер
995,74 Kb
Список файлов
DZ1.pdf
Комментарии
Нет комментариев
Стань первым, кто что-нибудь напишет!
МГТУ им. Н.Э.Баумана


















