Все ответы к экзамену по Теории Вероятностей (987775), страница 4
Текст из файла (страница 4)
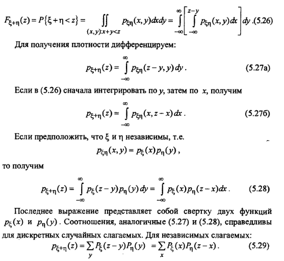
Убедимся в том, что предел равен отношению плотностей. Действительно
при
. В выражении для условной плотности
переменной является х, а значение у фиксировано. Интегрирование (5.16) по х с учетом (5.3а) дает 1:
Замечания.
1.Поскольку значение у зафиксировано,
Эта запись означает, что условная плотность, как функция х, совпадает с точностью до константы
с сечением функции двух переменных при фиксированном значении
другой переменной. Нормирующая константа
определяется из условия
2.Если
и
независимы, т.е.
, то
т.е. условное распределение совпадает с безусловным.
3.Аналогично (5.16) вводится условное распределение случайной величины
при условии известного значения
:
Замечания 1, 2, 3, сделанные для непрерывных случайных величин, справедливы и для дискретных, надо лишь плотности заменить вероятностями и интеграл — суммой.
Условные математические ожидания и условные дисперсии
Для условных распределений мы можем определить математическое ожидание, дисперсию и другие числовые характеристики. Они нужны для многих целей, в частности, для прогноза. Если стало известно значение одной компоненты
= у, и мы хотим предсказать ненаблюдаемую компоненту
, то лучшим прогнозом
является условное математическое ожидание:
Например, известна на сегодня температура в Москве, а мы хотим предсказать температуру в Ярославле. Лучшим прогнозом является условное математическое ожидание. Здесь лучшим прогнозом мы понимаем такой, для которого средний квадрат ошибки минимален.
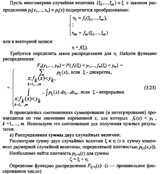
Для того чтобы рассматривать одновременно дискретные и непрерывные случайные величины, будем использовать единое обозначение
, понимая его как плотность, если
и
непрерывны, и как вероятность при дискретных аргументах, если
и
дискретны. Аналогично: условные распределения
и распределения компонент
.
Определение. Условным математическим ожиданием случайной величины
при условии известного значения
= у называется
Определение. Условной дисперсией случайной величины
при условии известного значения
= у называется
Поскольку значение у случайно, мы можем рассматривать значения функций
и
как случайные величины:
Справедливы следующие замечательные формулы:
Покажем справедливость (5.21) для дискретных случайных величин. Запишем формулу полной вероятности в наших обозначениях
Умножим это соотношение на х и просуммируем:
что означает
Покажем справедливость (5.22). По формуле (4.14), справедливой для любых распределений, в том числе условных
Здесь слева и справа — функции от у, которые мы можем рассматривать как функции от случайной величины
:
Если определить математическое ожидание слева и справа (используя свойство из раздела 6: математическое ожидание суммы равно сумме математических ожиданий), то получим
Определим второе слагаемое в (5.22):
Складывая (5.23) и (5.24) и дважды применяя (5.21), получим (5.22):
16. Преобразование многомерных случайных величин. Распределение суммы двух случайных величин.
17.Свойства математического ожидания. Примеры.
-
Математическое ожидание константы есть константа:
(1)
-
Константа выносится за знак математического ожидания:
(2)
-
Математическое ожидание суммы случайных величин равно сумме математических ожиданий:
(3)
-
Если случайные величины независимы, то математическое ожидание их произведения равно произведению математических ожиданий:
(4)
Покажем справедливость этих свойств.
-
Константу с можно рассматривать как вырожденную случайную величину, которая принимает единственное значение с с вероятностью 1.
-
Формула (2) доказывается применением формулы:
(5) ,если положить
и с вынести за знак интеграла.
-
Формула (3) также доказывается с помощью формулы, аналогичной (5). Для дискретных случайных величин
(6)
Если в качестве
взять сумму
, то по (6)
4
. Аналогично показывается справедливость (4); для дискретных случайных величин, если они независимы, т.е.
, имеем
П
ример 1 использования свойств. Проведем п независимых испытаний случайного события А, вероятность появления которого в одном испытании Р(А) = р. Определим математическое ожидание и дисперсию количества
успехов. Эту случайную величину можно представить суммой результатов п испытаний:
где
С
огласно 4a и свойству суммы мат. ожиданий:
Пример 2. В устройстве n блоков. При испытании блок с номером i выходит из строя с вероятностью рi. Определить среднее количество выходящих из строя блоков, а также дисперсию.
Количество
выходящих из строя блоков можно представить в виде суммы по блокам:
г
де
18.Свойства дисперсии. Примеры.
-
Дисперсия константы c равна 0.
-
Прибавление константы не изменяет дисперсию.
-
Константа из-под знака дисперсии выносится с квадратом.
-
Для дисперсии суммы случайных величин используются формулы:
а)Для независимых случайных величин дисперсия суммы равна сумме дисперсий.
б)Для произвольных случайных величин
, где
и
-
Неравенство Чебышева:
Это неравенство понимается так: вероятность большого отклонения случайной величины от своего математического ожидания мала, и она тем меньше, чем меньше дисперсия.
Справедливость свойств (1-4) вытекает из определения дисперсии (1) и свойств математического ожидания. Действительно:
1)
2)
3)
4б)
4а)
Е
сли события независимы то по :
5)доказательство д.б. в другом билете.
П
ример 1 использования свойств. Проведем п независимых испытаний случайного события А, вероятность появления которого в одном испытании Р(А) = р. Определим математическое ожидание и дисперсию количества
успехов. Эту случайную величину можно представить суммой результатов п испытаний:
где
С
огласно 4a и свойству суммы мат. ожиданий:
Пример 2. В устройстве n блоков. При испытании блок с номером i выходит из строя с вероятностью рi. Определить среднее количество выходящих из строя блоков, а также дисперсию.
К
оличество
выходящих из строя блоков можно представить в виде суммы по блокам:
г
де
19.Числовые характеристики многомерных случайных величин.
Пусть
- многомерная случайная величина (вектор столбец).
Математическое ожидание — характеристика среднего значения случайной величины.
Определение. Математическим ожиданием
, называется вектор математических ожиданий:
(
1)
Каждая компонента этого вектора может быть выражена через интеграл:
Где
функция распределения случайной величины
;F(x1,…,xn)- функция распределения случайной величины
Дисперсионная матрица — характеристика рассеяния
Определение. Дисперсионной (ковариационной) матрицей
называется матрица вторых центральных моментов:
где
называется ковариацией случайных величин
и
. Если
- непрерывна и р(x1,.., хn) — плотность вероятности, bjk выражается очевидным образом через интеграл:
Дисперсионная матрица является симметричной:
ВТ = В
и неотрицательно определенной, т.е. для любых значений переменных t1,…,tn
Это свойство доказывается рассмотрением случайной величины
- линейной комбинации
:
Вычислим дисперсию
. Поскольку
= О
ч
то совпадает с суммой в (1); но
> 0, что и дает (1). Дисперсионную матрицу можно представить так:
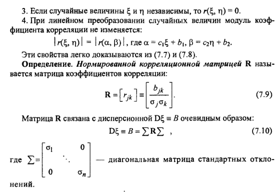
20. Коэффициент корреляции и его свойства.
21. Свойства математического ожидания и дисперсионной матрицы.
2
2. Неравенство Чебышева. Закон больших чисел в форме Чебышева.
24. Центральная предельная теорема. Доказательство для случая независимых одинаково распределенных слагаемых.
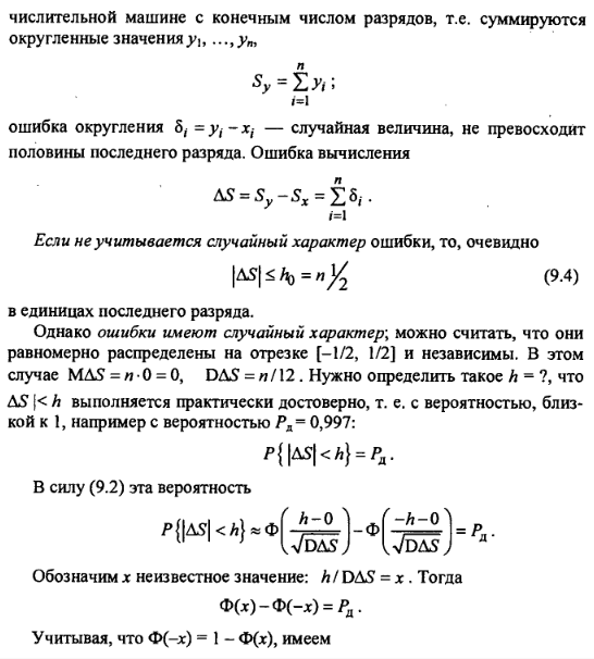
25. Примеры применения центральной предельной теоремы: оценка ошибок округления, расчет устройств со случайными параметрами.
(5) ,если положить
















