Интернет магазин сотовых телефонов (831973), страница 2
Текст из файла (страница 2)
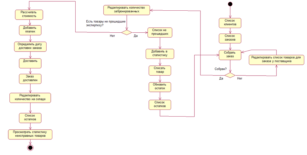
Диаграмма деятельности
Диаграмма деятельности (Activity diagram) показывает поток переходов от одной деятельности к другой. Деятельность (Activity) - это продолжающийся во времени неатомарный шаг вычислений в автомате. Деятельности, в конечном счете, приводят к выполнению некоего действия (Action), составленного из выполняемых атомарных вычислений, каждое из которых либо изменяет состояние системы, либо возвращает какое-то значение. Графически диаграмма деятельности представляется в виде графа, имеющего вершины и ребра
Простой линией со стрелкой представляется переход(Transitions), показывающие путь из одного состояния действия или деятельности в другое. Начальное состояние потока изображено в виде закрашенного кружка, а конечное в виде закрашенного кружка внутри окружности. Ромбом представляется ветвление, которое описывает различные пути выполнения в зависимости от значения некоторого булевского выражения.
На диаграмме представлена только часть АИС «Онлайн магазин сотовых телефонов», которая реализуется с участием актера Менеджер по продажам. Диаграмма представляет собой последовательный вызов операции , которые были описаны в диаграмме классов.
Первоначальные действия менеджера это формирование списка клиентов и списка заказов. Далее осуществляется сборка заказа, если заказ не собран, то редактируется список товаров для заказа у поставщика, иначе редактируется количество забронированных товаров и т.д.
После проведения всех манипуляций менеджер по продажам может обновить список остатков и просмотреть статистику неисправных товаров.
















