152802 (766911)
Текст из файла
Системогенез адаптивных помехоустойчивых характеристик координации функций дыхания и кровообращения в айкидо
Кандидат биологических наук, доцент Е.В. Елисеев, Уральская государственная академия физической культуры, Челябинск, Южно-Уральский государственный университет, Челябинск
Введение.
Существенные нарушения гомеостаза, выражающиеся в гипоксемии при изнурительной двигательной активности, отмечались в работах значительного количества авторов второй половины - конца XX века [1, 2, 5 - 9]. Подобные сдвиги в различных системах организма рассматривались как неблагоприятные изменения, обусловленные в основном дискоординацией функций дыхания и кровообращения у обследуемых [2, 4, 7]. Устранение артериальной гипоксемии путем расширения функциональной адаптоспособности систем дыхания и кровообращения человека, а с ней и расширения диапазона координационной способности кардиореспираторной системы (КРС) при интенсификации двигательной деятельности в современной физиологии принято рассматри вать как положительный результат тренированности организма [1, 5, 10]. Таким образом, с учетом становления в теории и практике айкидо обоснований турнирной деятельности, повлекшей за собой интенсифика цию учебно-тренировочных нагрузок и сформировавшей состязательность в данном виде единоборств, с одной стороны, а также становление и развитие фундаментальной теории помехоустойчивости (ПУ) в спорте - с другой, можно полагать, что вопрос системогенеза адаптивных помехоустойчивых характеристик координации функций дыхания и кровообращения у айкидоистов весьма актуален и своевременен.
Материалы и методы исследования.
Всего было обследовано 100 айкидоистов средней квалификации, согласно требованиям Единой спортивной классификации айкидо Тенсинкай, имеющих II разряд [3]. У 50 айкидоистов в течение года еженедельно в общий цикл тренировки были включены специальные занятия в плавательном ассейне. Данные занятия в основном состояли из упражнений, связанных с подводным плаванием при задержке дыхания. Постепенно, с увеличением времени погружения, расширялся спектр двигательной активности: от элементарного ныряния с задержкой дыхания и принятия статического положения тела на воде в виде "поплавка" и "медузы" до игр ("Ляп" под водой в маске) и проплывания максимального для каждого из участников расстояния с задержкой дыхания вдоль дна. Все обследуемые были мужского пола в возрасте от 18 до 25 лет и не страдали хроническими заболеваниями. Изучалась динамика оксигенации крови (HbO2), поглощения кислорода (O2) и легочной вентиляции (ЛВ) при предельно напряженной 15-минутной физической работе на велоэргометре (ВЭМ) по стандартным и широко описанным в специальной литературе методикам [7,11]. Группы обследования формировались из айкидоистов II разряда со специальной тренированностью в бассейне (n=50) и респондентов равной квалификации, но без специальной тренированности (n=50). При обработке данных широко использовался традиционный математико -статистический метод определения достоверности межгрупповых различий полученных величин [8], различные методы врачебно-педагогических и медико-биологических наблюдений с применением электросчетной и другой вычислительной техники [11,12].
Рис.1. Динамика (М±m) оксигенации крови, поглощения кислорода и легочной вентиляции при предельно напряженной 15-минутной работе на велоэргометре: I - у квалифицированных айкидоистов (II разряд) со специальной тренированностью (n =50); II - у квалифицированных айкидоистов (II разряд) без специальной тренированности (n =50)
Результаты и их обсуждение. Значительные физические нагрузки, моделированные при напряженной физической работе в течение 15 мин на ВЭМ, вызвали существенные и длительные гипоксемические сдвиги у всех обследуемых (рис.1). Процент HbO2 у квалифицированных спортсменов со специальной тренированностью снижался в среднем на 15% (р<0,05), тогда как производительность движений (А) уже на 7-й мин работы была на 20% (р<0,05) выше, чем у айкидоистов без специальной тренированности. У последних отчетливое снижение работоспособности (А) отмечалось уже при значительно меньшем гипоксемическом сдвиге (р<0,05), а показатели потребления О2 и собенно ЛВ в условиях околопредельной работы были значительно выше (р<0,05), чем у специально тренированных спортсменов.
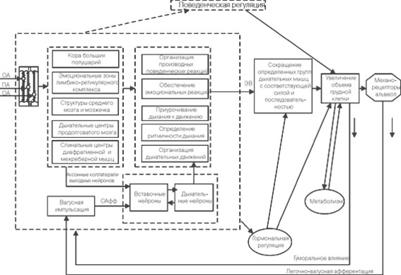
Рис. 2. Функциональная система помехоустойчивости, регулирующая психофизиологические механизмы адаптации легочной вентиляции спортсменов (пояснения в тексте)
Анализ изменения исследуемых величин в процессе восстановления дает все основания заключить, что специально тренированные спортсмены восстанав ливаются быстрее и в меньших границах динамики указанных выше параметров. Это обстоятельство свидетельствует не только о положительном результате тренированности айкидоистов данной группы, но и о высокой экономичности реализации исследуемых функций их организма при околопредельных физических нагрузках, а также об их высокой энергосберегающей способности, а с ней и о возможности более долгосрочно го сохранения резервных функций организма.
Здесь при менее значительном увеличении ЛВ и поглощении кислорода (показателя максимальной аэробной мощности, с помощью которого наиболее точно характеризуется уровень общей физической работоспособности спортсмена, влияющий на оценку его выносливости), величина работы в конце 15-минутной деятельности у специально тренированных айкидоистов намного выше (на 1 Ватт) и максимальна в разнице по сравнению с 6-минутным показателем. Так, если у спортсменов без специальной тренированности данная динамика составляет 0,5 Ватта, то у специально тренированных айкидоистов она равна 1,5 Ватта. Следовательно, у специально тренированных спортсменов мобилизация необходимых ПУ функций организма к действию такого комплексного сбивающего фактора, как интенсификация физической нагрузки, не только наступает быстрее, но и сохраняется дольше, нежели у лиц без специальной тренированности даже одной и той же квалификационной группы. Это свидетельствует о более высокой ПУ в функционировании КРС специально тренированных айкидоистов относительно их коллег, а также о возможном существовании выработанной в процессе целенаправленных тренировок в бассейне - функциональной системы (ФС) помехоустойчивости КРС у первых по сравнению со вторыми.
Говоря о возможных психофизиологических механизмах, посредством которых вышеупомянутая ФС помехоустойчивости может участвовать в адаптации КРС спортсменов, необходимо отметить, что примером ведущей и актуальной ПУ потребности вполне может служить ПУ мотивация (М), связанная прежде всего с предыдущим (устойчивым либо неустойчивым) опытом в регуляции кардиореспираторных функций, т.е. информацией, имеющейся в аппарате памяти (П) афферентного синтеза КРС (рис. 2).
Подобный путь рассмотрения подводит к тому, что процессы афферентного синтеза в ФС помехоустой чивости кардиореспираторных функций (возьмем для примера легочную вентиляцию) происходят с участием разных структур мозга и сами системно организованы. Так, аппарат для принятия ПУ решений, которые затем трансформируются в конкретные программы ПУ действия структурно представляет собой: кору большого мозга, участвующую в произвольных поведенческих реакциях; эмоциональные зоны лимбико-ре тикулярного комплекса, определяющие эмоциональные реакции; структуры среднего мозга и мозжечка, приурочивающие дыхание к движению; структуры продолговатого мозга, определяющие ритмичность дыхания; спинальные центры диафрагменной и межреберной мышц, принимающие участие в организации дыхательных движений.
Афферентный синтез нервных и гуморальных возбуждений на структурах мозга в каждый конкретный момент формирует эфферентные ПУ команды (эфферентное возбуждение - ЭВ), обеспечивающие должный объем ЛВ и необходимые для удовлетворения существующей ПУ потребности. Возбуждение нервного центра рассматриваемой ФС помехоустойчивости как результат обработки сигнализации о дыхательной ПУ потребности перерастает в ПУ действие . Последнее представляет собой сокращение определенных групп дыхательных мышц с определенной силой и последовательностью, что сопровождается увеличением амплитуды и снижением частоты дыхания соответственно. На этом этапе функционирования рассматриваемой ПУ системы начинают формироваться обратные связи. Источником возбуждения в системе обратных связей является результат . Он выступает при сокращении дыхательных мышц - идет увеличение объема грудной клетки, приводящее к тому, что в легкие поступает именно то количество атмосферного воздуха, которое необходимо для удовлетворения дыхательной ПУ потребности. Обратная афферентация о количестве поступающего в легкие воздуха осуществляется на основе легочно-вагусной афферентации: от механорецепторов альвеол по блуждающим нервам она направляется в нервный центр ФС помехоустойчивости.
Фактически посредством вагусной импульсации формируется аппарат параметров результата ПУ действия. Он получает информацию о количестве поступившего в легкие воздуха. Данная информация по системе обратной афферентации (ОАфф) в виде конкретных возбуждений поступает в аппарат акцептора результатов ПУ действия (АРД). Последний находится в дыхательном центре КРС и также системно входит в нервный центр ФС помехоустойчивости. Структурно представляя собой нейронную организацию, АРД определяет "соответствие-несоответствие" поступившего в легкие воздуха запрограммированному. Было установлено [9], что среди двигательных нейронов имеются нейроны, посылающие "команду" двигательным мышцам, и нейроны вставочные, на которые конвергируют несколько разнородных возбуждений. Одним из них является возбуждение, приходящее по аксонным коллатералям выходных нейронов, имеющих прямые аксонные связи со спинальными центрами диафрагменной и межреберных мышц. По существу, это возбуждение отражает "копию команды", посылаемой нервным центром ПУ системы о поступлении определенного количества воздуха в легкие. Другое возбуждение, воспринимаемое вставочными нейронами, поступает по блуждающим нервам в виде обратной афферентации от рецепторов растяжения легких. Эта обратная афферентация несет информацию о количестве поступившего в легкие воздуха, т.е. о параметрах уже полученного результата. И если по каким-либо причинам в легкие не поступает нужного количества воздуха, нервный центр рассматриваемой ПУ системы немедленно получит информацию о возникшем рассогласовании и будет перестраивать свою работу в соответствии с вновь образуемой ПУ потребностью.
Все вышесказанное свидетельствуе о том, что конечный результат в деятельности ФС помехоустой чивости кардиореспираторной функций заключается в поддержании оптимальных величин ПУ дыхательных показателей организма, направленных на позитивную организацию и регуляцию взаимодействия адаптивно устойчивой реакции всех составных компонентов целостности КРС к эндо- и экзогенным возбуждениям негативного характера.
Список литературы
1. Баканычев А.В. Возможность управления состоянием функциональной системы дыхания / В кн.: Патофизиология органов и систем. - М.: РГМУ, 1996, с. 81-103.
2. Быков Е.В., Голодов О.А., Исаев А.П. Человек и гипоксия: проблемы и перспективы. - Челябинск: изд-во ЮУрГУ, 1999. - 124 с.
3. Елисеев Е.В. Единая спортивная классификация в айкидо Тенсинкай. - Челябинск: Экодом, 1999. - 52 с.
4. Елисеев Е.В. Оксигенация артериальной крови и изменение газового состава альвеолярного воздуха у айкидоистов в зависимости от изменения положения тела//Теор. и практ. физ. культ., 2001, № 1, с. 21-23.
5. Иванов К.П., Калинина М.К., Левкович Ю.И. Скорость микроциркуляции гемоглобина в крови (гемоделюция). - М.: ДАН СССР, 1983. - 251 с.
6. Исаев А.П. Механизмы долговременной адаптации и дисрегуляции функций спортсменов к нагрузкам олимпийского цикла подготовки. - Челябинск: Докт…дис., 1993. - 482 с.
7. Лосев Н.И., Хитров Н.К., Грачев С.В. Патофизиология гипоксических состояний и адаптация организма к гипоксии: Учеб. пос. - М., 1992. - 80 с.
8. Масальгин Н.А. Методы математической статистики в спорте. - М.: ФиС, 1969. - 142 с.
9. Полянцев В.А., Наумова Т.С. Внешняя среда и системная деятельность человека / В кн.: Влияние факторов внешней среды на организм человека. - М.: Изд-во ММСН, 1984. - с. 34-50.
10. Физиология. Основы и функциональные системы: Курс лекций/Под ред. К.В. Судакова. - М.: Медицина, 2000. - 784 с.
11. Reinberg A., Smolensky V. Biological Rhythms and Medicine / Spring-Verlag, NY, Chapter 4, 1983. - 86 p.
12. The Olympic book of sports medicine, encyclopedia of sport medicine / Ed. By A. Dirx, H. Knuttgen, K. Titter. - V.1 - Blackwell scient. Publ. - 1988. - 685 p.
Для подготовки данной работы были использованы материалы с сайта http://lib.sportedu.ru
0>Характеристики
Тип файла документ
Документы такого типа открываются такими программами, как Microsoft Office Word на компьютерах Windows, Apple Pages на компьютерах Mac, Open Office - бесплатная альтернатива на различных платформах, в том числе Linux. Наиболее простым и современным решением будут Google документы, так как открываются онлайн без скачивания прямо в браузере на любой платформе. Существуют российские качественные аналоги, например от Яндекса.
Будьте внимательны на мобильных устройствах, так как там используются упрощённый функционал даже в официальном приложении от Microsoft, поэтому для просмотра скачивайте PDF-версию. А если нужно редактировать файл, то используйте оригинальный файл.
Файлы такого типа обычно разбиты на страницы, а текст может быть форматированным (жирный, курсив, выбор шрифта, таблицы и т.п.), а также в него можно добавлять изображения. Формат идеально подходит для рефератов, докладов и РПЗ курсовых проектов, которые необходимо распечатать. Кстати перед печатью также сохраняйте файл в PDF, так как принтер может начудить со шрифтами.















