99224 (764467)
Текст из файла
Реорганизация финансово-экономической службы компании
Олег Моисеев, финансовый директор группы компаний "АвтоСпецЦентр"
Консолидация финансовых подразделений группы компаний в единый департамент дает возможность получать более прозрачную и достоверную отчетность, избежать налоговых рисков, принимать более качественные управленческие решения, а также улучшить условия финансирования. Как свидетельствует опыт ГК «АвтоСпецЦентр», успешность реформирования ФЭС во многом зависит от степени поддержки проекта персоналом компании, поэтому мотивации сотрудников необходимо уделить как можно больше внимания.
Причины реструктуризации
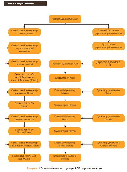
Группа компаний «АвтоСпецЦентр» была образована в начале 2005 года на базе четырех торговых компаний (см. справку). После объединения группа сохранила ди-визиональную организационную структуру: каждое из подразделений (дивизионов, специализирующихся на реализации легковых автомобилей определенной марки) представляло собой самостоятельное юридическое лицо с собственной бухгалтерией и финансовым отделом. Тогда же была создана управляющая компания и введена позиция финансового директора группы компаний. В дивизионах главные бухгалтеры подчинялись директорам дивизионов, а финансовые менеджеры – финансовому директору группы компаний (рис. 1).
Из-за отсутствия единого руководителя финансово-экономические службы дивизионов существенно различались между собой как по распределению функций между бухгалтерией и финансовым отделом, так и по методологии учета.
Например, в одном дивизионе финансовый менеджер занимался бюджетированием и составлением управленческой отчетности, тогда как за управленческий учет отвечала бухгалтерия, в другом дивизионе ведением управленческого учета занимался финансовый менеджер, но главный бухгалтер планировал финансовые потоки.
В ФЭС дивизионов применялись различные учетные политики и планы счетов. В частности, в одних дивизионах выручка по ремонту автомобилей, направленных страховыми компаниями, отражалась в бухгалтерском учете в момент подписания клиентом заказа-наряда (соответственно, возникала дебиторская задолженность страховой компании), в других - примерно через месяц, когда страховая компания оплачивала ремонт (дебиторской задолженности не было, но появлялся налоговый риск). В управленческом учете одни дивизионы признавали выручку и расходы в момент поступления денежных средств, другие - в момент реализации. В таких условиях невозможно было сравнивать результаты деятельности торговых подразделений, готовить достоверную консолидированную отчетность, акционеры были вынуждены рассматривать управленческую отчетность по каждому дивизиону в отдельности.
Еще одним недостатком сложившейся структуры ФЭС было отсутствие централизованного казначейства, и, как следствие, невозможность перераспределения свободных денежных средств между дивизионами, а также контроля прохождения платежей. Работая с банками самостоятельно, дивизионы не могли претендовать на улучшение условий обслуживания и кредитования.
Мнения специалистов
Екатерина Емельянова, финансовый директор компании «Делойти Туш СНГ»
В данной ситуации требуется выработать план синхронизации, применив один из двух подходов: внедрение согласованных регламентов или реструктуризация самой ФЭС. В первом случае могут возникнуть проблемы с соблюдением регламентов, так как различаются административное и функциональное подчинение, но зато данный подход потребует меньше времени и затрат на его внедрение. Во втором случае процесс реструктуризации сам по себе является довольно сложным, трудоемким, затратным и долгим, но в случае его успешного завершения результаты обещают быть впечатляющими.
| Справка о компании В состав группы «АвтоСпецЦентр» входят «УК-Менеджмент», «УК-Финансы», а также пять центров продаж и обслуживания автомобилей. Группа компаний была образована в начале 2005 года, до этого ее торговые подразделения были само? стоятельными юридическими лицами с общими акционерами. |
Тимур Гадеев, заместитель исполнительного директора компании «Евроменеджмент» (Москва)
Первое что необходимо сделать в данном случае,– унифицировать процессы финансового управления в дивизионах. При этом важно донести все изменения до сотрудников, четко прописать правила работы в новых условиях.
Для решения перечисленных проблем в конце 2005 года было принято решение о реструктуризации ФЭС. В ходе ее осуществления нужно было организовать своевременный, прозрачный и достоверный учет, понятный менеджменту, акционерам, внешним инвесторам и кредиторам, создать систему финансирования, позволяющую оперативно привлекать средства с наименьшей стоимостью и контролировать их расходование, а также оптимизировать затраты на ФЭС.
Рисунок 1 Организационная структура ФЭС до реорганизации
Основные организационные преобразования
В рамках реструктуризации главными организационными изменениями стали вывод финансовых служб из состава дивизионов, их объединение в финансовый департамент, создание казначейства и реформирование бухгалтерии (рис. 2 на с. 70). Помимо этого перераспределили функции, унифицировали регламенты, учетные политики и программное обеспечение.
Функции и задачи финансового директора
Финансовый департамент был создан как отдельное юридическое лицо, оказывающее услуги управляющей компании и дивизионам по бухгалтерскому обслуживанию и финансовому сопровождению. Глава департамента – финансовый директор – подчиняется напрямую акционерам группы компаний. По мнению акционеров, наличие в группе компании двух независимых друг от друга директоров, генерального и финансового, минимизирует вероятность принятия неверных решений.
До реорганизации финансовый директор подчинялся генеральному директору управляющей компании, в его задачи входила лишь подготовка отчетности по группе. В новой структуре функции финансового директора кардинально изменились, и он стал заниматься, в частности, следующим:
– управление стоимостью компании, стратегическое планирование, оценка текущего состояния компании и прогнозирование ее деятельности;
– оперативное управление прибылью, денежными потоками и рисками;
– управление финансовым департаментом, методологическое сопровождение его деятельности, мониторинг системы мотивации в компании и выработка предложений по ее совершенствованию.
Мнения специалистов
Алексей Бойко, руководитель проектов консалтинговой группы «Борлас» (Москва) Выделение финансового департамента в отдельное юридическое лицо может привести к возникновению управленческого риска. Акционеры, подчиняя себе напрямую финансового директора, тем самым ставят его на один уровень с директором управляющей компании и дают право проводить собственную политику. В решении стратегических задач такого рода двоевластие может стать препятствием на пути взаимодействия двух директоров
Кроме того, меня смущает то, как распределены и закреплены функции финансового департамента в новой структуре, а именно то, что он занимается стратегическим планированием, оценкой текущего состояния компании и прогнозированием ее деятельности. По моему мнению, это задачи управляющей компании. Финансовый департамент должен отвечать за финансовое обеспечение созданных в управляющей компании планов: предлагать варианты решений по финансовым схемам
Екатерина Емельянова, финансовый директор компании «Делойти Туш СНГ»
На мой взгляд, идея подчинить финансового директора акционерам рискованна, так как может привести к несогласованности действий двух директоров, а это, в свою очередь, - к опасности принятия неправильных решений. Я бы не выводила финансового директора из подчинения генеральному, а снижала риск принятия неверных решений введением на уровне совета директоров различных комитетов, курирующих финансовые вопросы (например, аудиторского комитета)
В состав финансового департамента вошли управление методологии и ведения бухгалтерского учета (централизованная бухгалтерия), управление экономического планирования и анализа, казначейство и финансово-юридический отдел. Последний ведет договоры на финансовое и бухгалтерское обслуживание, заключаемые между службами финансового департамента, управляющей компанией и дивизионами, занимается внутренним ценообразованием на оказываемые услуги и контролирует правильность оформления первичных документов с целью минимизации налоговых рисков.
Рассмотрим подробнее, как проходило переподчинение служб, входящих в финансовый департамент, и как изменились в результате их функции.
Рисунок 2 Новая организационная структура ФЭС
Централизованная бухгалтерия
Как уже отмечалось, бухгалтерии дивизионов и управляющей компании объединили в централизованную бухгалтерию (или управление методологии и ведения бухгалтерского учета). Задача этого подразделения - обеспечение информацией о финансовом состоянии группы компаний как внешних (банки, контрагенты, налоговые органы и проч.), так и внутренних пользователей. Информация должна основываться на едином методологическом подходе к отражению хозяйственных операций, а также отвечать необходимым критериям достоверности, уместности, понятности и своевременности.
Дивизиональная организационная структура бухгалтерской службы была заменена на функциональную: созданы новые отделы по учету реализации, затрат на производство, расчетов с персоналом, непрофильных активов, а также налогового учета и отчетности. Введена новая позиция - начальник управления методологии и ведения бухгалтерского и налогового учета в ранге заместителя финансового директора. В его подчинении - бывшие главные бухгалтеры дивизионов, они получили статус главных бухгалтеров проекта и возглавили новые отделы в объединенной бухгалтерии.
Мнение специалиста
Екатерина Емельянова, финансовый директор компании «Делойт и Туш СНГ»
Переход к функциональной структуре бухгалтерии - единственное правильное решение с точки зрения долгосрочной перспективы. Дивизиональная структура не могла бы функционировать столь же слаженно, так как невозможно было бы «заставить» всех главных бухгалтеров работать по единой методологии учета.
За объединенной бухгалтерией были закреплены следующие функции: методологическое обеспечение бухгалтерского и налогового учета, в том числе подготовка и принятие единого рабочего плана счетов, формирование единой учетной политики; ведение бухгалтерского учета во всех юридических лицах группы компаний; налоговое планирование, а также подготовка и сдача налоговой и бухгалтерской отчетности; выбор внешнего аудитора и организация проведения регулярных аудиторских проверок.
В своей работе централизованная бухгалтерия руководствуется положением по бухгалтерскому учету, единой учетной политикой, графиком документооборота. Программное обеспечение было унифицировано на платформе «1С: Бухгалтерия 7.7».
Мнение специалиста
Алексей Бойко, руководительпроектов консалтинговой группы «Борлас» (Москва)
С точки зрения построения организационной структуры финансового департамента были предприняты весьма разумные шаги. Замена дивизиональной организационной структуры на функциональную - очень грамотное действие Не менее дальновидное, хоть и трудоемкое решение - унификация бухгалтерской программы для всех дивизионов: переход на единую платформу как правило, окупается сторицей. Весьма ценна и возможность применения единой налоговой и бухгалтерской политики для всех дивизионов благодаря единому методологическому обеспечению налогового и бухгалтерского учета.
Управление экономического планирования и анализа
В отличие от централизованной бухгалтерии в управлении экономического планирова-
ния и анализа сохранилась дивизиональ-ная структура: за каждым финансовым менеджером закреплен отдельный дивизион. Главные изменения в этом подразделении заключаются в унификации учетной политики и программного обеспечения.
Мнение специалиста
Характеристики
Тип файла документ
Документы такого типа открываются такими программами, как Microsoft Office Word на компьютерах Windows, Apple Pages на компьютерах Mac, Open Office - бесплатная альтернатива на различных платформах, в том числе Linux. Наиболее простым и современным решением будут Google документы, так как открываются онлайн без скачивания прямо в браузере на любой платформе. Существуют российские качественные аналоги, например от Яндекса.
Будьте внимательны на мобильных устройствах, так как там используются упрощённый функционал даже в официальном приложении от Microsoft, поэтому для просмотра скачивайте PDF-версию. А если нужно редактировать файл, то используйте оригинальный файл.
Файлы такого типа обычно разбиты на страницы, а текст может быть форматированным (жирный, курсив, выбор шрифта, таблицы и т.п.), а также в него можно добавлять изображения. Формат идеально подходит для рефератов, докладов и РПЗ курсовых проектов, которые необходимо распечатать. Кстати перед печатью также сохраняйте файл в PDF, так как принтер может начудить со шрифтами.















