12243 (761219)
Текст из файла
Закономерности извлечения растворимых в воде металлов углеродным сорбентом Техносорб. Извлечение алюминия
А.А. Цибулько, Т.Ю. Цибулько, Г.И. Раздьяконова, В.Ф. Суровикин, Конструкторско-технологический институт технического углерода СО РАН
В последнее время в связи с повсеместным ужесточением требований к качеству воды хозяйственно-бытового назначения многие ставшие классическими методы водоподготовки не могут обеспечить необходимую глубину очистки природных и сточных вод или являются нерентабельными с экономической точки зрения. Поэтому большое внимание исследователи уделяют поиску и разработке новых, нетрадиционных способов удаления токсичных веществ различного происхождения из воды. Достаточно перспективным и уже применяемым на практике является сорбционный метод очистки, удачно сочетающий высокую, практически недостижимую другими способами, степень извлечения растворенных примесей и высокую производительность процесса очистки при относительно небольших материальных и энергозатратах. Немаловажным достоинством сорбционной технологии является простота аппаратурного оформления и возможность полной или частичной автоматизации всего процесса в целом, а также отдельных его частей. Следует отметить, что традиционно используемые в сорбционной практике микропористые активные угли обладают рядом недостатков, сдерживающих более широкое применение сорбционных методов при водоподготовке. К наиболее существенным из них следует отнести неправильную форму гранул, создающую повышенное гидродинамическое сопротивление, их малую механическую прочность, сокращающую время непрерывной работы сорбционной установки, и замедленную кинетику извлечения примесей из растворов. В настоящее время ассортимент углеродных материалов существенно расширился за счет появления нового класса синтетических материалов на основе пироуглерода, получаемых путем высокотемпературного скоростного пиролиза углеводородов с последующей активацией и химической модификацией поверхности [1]. От традиционных активных углей синтетические материалы отличаются высокой механической прочностью, сферической формой гранул, развитой удельной поверхностью с преобладанием микро- и мезопор и возможностью регулирования структурно-дисперсных характеристик поверхности на этапе получения углеродного материала. Указанные свойства открывают широкие перспективы для потенциального использования синтетических углеродных материалов в различных областях науки и техники, в том числе и в процессах сорбционной очистки воды.
Объектом исследования в данной работе является синтетический углеродный сорбент Техносорб-1, выпускаемый КТИТУ СО РАН. Основные физико-химические показатели углеродного сорбента отражают его дисперсность, объем пор, удельную поверхность и прочность формы [2] и не дают информации о его адсорбционной активности в водно-солевых средах. Цель работы - исследование основных закономернос
Рис. 1. Изотерма извлечения алюминия углеродным сорбентом Техносорб-1 (а) и зависимость степени извлечения алюминия от начальной концентрации раствора (б) при температуре 327 К
тей извлечения алюминия из водных растворов его солей углеродным сорбентом Техносорб-1 и определение принципиальной возможности его использования в процессах очистки загрязненных природных и сточных вод.
Процесс извлечения алюминия проводили в изотермическом режиме при контакте модельных растворов с углеродным сорбентом при массовом соотношении 10:1 соответственно, в статических условиях. В качестве модельных использовали растворы алюмоаммонийных квасцов с концентрацией от 20 до 500 мг Al/л. Количественное определение алюминия в растворах проводили по методу градуировочного графика в соответствии с методикой [3], сущность которой заключается в образовании стабильного комплекса алюминия с ксиленоловым оранжевым в среде формиатного буфера при pH 3,5. Фотометрирование растворов осуществляли на ФЭК-60 при длине волны 540 нм в кювете с толщиной слоя 30 мм. Чувствительность метода 0,5 мкг в 50 мл конечного разбавления, относительная погрешность определения - не более 5%.
Топографию поверхности углеродного сорбента, импрегнированного соединениями алюминия, изучали стандартным методом тепловой десорбции аргона [4]. Использование "мягких", не разрушающих сорбционные слои методов исследования позволило получить объективную информацию о природе процессов, протекающих на углеродной поверхности в ходе извлечения алюминия и объяснить основные закономерности изменения физико-химических свойств углеродного сорбента.
Результаты и их обсуждение. Проведенные исследования показали, что кинетика извлечения алюминия в условиях эксперимента описывается уравнением первого порядка. Кинетические изотермы имеют завершенный вид, характеризуются крутым подъемом в начальные моменты времени и описываются в неравновесных условиях (до плато) уравнением:
| = ln(Со/Cp) / exp(8,17 - 3363 / Т), | (1) |
где - время контакта углеродного сорбента с раствором, мин;
Сo - начальная концентрация алюминия в растворе, мг/л;
Сp - конечная концентрация алюминия в растворе, мг/л;
Т - температура, при которой проводится извлечение, К;
8,17 и 3363 - эмпирические постоянные, численно равные константам в уравнении Аррениуса, выражающем зависимость константы скорости реакции от абсолютной температуры.
Уравнение (1) выполняется с точностью до 7% при температуре от 306 до 344 К и отношении Со/Cp от 1 до 200. Указанные граничные условия исследованы ввиду их практической важности.
Характеристическая энергия извлечения алюминия из водных растворов углеродным сорбентом, рассчитанная на основании анализа зависимости скорости извлечения от температуры, составляет 28 кДж/моль и указывает на значительное влияние температуры на скорость процесса. Температурный коэффициент скорости извлечения составляет 1,4, что несколько меньше значений , типичных для химических реакций [5].
На рис.1 представлены абсолютная (а) и относительная (б) изотерма извлечения алюминия из водных растворов углеродным сорбентом Техносорб-1 при температуре 327 К. Величину извлечения алюминия определяли по разности концентраций исходных и равновесных растворов, отнесенных к массе сорбента; степень извлечения алюминия вычисляли по формуле:
| И = 100 * (Со-Сp) / Со, | (2) |
где И - степень извлечения, %;
Cо и Сp - соответственно начальная и равновесная концентрации алюминия в исследуемом растворе, мг/л.
Предельная статическая емкость углеродного сорбента Техносорб-1 по алюминию реализуется в области начальных концентраций 100 мг/л и составляет 0,7 мг/г.
Характерной особенностью извлечения алюминия углеродным сорбентом Техносорб-1 является кооперативный эффект коагуляции гидроксида алюминия на поверхности сорбента и в объемной фазе раствора, сопровождающий кажущееся уменьшение величины извлечения в области начальных концентраций более 100 мг/л (рис.1). Максимальный вклад эффекта объемной коагуляции гидроксида алюминия наблюдается в области начальных концентраций от 200 до 300 мг/л.
Поскольку механизм извлечения алюминия из водных растворов углеродным сорбентом Техносорб обусловлен молекулярными реакциями образования и осаждения гидроксида алюминия в щелочной среде, создаваемой поверхностью углеродного сорбента [6], необходим контроль реакции среды. Экспериментальная зависимость степени извлечения (И,%) от pH изоэлектрического состояния сорбента Техносорб в области максимального извлечения имеет вид:
| И = 47 ( pH - 8,4), | (3) |
где pH - текущее значение pH изоэлектрического состояния углеродного сорбента в ходе процесса извлечения металла;
8,4 - значение pH изоэлектрического состояния оксида алюминия.
Возможности применения углеродного сорбента Техносорб в процессах водоподготовки однозначно определяются требованиями потребителя к величине конечной концентрации алюминия в очищенной воде. Анализируя зависимость степени извлечения алюминия от начальной концентрации раствора (рис. 1) можно прогнозировать наибольшую эффективность применения углеродного сорбента Техносорб для очистки слабозагрязненных вод с концентрацией алюминия до 50 мг/л, где достигаемая степень его извлечения составляет 95-97 %.
Углеродные сорбенты имеют несколько марок, отличающихся пористостью и топографией поверхности, определяющих их адсорбционную активность [1]. Для обоснования рационального выбора сорбента представляет интерес изучение локализации гидроксида алюминия на поверхности углеродного сорбента.
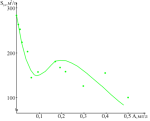
На рис. 2 показана зависимость удельной поверхности углеродного сорбента от содержания алюминия. Немонотонный характер изменения удельной поверхности сорбента при осаждении на ней гидроксида алюминия объясняется, по-видимому, блокировкой устьев адсорбционно- активных микро- и супермикропор сорбента. Дальнейшее осаждение сорбционных слоев на поверхности мезо- и макропор с образованием "гребенкообразных" полислойных структур приводит к увеличению величины удельной поверхности. Последующее уменьшение удельной поверхности позволяет сделать вывод о преимущественном осаждении гидроксида алюминия в пространстве между образовавшимися "наростами" адсорбата и сглаживании поверхности.
Рис.2. Тенденция изменения удельной поверхности сорбента Техносорб-1 в ходе извлечения им алюминия из водносолевой среды
Таким образом, проведенные исследования указывают на эффективность применения синтетического углеродного сорбента Техносорб для сорбционного удаления алюминия из слабозагрязненных алюминием вод в статических условиях и позволяют определить некоторые количественные характеристики извлечения. Полученные экспериментальные результаты могут быть использованы для исследования различных аспектов динамического извлечения алюминия и практического создания установок для сорбционной очистки природных и сточных вод.
Список литературы
Суровикин В.Ф. Новые углерод-углеродные материалы для различных областей применения // Адсорбция и хроматография макромолекул: Тр. Междунар. 4-го нац. симп. по адс. и хроматогр. макромолекул. М.: Изд-во ПАИМС, 1994. С. 104.
ТУ 38 41538-94. Сорбент технический углеродный Техносорб.
Лурье Ю.Ю. Справочник по аналитической химии. М.: Химия, 1979. С. 372.
ГОСТ 25699.4-90. Углерод технический для производства резины. Метод определения удельной адсорбционной поверхности.
Киреев В.А. Курс физической химии. М.: Химия, 1975, С. 654.
Раздьяконова Г.И. Ионообменные свойства поверхности технического углерода // Адсорбция и хроматография макромолекул: Тр. Междунар. 4-го нац. симп. по адс. и хроматогр. макромолекул. М.: Изд-во ПАИМС, 1994. C. 83.
Для подготовки данной работы были использованы материалы с сайта http://www.omsu.omskreg.ru/
Характеристики
Тип файла документ
Документы такого типа открываются такими программами, как Microsoft Office Word на компьютерах Windows, Apple Pages на компьютерах Mac, Open Office - бесплатная альтернатива на различных платформах, в том числе Linux. Наиболее простым и современным решением будут Google документы, так как открываются онлайн без скачивания прямо в браузере на любой платформе. Существуют российские качественные аналоги, например от Яндекса.
Будьте внимательны на мобильных устройствах, так как там используются упрощённый функционал даже в официальном приложении от Microsoft, поэтому для просмотра скачивайте PDF-версию. А если нужно редактировать файл, то используйте оригинальный файл.
Файлы такого типа обычно разбиты на страницы, а текст может быть форматированным (жирный, курсив, выбор шрифта, таблицы и т.п.), а также в него можно добавлять изображения. Формат идеально подходит для рефератов, докладов и РПЗ курсовых проектов, которые необходимо распечатать. Кстати перед печатью также сохраняйте файл в PDF, так как принтер может начудить со шрифтами.















