26371-1 (742926), страница 2
Текст из файла (страница 2)
Регистры остатков товаров хранят остатки товаров по каждому складу в отдельности. Получается как таблица, где столбцы соответствуют складам, а строки – товарам, а на пересечении – будет количество товара на конкретном складе.
В регистре движения остатков товаров отражается каждая операция, над этим товаром (приход или расход) и указывается, какой документ осуществил данное движение и когда.
Регистры взаиморасчетов идентичны регистрам остатков, только учитывают движение денежных средств.
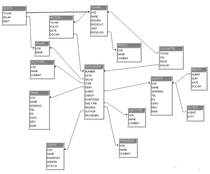
Схема данных
Словарь данных
Словарь данных, необходимых для хранения в системе, получается очень объемным. Поэтому сейчас приводится только словарь данных для документов. Для упомянутых выше документов необходимо сохранять следующие реквизиты:
| № пп | Наименование элемента данных | Имя | Примечания |
| 1. | Номер документа | Number | Значение формируется автоматически |
| 2. | Дата оформления | Date | |
| 3. | Вид документа | DocType | |
| 4. | Признак накладной | Priznak | Имеет смысл только для накладной |
| 5. | Фирма | Firm | |
| 6. | Клиент | Klient | |
| 7. | Вид продажи | SailType | |
| 8. | Склад | Sklad | |
| 9. | |||
| 10. | Основание для выписки документа | Osnov | |
| 11. | Автор документа | Author | |
| 12. | Наименование товара. | Tovar | |
| 13. | Цена за единицу | Price | |
| 14. | Количество | Kol | |
| 15. | Сумма | Sum | |
| 16. | НДС | NDS | |
| 17 | Проведен | Proveden | Проходит документ по регистрам или нет |















