28186-1 (741086)
Текст из файла
Как устроены МСЗ
Сколько стоит дом построить. Для так называемых установок массового сжигания (производительностью от 100 до 3000 тонн в сутки) капитальные затраты в США колеблются от 80 до 100 тыс. долларов на тонну сжигаемых отходов. В эту цену не входит цена устройств подготовки отходов. Эксплуатационные расходы составляют около 20 долларов за тонну ТБО. Время, необходимое на проектирование и постройку МСЗ в США, в среднем занимает 5-8 лет. [О.М. Черп, В.Н. Виниченко "Проблема твердых бытовых отходов: комплексный подход".Эколайн, Москва, 1996.]. Используйте эти цифры при рассмотрении проектов строительства МСЗ в вашем городе, они гораздо реальнее отражают стоимость строительства, чем встречающиеся иногда выкладки проектантов.
Устройство сжигателей
| Сжигатель — общее название любого технического устройства для высокотемпературного окисления (сжигания) отходов, мусора и т. п. |
На рис. 1 показано устройство современного (но не самого нового) завод по сжиганию мусора.
Рис.1. Типичная схема современного мусоросжигательного завода с рекуперацией энергии и очисткой отходящих газов.
Условные обозначения:
А.Загрузка мусора (помещение должно быть закрыто и недоступно ветру).
В. Загрузочный кран (должно быть два, снабженных весами и спецгидравликой для применения в случае возникновения пожара). I. Отмывка кислых газов (скруббер). J. Пакетные фильтры (противопылевые). K. Дымосос. L .Отходящие газы. G. Турбина. H. Электричество. M. Шлак. N. Летучая зола (зола уноса) и масса из скруббера. O. Смешение шлака и золы. P. Магнитный сепаратор.
Загрузка. Первое на что надо обратить внимание, это загрузка сжигателя. На рисунке виден самосвал, который сбрасывает несортированный мусор в мусороприемник. О сортировке мусора немного позже. Но бункер для приема мусора не просто яма, а сложное инженерное сооружение.
| Европейская норма: Емкость хранилища отходов должна быть достаточно большой, чтобы возможно было хранить отходы в период закрытия одной из печей сжигания. При нормальном функционировании завода отходы не должны содержаться в хранилище более одной недели. Разгрузочных кранов должно быть два, чтобы не нарушить работу сжигателя. Бункер должен иметь закругленную форму для облегчения его периодической очистки, а для предохранения от неприятных запахов и образования взрывчатых смесей с выделяющимися газами, мощную систему отсоса воздуха, который затем направляется в сжигатель. Оператор должен иметь возможность постоянно видеть состояние бункера. |
10 ноября 1988 года в городе Пятигорске по требованию СЭС был закрыт МСЗ после того, как четверо рабочих потеряли сознание во время рабочей смены из-за газа, выделяемыми отходами, сваленными на заводе. (Из брошюры О.Черпа). Это наглядная иллюстрация различий между заводами "первого поколения" и современными МСЗ, отвечающим нормам ЕС.
Сжигатель. Далее мусор направляется в печь сжигания.
| Европейская норма. В горячей зоне газы должны находится при температуре не ниже 850°С в течение не менее 2 секунд (правило 2 секунд) и при содержании кислорода не ниже 6%. |
Их конструкция может быть самой разной, но потом, обязательно, горячие газы идут в теплообменник для получения пара и электроэнергии. Именно на этой стадии, стадии охлаждения газов, начинают образовываться диоксины.
Очистка газов. Далее идут очистные сооружения. Это самая тонкая и самая дорогая часть. Стоимость очистных сооружений не менее 50% от общей стоимости МСЗ. Вот на этом и пытаются экономить. Обычно заказчиков не сильно балуют: ставят водной скрубер и электростатический фильтр, да еще пылевые текстильные фильтры. Если вам придеся оценивать проект сжигателя обязательно обратите внимание на последовательность падения температуры после печи.
Горячие электростатические фильтры. Хотя образование диоксинов неминуемо при понижении температуры, но есть еще одна опасная точка. Исследования показали, что горячие электростатические фильтры, которые так распространены во всех воздухоочистeах, сами генерируют диоксины. Так при обследовании МСЗ во Флориде на одном сжигателе были получены следущие результаты:
| Температура на электростатическом фильтре, °С | Выбросы диоксинов в нг/нм3 |
| 242 | 893 |
| 282 | 2100 |
| 347 | 8533 |
Следует также заметить, что и самые лучшие угольные фильтры не позволяют удержать выбросы диоксинов в рамках Европейских норм.
| Европейская норма. Содержание диоксинов в отходящих газах МСЗ в единицах I-TEQ не должно превышать 0,1 нг/нм3. |
Разработаны каталитические дожигатели диоксинов, совмещенные с дожигателями для окислов азота, повидимому это на настоящее время наилучший вариант очистки газов от диоксинов.
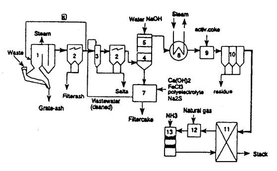
Основные устройства для очистки газов, принятые на современных МСЗ (МСЗ в городе Алкмаар, Нидерланды), показаны на Рис. 2.
Рис.2. Схема очистных сооружений на современном МСЗ в Алмааре (Нидерланды).
Из статьи: Jan G.P. Born. Organochlorine Comp.(Dioxin'96) 1996, v. 27, p.46-49.
Условные обозначения:
1. Топка и бойлер.
2. Электростатические фильтры.
3. Распылитель (выпаривание загрязненной воды).
4. Охлаждение и кислая промывка газов (скруббер) 1 стадия.
5. Щелочная промывка газов (скруббер) 2 стадия.
6. Рециркуляция отходящих газов.
7. Нейтрализация, флоккуляция, осаждение.
8. Теплоообменник.
9. Реактор с инжекцией активного угля (кокса).
10. Пылевые фильтры.
11. Регенеративный теплообменник.
12. Разогрев газов.
13. Реактор каталитического дожига окислов азота (существует модификация для одновременного дожига диоксинов).
| Если вам придется рассматривать проект МСЗ, обязательно сравните этот список очистных устройств с тем, что вам будут предлагать разработчики. |
Характеристики
Тип файла документ
Документы такого типа открываются такими программами, как Microsoft Office Word на компьютерах Windows, Apple Pages на компьютерах Mac, Open Office - бесплатная альтернатива на различных платформах, в том числе Linux. Наиболее простым и современным решением будут Google документы, так как открываются онлайн без скачивания прямо в браузере на любой платформе. Существуют российские качественные аналоги, например от Яндекса.
Будьте внимательны на мобильных устройствах, так как там используются упрощённый функционал даже в официальном приложении от Microsoft, поэтому для просмотра скачивайте PDF-версию. А если нужно редактировать файл, то используйте оригинальный файл.
Файлы такого типа обычно разбиты на страницы, а текст может быть форматированным (жирный, курсив, выбор шрифта, таблицы и т.п.), а также в него можно добавлять изображения. Формат идеально подходит для рефератов, докладов и РПЗ курсовых проектов, которые необходимо распечатать. Кстати перед печатью также сохраняйте файл в PDF, так как принтер может начудить со шрифтами.















