166220 (740167), страница 2
Текст из файла (страница 2)
Применение поли-е-капроамида:
Поли-е-капроамид применяют для производства волокон, а также зубчатых и червячных колес, втулок, болтов, гаек и других деталей машин, пленок, изоляционных материалов в электро- и радиотехнике. Поли-е-капроамид перерабатывают прессованием, экструзией, литьем под давлением. Формование волокна осуществляется из расплава капрона. Полимер в виде гранул или крошки подают в камеру, где происходит его плавление. Затем расплавленный полимер продавливают через фильеру, при этом происходит ориентация макромолекул вдоль оси волокна. Выходя из фильеры, нити полимера, омываемые потоком воздуха, становятся твердыми. Последующая вытяжка волокна приводит к дополнительной ориентации макромолекул, что придает волокну повышенную прочность. Из капрона можно получить тончайшую нить: ее длина в 9км будет весить всего 1г. [5]
Применяется также, например, в экспериментальной науке и создании новых технологий, из-за особенностей свойств.
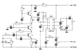
КОМПЕНСАЦИОННЫЙ ДАТЧИК ВЛАЖНОСТИ НА КВАРЦЕВОМ РЕЗОНАТОРЕ:
Экспериментальные данные. Для датчика влажности были выбраны кварцевые резонаторы AT-среза с резонансной частотой 6,67 МГц, которые предварительно были подвержены химической очистке. В качестве чувствительного элемента был выбран поли--капроамид, поскольку этот полимер сохраняет свою чувствительность к влаге в широком диапазоне температур. Отметим, что он практически нечувствителен к водороду и кислороду. С целью нанесения полимера на кристалл был приготовлен 2,5-процентный раствор поли--капроамида в муравьиной кислоте. Тонкие полимерные слои наносились на обе поверхности кристалла с помощью центрифугирования со скоростью 3000 об/мин в течение 30 мин. Затем проводилась операция полимеризации пленок при 250 0С и последующей полимеризации. Сдвиг резонансной частоты после нанесения пленок составил 1900 Гц.[8]
Рис. 5. Электрическая схема кварцевого датчика влажности[8]
Qz1; Qz2 – чувствительный элемент(Поли-е-капроамид).
Но наиболее популярным, в обыденной жизни, остается использование волокон, известного всем капрона. Капроновое волокно является ценным материалом для производства многих особо прочных изделий – автомобильного корда, парашютных тканей, канатов, веревок, конвейерных лент и т. д. Это волокно используют для изготовления тканей, ковров, искусственного меха, одежды.
Заключение
Изучение полимеров, их физических, химических свойств, а так же взаимодействие различных полимеров друг с другом, приводит к появлению новых соединений, которые соответствовали бы нужным свойствам. Например, можно создавать ударопрочные соединения, или соединения сочетающие несколько нужных свойств, например ударопрочность, морозостойкость, стойкость к воздействию солнечных лучей. Хотя изучение капроновых волокон уже давно практически не ведется, но в некоторых областях им находиться более достойная замена, пусть и более дорогая, но оправданная во многих ситуациях, как например кевларовые волокна, обладаюшие на порядки более высокими прочностными характеристиками. Хотя, с течением времени, и сам Поли-е-екапроамид находит более широкое применение в промышленности и в жизни, заменяя собой, во многих случаях, природные волокна.
Проанализировав всю изученную информацию можно сделать один большой вывод о перспективах полимеров: нужно непременно изучать новые материалы, так как, во-первых, натуральные материалы в современном мире – это не только экономически, но и экологически роскошь: природные запасы сильно истощены. Во-вторых, изучая полимеры можно создавать материалы, которые в разы превосходят натуральные по своим свойствам (как, например, если сравнит лен и капрон).
Полимеры изучаются и применяются относительно недавно, поэтому простор для исследований еще долго будет необычайно велик и в ближайшем будущем последует еще множество открытий в сфере новейших материалов.
Содержание
-
Кудрявцев Г. И., Носов M.П., Волохина А. В., Полиамидные волокна, M., «Высшая школа» , 1976
-
Технология пластических масс, под ред. В. В. Коршака, 3 изд., M., «Наука», 1985, с. 657
-
Каргин В. А., Энциклопедия полимеров, т. 1, M., 1972, с. 935
-
Сверхвысокомодульные полимеры, под ред. А. Чифферри и И. Уорда, пер. с англ., Л., 1983, с. 431
-
А.И. Артеменко, Органическая химия и человек. М., «Просвящение», 2000, 80 с.
-
А.П.Писаренко, З.Я. Хавин, Курс органической химии, М. «Высшая школа», 1975, с.510
-
Лекционный материал по органической химии и физ. Химии поверхностей.
-
http://www.eknigu.com/info/Ch_Chemistry/Rabinovich%20V.A.,%20Havin%20Z.Ja.%20Kratkij%20himicheskij%20spravochnik%20(1978)%20(ru)(T)(316s).djvu [Электронный материал]
-
http://www.chemteq.ru/lib/book/?book_idn=000285&page=241 [Электронный материал]
-
http://www.slovari.sosh.ru/slovo.asp?id=60007 [Электронный материал]















