kursovik (739500), страница 4
Текст из файла (страница 4)
При нагревании в кислой среде до 35-38˚С оно превращается в азосоединение:
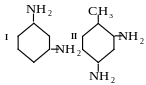
Некоторые амины бензольного ряда, например крезидин, сразу образуют азосоединения. Аминосоединения, имеющие в м-положении к аминогруппе заместитель первого рода, например м-толуидин или м-фенилдиамин, являются активными азосоставляющими, легко вступающими в реакцию сочетания. В молекулу м-фенилендиамина (I) могут вступить две азогруппы: первая вступает в положение 4, вторая – в положение 2 или 6; при этом образуется смесь двух диазокрасителей. В м-толуилендиамине (II) первая азогруппа вступает в положение 5, вторая - в положение 3:
1–Нафтиламин в кислой среде сочетается преимущественно в положении 4:
Таким же образом сочетаются сульфокислоты 1-нафтиламина, например, 1-нафтиламин-6-сульфокислота, 1-нафтиламин-7-сульфокислота, перекислота (1-нафтиламин-8-сульфокислота).
Если положение 4 занято, что сочетание идёт в положение 2:
Легко вступает в реакцию сочетания алкилированные амины, например, диметил- и диэтиланилин:
При сочетании диазосоединений с оксисоединениями нужна слабощелочная среда и температура от 0 до 10˚С. С фенолом сочетание идёт в параположение:
Если параположение занято, то сочетание идёт в ортоположение.
Труднее, чем фенол, вступает в реакцию сочетания салициловая кислота. Сочетание с салициловой кислотой ведут в щелочной среде; диазогруппа вступает в параположение к оксигруппе:
Легко вступает в реакцию сочетания 2-нафтол; здесь сочетание идёт в положение 1:
Большое практическое значение в качестве азосоставляющих имеют нафтолсульфокислоты и аминонафтолсульфокислоты.
При сочетании диазосоединений с нафтолсульфокислотами диазогруппа вступает главным образом в положение, соседнее с гидроксильной группой. Азосоставляющую растворяют в содовом или щелочном растворе. Особое место среди азосоставляющих занимают аминонафтолсульфокислоты, в частности Аш-кислота (I), гамма-кислота (II) и И-кислота (III):
HO
HO3S
Обычно реакцию азосочетания ведут таким образом, чтобы к её концу в реакционной массе оставался незначительный избыток азосоставляющей и совершенно отсутствовало диазосоединение.
3.4. Механизм реакции азосочетания
Реакция азосочетания является классическим примером электрофильного замещения в ароматических соединениях. Эффектным электрофилом в данном случае является катион арилдиазония:
Он образуется в результате взаимодействия анилина с азотистой кислотой:
Однако, катион арилдиазония является более слабым электрофилом по сравнению с такими реагентами, как +NO2 и способен успешно атаковать только очень реакционноспособные ароматические соединения, такие как фенолы и амины.
Катионы диазония существуют только в кислой или слабощелочной среде, в сильнощелочном растворе они превращаются в кислоты. Поэтому реакция азосочетания может проводиться только в указанных условиях. Оптимальное значение pH зависит от свойств атакуемого соединения. В случае фенолов реакция лучше всего протекает в слабощелочной среде, поскольку образующийся фенолят-ион намного лучше атакуется, чем сам фенол из-за значительно более высокой электронной плотности.
Ароматические амины, как правило, атакуется несколько труднее, чем фенолы, поэтому сочетание с ними чаще всего проводят в слабокислом растворе, что обеспечивает высокую концентрацию иона.
Реакция азосочетания в общем виде:
Если X= ─
, ─
, сильно активирующие группы, азосочетание проходит успешно. Различия в поведении аминов и фенолов вызвано тем обстоятельством, что диазониевый ион эффективно атакует только свободный амин и фенолят-анион.
Аммониевые ионы солей аминов ─NH3, ─NH2R, ─NHR2 и свободный фенол практически не атакуются, так как вследствие слабой электрофильности диазониевого иона он может атаковать углерод ароматического кольца лишь при значительном содействии со стороны заместителя. Такое содействие выражено в случае ─O и ─N(CH3)2:
Очень медленно реакция идёт в случае фенола:
3.6. Продукты для холодного крашения
Во всех рассмотренных до сих пор примерах реакцию азосочетания вели в растворе, затем выделяли полученный краситель, фильтровали, высушивали и в готовом виде передавали на текстильные фабрики для крашения ткани. Существует и другой способ крашения ткани, при котором реакцию азосочетания проводят непосредственно на волокне. Для этого ткань пропитывают щелочным раствором азосоставляющей (например 2-нафтолом) а затем погружают в подкисленный раствор диазосоставляющей (например диазотированного п-нитроанилина). При этом краситель образуется непосредственно на волокне и полученная окраска обладает большой прочностью. Так как реакции диазотирования и азосочетания проводят при низких температурах, а в производстве это достигается охлаждением льдом, то способ этот получил название холодного или ледяного крашения.
Важнейшими азосоставляющими для холодного крашения являются производные β-оксинафтойной кислоты – азотолы. Их получают взаимодействием β-оксинафтойной кислоты с ароматическими аминами.
Азотолы легко переходят на волокно из щелочных растворов и прочно удерживаются на нём, что облегчает последующее сочетание их на волокне с диазосоединением.
Диазосоставляющие для холодного крашения выпускают в различных формах. Наиболее простая форма – азоамины – аминосоединения бензольного и нафталинового ряда. Название азоаминов включает цвет наиболее важного красителя, получаемого, из него в текстильной промышленности. Например азоамин красный Ж (п-нитроанилин), азоамин жёлтый О (о-хлоранилин).
В отличие от азотолов азоамины нельзя непосредственно применять для холодного крашения. Их сначала нужно перенести в форму диазосоединения, т.е. продиазотировать, причём обязательно на текстильной фабрике непосредственно перед крашением. Это объясняется неустойчивостью обычных форм диазосоединений и трудностью транспортировки. Поэтому большей частью диазосоединения перерабатывают сразу после диазотирования, не выделяя из раствора. Но специально для холодного крашения некоторые диазосоединения заготавливают в твёрдом виде или в виде паст, переводя их в различные стойкие формы, пригодные для хранения и транспортировки. Стойкие формы азосоединений называются диазолями.
Одна из таких форм – двойная соль диазосоединения с солями тяжёлых металлов, например хлористым цинком. Её получают добавлением хлористого цинка к раствору соли диазония. При последующем добавлении хлористого натрия двойная соль выпадает в осадок, её отфильтровывают и сушат при низкой температуре. Строение соли отвечает формуле
. В некоторых случаях диазотирование ведут в среде серной кислоты; тогда двойная соль имеет строение
.
Таким образом, из азоамина жёлтого О получают диазоль жёлтый О:
4. Экспериментальная часть
4.1. Синтез 4-окси-3-кабоксиазобензола
| Анилин 9,3 г (9,1 мл) Соляная кислота (d=1,18) 22,5 мл Нитрит натрия 7 г Карбонат натрия 3 г | Салициловая кислота 13,8 г Раствор едкого натра (36%-ный) 16,5 мл 2 фарфоровых стакана на 250 мл Мешалка |
В фарфоровом стакане на 150-200 мл растворяют 9,3 г анилина в смеси 22,5 мл концентрированной соляной кислоты и 22,5 мл воды. Раствор охлаждают до 0˚С и при перемешивании приливают к нему охлаждённый раствор 7 г нитрита натрия в 20 мл воды (при температуре не выше 2˚С). Конец реакции диазотирования контролируют по иодкрахмальной бумаге.
Через 10 мин после конца диазотирования избыток соляной кислоты удаляют осторожным внесением 2 г соды, после чего раствор должен всё же давать слабокислую реакцию на конго.
Раствор диазосоединения при перемешивании постепенно приливают к охлаждённому до 0˚С раствору 13,8 г салициловой кислоты в 16,6 мл 36%-ного едкого натра и 35 мл воды, к которому добавлено ещё 1 г соды (температура должна поддерживаться не выше 5˚С). Через 2 ч выпавший моноазокраситель отделяют фильтрованием.
Характеристика исходных реактивов
| № | Название | Формула | Мол. масса | ρ, г/см3 | Т. пл., ˚С | Т.кип., ˚С | Растворимость | ||
| в воде | в орг. р-лях | ||||||||
| 1 | Анилин | C6H5NH2 | 93,13 | 1,02 | -6 | 184,4 | 1,585 | 3,4 | сп. э. бз. |
| 2 | Соляная кислота | HCl | 36,5 | 1,179 | - | - | - | - | - |
| 3 | Нитрит натрия | NaNO2 | 69,0 | 2,17 | 79 разл. | - | - | 84,5 | э. метанолабс. сп |
| 4 | Карбонат натрия | Na2CO3 | 105,9 | 2,53 | 851 | разл. | - | 21,5 | - |
| 5 | Салициловая кислота | HO-C6H4-COOH | 138,1 | 1,443 | 159 | возг. | - | 0,18 | сп. э. ац. хл. |
| 6 | Едкий натр | NaOH | 40,0 | 2,13 | 328 | 1388 | - | 109 | сп. гл. |
Ход работы и пояснения к синтезу
-
Анилин растворяем в разбавленной соляной кислоте.
-
Проводим реакцию диазотирования. Раствор охлаждаем до 0˚С и при перемешивании к нему добавляем охлаждённый водный раствор нитрита натрия. Для диазотирования применяется азотистая кислота, выделяющаяся из нитрита натрия под действием соляной кислоты. Для проведения реакции необходима низкая температура (не выше 2˚С), т.к. большинство диазосоединений неустойчивы. В процессе диазотирования раствор должен иметь кислую реакцию. Как правило, минеральной кислоты берётся в некотором избытке – 2,5 эквивалента на 1 эквивалент амина, т.к. при более высоких значениях pH равновесие ион аммония ↔ амин смещается в сторону свободного основания. Следует отметить также, что анионы галогенводородных кислот действуют в данной реакции каталитически. При небольших концентрациях водородных ионов образовавшееся диазосоединение может реагировать с исходным анилином, образуя диазоаминосоединение:
что является побочным продуктом. Для контроля кислотности пользуемся реакцией на конго – красный: посинение бумажки от капли раствора указывает на присутствие соляной кислоты. Необходимое для реакции нитрита натрия следует дозировать как можно точнее, т.к., во-первых, диазотирование протекает практически количественно (этой реакцией пользуются при объёмном анализе ароматических аминов) и, во-вторых, избыток азотистой кислоты уменьшает устойчивость диазорастворов. Избыток азотистой кислоты обычно определяют в конце реакции. Для этого пользуются йодкрахмальной бумажкой (фильтровальная бумага, пропитанная раствором крахмала и йодистого калия). Образовавшая из нитрита натрия в кислой среде азотистая кислота, реагирует с йодистым калием, выделяя йод, который с крахмалом даёт синее окрашивание: 2HNO2 + KI + 2H2O → I2 + 2KCl + 2NO + 2H2O. При правильно проведённом диазотировании реакция на азотистую кислоту в конце процесса должна быть очень слабой, т.е. йодкрахмальная бумажка должна быть синей в процессе реакции, когда много свободной азотистой кислоты, к концу реакции синее окрашивание исчезает. Таким образом получаем водный раствор соли диазония. Механизм реакции диазотирования приведён подробно в литературной части (стр. 22). -
Проводим реакцию азосочетания полученной соли диазония с салициловой кислотой. После окончания реакции диазотирования избыток соляной кислоты удаляем осторожным внесением соды, после чего раствор всё же должен давать слабокислую реакцию на конго. Раствор полученного диазосоединения при перемешивании постепенно приливаем к охлаждённому до 0˚С щелочному раствору салициловой кислоты. Температура синтеза не должна превышать 5˚С. Салициловая кислота
является окси-кислотой или фенолокислотой, она имеет две функциональные группы ─OH и ─COOH и потому образует два ряда производных. Как кислота, салициловая кислота по COOH-группе может образовать хлор-ангидрид, соль, эфир. С другой стороны, салициловая кислота может выступать как фенол по OH-группе, образовывать феноляты и участвовать в реакции азосочетания. Салициловая кислота труднее, чем фенол, вступает в реакцию азосочетания. Сочетание с салициловой кислотой идёт в щелочной среде, диазогруппа вступает в п-положение к оксигруппе:
Механизм реакции азосочетания приведён в литературной части (стр. 30). Для поддержания щелочной среды к раствору добавляется ещё 1 г. соды. Через 2 часа выпадает моноазокраситель оранжевого цвета, который отделяют фильтрованием.
Чтобы легче установить строение полученного азокрасителя, его можно восстановить с помощью гидросульфита натрия до двух простых по строению диаминов:
что является побочным продуктом. Для контроля кислотности пользуемся реакцией на конго – красный: посинение бумажки от капли раствора указывает на присутствие соляной кислоты. Необходимое для реакции нитрита натрия следует дозировать как можно точнее, т.к., во-первых, диазотирование протекает практически количественно (этой реакцией пользуются при объёмном анализе ароматических аминов) и, во-вторых, избыток азотистой кислоты уменьшает устойчивость диазорастворов. Избыток азотистой кислоты обычно определяют в конце реакции. Для этого пользуются йодкрахмальной бумажкой (фильтровальная бумага, пропитанная раствором крахмала и йодистого калия). Образовавшая из нитрита натрия в кислой среде азотистая кислота, реагирует с йодистым калием, выделяя йод, который с крахмалом даёт синее окрашивание: 2HNO2 + KI + 2H2O → I2 + 2KCl + 2NO + 2H2O. При правильно проведённом диазотировании реакция на азотистую кислоту в конце процесса должна быть очень слабой, т.е. йодкрахмальная бумажка должна быть синей в процессе реакции, когда много свободной азотистой кислоты, к концу реакции синее окрашивание исчезает. Таким образом получаем водный раствор соли диазония. Механизм реакции диазотирования приведён подробно в литературной части (стр. 22).
является окси-кислотой или фенолокислотой, она имеет две функциональные группы ─OH и ─COOH и потому образует два ряда производных. Как кислота, салициловая кислота по COOH-группе может образовать хлор-ангидрид, соль, эфир. С другой стороны, салициловая кислота может выступать как фенол по OH-группе, образовывать феноляты и участвовать в реакции азосочетания. Салициловая кислота труднее, чем фенол, вступает в реакцию азосочетания. Сочетание с салициловой кислотой идёт в щелочной среде, диазогруппа вступает в п-положение к оксигруппе:
Механизм реакции азосочетания приведён в литературной части (стр. 30). Для поддержания щелочной среды к раствору добавляется ещё 1 г. соды. Через 2 часа выпадает моноазокраситель оранжевого цвета, который отделяют фильтрованием.














