150764 (732815)
Текст из файла
Федеральное агентство образования
ТОМСКИЙ ГОСУДАРСТВЕННЫЙ УНИВЕРСИТЕТ СИСТЕМ УПРАВЛЕНИЯ И РАДИОЭЛЕКТРОНИКИ
(ТУСУР)
Курсовая работа
«Расчет разветвленной цепи
синусоидального тока»
По дисциплине
«Общая электротехника и электроника »
Авторы учебно-методического пособия:
В.М. Дмитриев, Н.В. Кобрина, Н.П. Фикс, В.И. Хатников
Томск 2000
Вариант №15
Выполнил студент группы
«» 2008 г.
2008
Задание на курсовую работу.
Расчет разветвленной цепи синусоидального тока.
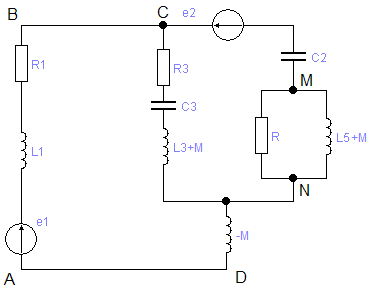
1. Cчитая, что индуктивная связь между катушками отсутствует:
1.1 составить систему уравнений в символической форме по методу контурных токов;
1.2 преобразовать схему до двух контуров;
1.3 в преобразованной схеме рассчитать токи по методу узловых потенциалов;
1.4 рассчитать ток в третьей ветви схемы (в ветви, обозначения компонентов которой имеют индекс 3) методом эквивалентного генератора и записать его мгновенное значение;
1.5 на одной координатной плоскости построить графики
и
или
;
1.6 рассчитать показание ваттметра;
1.7 составить баланс активных и реактивных мощностей;
1.8 определить погрешность расчета;
1.9 построить лучевую диаграмму токов и топографическую диаграмму напряжений для преобразованной схемы.
2. С учетом взаимной индуктивности для исходной схемы составить систему уравнений по законам Кирхгофа для мгновенных значений и в комплексной форме.
3. Выполнить развязку индуктивной связи и привести эквивалентную схему замещения.
Указания. Сопротивление R в расчетных схемах принять равным 10 Ом. При расчете принять, что
,
,
,
,
,
. Начальную фазу ЭДС
принять равной нулю, а начальные фазы ЭДС
и
— значениям
из таблицы.
| | | | | | | | | | |
| 25 | 50 | 75 | 30 | 15 | 20 | 25 | 15 | 20 | 10 |
|
| | | | | | |
| 200 | 0,1 | 0,1 | 0,1 | 200 | 400 | 200 |
1. Считая, что индуктивная связь между катушками отсутствует:
-
Составим систему уравнений в символической форме по методу контурных токов.
Предварительно произвольно выберем направление токов в ветвях и направления контурных токов, с которыми совпадает направление обхода контуров. Таким образом по второму закону Кирхгофа имеем систему из трех уравнений:
-
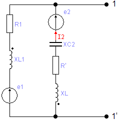
Преобразуем схему до двух контуров.
Заменим две параллельных ветви R и j XL5 одной эквивалентной с сопротивлением R' и j XL соединенных последовательно. Где ZMN – полное сопротивление этого участка.
ZMN =
= R' + j XL
Таким образом мы получим два контура.
И по второму закону Кирхгофа составим два уравнения:
-
В преобразованной схеме рассчитаем токи по методу узловых потенциалов.
Примем φD = 0, тогда мгновенные значения э.д.с имеют вид:
;
;
где
;
.
Затем определим модули реактивных сопротивлений элементов цепи:
;
;
;
;
.
Определим эквивалентное сопротивление участка MN:
ZMN =
Т.е. R' = 7,93 Ом; XL = 4 Ом.
Так как цепь имеет два узла, то остается одно уравнение по методу двух узлов:
, где g1, g2, g3 – проводимости ветвей.
Рассчитаем проводимости каждой из ветвей:
Считаем E1 = E1 = 25 (В);
Определим токи в каждой из ветвей:
Произведем проверку, применив первый закон Кирхгофа для узла C:
I3 = I1 + I2 = – 0,57 – j 0,68 +1,17 + j 1,65 = 0,6 + j 0,97
Токи совпадают, следовательно, расчет произведен верно.
-
Рассчитаем ток в третьей ветви схемы методом эквивалентного генератора.
Определим напряжение холостого хода относительно зажимов 1-1’
где
Сначала определим внутреннее входное сопротивление:
Затем определим ток в третьей ветви:
Значение тока I3 совпадает со значением тока при расчете методом узловых потенциалов, что еще раз доказывает верность расчетов.
-
На одной координатной плоскости построим графики i3(t) и e2(t).
;
где
;
(А)
Тогда:
;
Начальная фаза для
:
, для
:
Выберем масштаб me = 17,625 (В/см); mi = 0,8 (А/см).
То есть два деления для тока 1,6 А, четыре деления для Э.Д.С. 70,5 В.
-
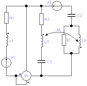
Определим показания ваттметра.
-
Составим баланс активных и реактивных мощностей.
Должно выполняться условие:
где P = 76,3 (Вт); Q = - 25,3 (вар) (Характер нагрузки активно-емкостный)
Или
Первый источник работает в режиме потребителя, второй в режиме генератора.
-
Определим погрешности расчета мощности:
- для активной мощности
- для реактивной мощности
Погрешности связаны с округлениями при расчете, они находятся в допустимых пределах.
-
Построим лучевую диаграмму токов и топографическую диаграмму напряжений для преобразованной цепи.
Определим потенциалы точек.
Пусть
, т.е.
.
Тогда
(В)
Выберем масштаб:
;
;
;
;
;
;
;
;
;
;
;
-
С учетом взаимной индуктивности для исходной схемы составим систему уравнений Кирхгофа для мгновенных значений и в комплексной форме.
Из схемы следует, что обмотки L3 и L5 соединены встречно и связаны взаимной индуктивностью, тогда:
Для контура ABCD:
Для контура CDNOM:
Для контура MON:
Для узла С:
Для узла M:
Потенциалы точек A, D, N одинаковы.
-
Выполним развязку индуктивной связи и приведем эквивалентную схему замещения.
Ветви соединены параллельно, таким образом напряжение на всех ветвях одинаково.
- взаимная индуктивность катушек, где Kсв - коэффициент связи, не превышающий 1.
Список использованной литературы:
1. В.М. Дмитриев, Н.В. Кобрина, Н.П. Фикс, В.И. Хатников.
Теоретические основы электротехники. Ч.1: Установившиеся режимы в линейных электрических цепях: Учебное методическое пособие. Томск: Томский межвузовский центр дистанционного образования, 2001. 51 с.
2. В.М. Дмитриев, Н.В. Кобрина, Н.П. Фикс, В.И. Хатников.
Теоретические основы электротехники. Ч. 1: Установившиеся режимы в линейных электрических цепях.— Томск: Томский межвузовский центр дистанционного образования, 2001.— 157 с.
Характеристики
Тип файла документ
Документы такого типа открываются такими программами, как Microsoft Office Word на компьютерах Windows, Apple Pages на компьютерах Mac, Open Office - бесплатная альтернатива на различных платформах, в том числе Linux. Наиболее простым и современным решением будут Google документы, так как открываются онлайн без скачивания прямо в браузере на любой платформе. Существуют российские качественные аналоги, например от Яндекса.
Будьте внимательны на мобильных устройствах, так как там используются упрощённый функционал даже в официальном приложении от Microsoft, поэтому для просмотра скачивайте PDF-версию. А если нужно редактировать файл, то используйте оригинальный файл.
Файлы такого типа обычно разбиты на страницы, а текст может быть форматированным (жирный, курсив, выбор шрифта, таблицы и т.п.), а также в него можно добавлять изображения. Формат идеально подходит для рефератов, докладов и РПЗ курсовых проектов, которые необходимо распечатать. Кстати перед печатью также сохраняйте файл в PDF, так как принтер может начудить со шрифтами.












