149728 (732168)
Текст из файла
Задание.
Введение
Надежностью называют свойство объекта сохранять во времени в установленных пределах значения всех параметров, характеризующих способность выполнять требуемые функции в заданных режимах и условиях применения, технического обслуживания, ремонтов, хранения и транспортировки. Расширение условий эксплуатации, повышение ответственности выполняемых радиоэлектронными средствами (РЭС) функций в составе вычислительных систем, их усложнение приводит к повышению требований к надежности изделий.
Надежность является сложным свойством, и формируется такими составляющими, как безотказность, долговечность, восстанавливаемость и сохраняемость. Основным здесь является свойство безотказности - способность изделия непрерывно сохранять работоспособное состояние в течение времени. Потому наиболее важным в обеспечении надежности РЭС является повышение их безотказности.
Особенностью проблемы надежности является ее связь со всеми этапами “жизненного цикла” РЭС от зарождения идеи создания до списания: при расчете и проектировании изделия его надежность закладывается в проект, при изготовлении надежность обеспечивается, при эксплуатации - реализуется. Поэтому проблема надежности - комплексная проблема и решать ее необходимо на всех этапах и разными средствами. На этапе проектирования изделия определяется его структура, производится выбор или разработка элементной базы, поэтому здесь имеются наибольшие возможности обеспечения требуемого уровня надежности РЭС. Основным методом решения этой задачи являются расчеты надежности (в первую очередь - безотказности), в зависимости от структуры объекта и характеристик его составляющих частей, с последующей необходимой коррекцией проекта. Некоторые способы расчета структурной надежности рассматриваются в данном пособии .
-
Преобразование схемы.
-
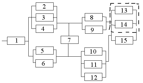
В исходной схеме элементы 2, 3, 4 образуют параллельное соединение. Заменяем их квазиэлементом А, учитывая, что P2 = P3 = P4.
PA = 1 – Q2 * Q2 * Q3 * Q4 = 1 – (1 - Q2)3 (1.1)
-
Элементы 5 и 6 образуют параллельное соединение. Заменив их квазиэлементом B и учитывая, что P5 = P6 = P2, получим:
PB = 1 – Q5 * Q6 = 1 – (1 – P2)2 (1.2)
-
Элементы 8, 9 образуют параллельное соединение. Заменив их квазиэлементом С и учитывая, что P8 = P9 = P2, получим:
PC = 1 – (1 – P2)2 = PB (1.3)
-
Элементы 10, 11 и 12 образуют также параллельное соединение. P10 = P11 = P12. Заменим их квазиэлементом D.
PD = PA = 1 – (1 – P2)3 (1.4)
-
Элементы 13, 14 и 15 образуют соединение “2 из 3”. Так как P13 = P14 = P15, то для определения вероятности безотказной работы элемента М воспользуемся комбинаторным методом:
(1.5)
Преобразованная схема изображена на рисунке 1.1.
рис.1.1 Преобразованная схема.
-
Элементы A, B, 7, C, D образуют(рис 1.1) мостиковую систему, которую можно заменить квазиэлементом N. Для расчёта вероятности безотказной работы воспользуемся методом кратчайших путей.
По рисунку 1.1 кратчайшие пути:
-
А, 7, D
-
A, C
-
B, D
-
B, 7, C
Составим дизъюнктивную нормальную форму:
(1.6)
вероятность безотказной работы при абсолютно надёжном элементе 7.(рис.1а)
вероятность безотказной работы при абсолютно ненадёжном элементе 7.(рис.1б)
|
|
|
Рис.1а Рис.1б
рис.1. Преобразование моста при абсолютно надёжном (а) и отказавшем элементе 7(б)
-
Расчёт вероятности безотказной работы элементов 1-15, квазиэлементов A, B, C, D, M, N, и самой системы.
В преобразованной схеме (рис.1.1) элементы 1, M, N образуют последовательное соединение. Тогда вероятность безотказной работы всей системы:
Так как по условию все элементы системы работают в периоде нормальной эксплуатации, то вероятность безотказной работы элементов 1-15 подчиняются экспоненциальному закону:
Результаты расчётов вероятностей безотказной работы элементов 1-15 исходной схемы по формуле (1.8), квазиэлементов A, B, C, D, M, N по формулам (1.1-1.6), и самой системы по формуле (1.7) приведены в таблице 1.
Таблица №1
| Элемент | i, *10-6ч-1 | Наработка t, *106 ч. | |||||||||||||||||||
| 0,1 | 0,2 | 0,3 | 0,4 | 0,5 | 0,6 | 0,7 | 0,8 | 0,9 | 1,0 | 1,1 | |||||||||||
| 1,13-15 | 0,1 | 0,99 | 0,9802 | 0,9704 | 0,9607 | 0,9512 | 0,9417 | 0,9324 | 0,9231 | 0,9139 | 0,9048 | 0,8958 | |||||||||
| 2-12 | 1,0 | 0,9048 | 0,8187 | 0,7408 | 0,6703 | 0,6065 | 0,5488 | 0,4966 | 0,4493 | 0,4066 | 0,3679 | 0,3329 | |||||||||
| 7 | 0,5 | 0,9512 | 0,9048 | 0,8607 | 0,8187 | 0,7788 | 0,7408 | 0,7047 | 0,6703 | 0,6376 | 0,6065 | 0,5769 | |||||||||
| A, D | - | 0,9991 | 0,994 | 0,9826 | 0,9642 | 0,9391 | 0,9081 | 0,8724 | 0,8330 | 0,7910 | 0,7474 | 0,7031 | |||||||||
| B, C | - | 0,9909 | 0,9671 | 0,9328 | 0,8913 | 0,8452 | 0,7964 | 0,7466 | 0,6967 | 0,6479 | 0,6004 | 0,555 | |||||||||
| N | - | 0,9999 | 0,9995 | 0,997 | 0,99 | 0,9219 | 0,9527 | 0,9193 | 0,8758 | 0,8235 | 0,7642 | 0,7003 | |||||||||
| M | - | 0,9997 | 0,9988 | 0,9974 | 0,9955 | 0,9931 | 0,9902 | 0,9869 | 0,9832 | 0,979 | 0,9745 | 0,9697 | |||||||||
| S | - | 0,9897 | 0,9786 | 0,965 | 0,9468 | 0,9219 | 0,8884 | 0,8459 | 0,7948 | 0,7368 | 0,6739 | 0,6083 | |||||||||
| Элемент | i, *10-6ч-1 | Наработка t, *106 ч. | |||||||||||||||||||
| 1,2 | 1,3 | 1,4 | 1,6 | 1,8 | 2,0 | 0,555 | 0,8325 | ||||||||||||||
| 1,13-15 | 0,1 | 0,8869 | 0,8780 | 0,8693 | 0,8521 | 0,8353 | 0,8187 | 0,9461 | 0,9201 | ||||||||||||
| 2-12 | 1,0 | 0,3012 | 0,2736 | 0,2466 | 0,2019 | 0,1653 | 0,1353 | 0,5744 | 0,4350 | ||||||||||||
| 7 | 0,5 | 0,5488 | 0,5222 | 0,4966 | 0,4493 | 0,4066 | 0,3679 | 0,7579 | 0,6595 | ||||||||||||
| A, D | - | 0,6588 | 0,6158 | 0,5724 | 0,4916 | 0,4184 | 0,3535 | 0,9229 | 0,8196 | ||||||||||||
| B, C | - | 0,5117 | 0,4715 | 0,4324 | 0,363 | 0,3033 | 0,2524 | 0,8188 | 0,6807 | ||||||||||||
| N | - | 0,6341 | 0,5688 | 0,5031 | 0,3845 | 0,2849 | 0,206 | 0,9645 | 0,8597 | ||||||||||||
| M | - | 0,9645 | 0,9579 | 0,9532 | 0,9409 | 0,9275 | 0,9133 | 0,9916 | 0,9819 | ||||||||||||
| S | - | 0,5424 | 0,4789 | 0,4169 | 0,3083 | 0,2207 | 0,154 | 0,9048 | 0,7767 | ||||||||||||
На рис.2 представлен график зависимости вероятности безотказной работы от времени наработки.
Рис.2
График зависимости вероятности безотказной работы системы от времени наработки, системы после увеличения надёжности элементов PS’ и после увеличения надёжности элементов PS’ и после структурного резервирования PS’’.
Рис.1.2 Преобразованная схема 2.
-
Расчёт увеличения надёжности элементов.
По графику (рис.2) находим для
(
)
- процентную наработку системы
Характеристики
Тип файла документ
Документы такого типа открываются такими программами, как Microsoft Office Word на компьютерах Windows, Apple Pages на компьютерах Mac, Open Office - бесплатная альтернатива на различных платформах, в том числе Linux. Наиболее простым и современным решением будут Google документы, так как открываются онлайн без скачивания прямо в браузере на любой платформе. Существуют российские качественные аналоги, например от Яндекса.
Будьте внимательны на мобильных устройствах, так как там используются упрощённый функционал даже в официальном приложении от Microsoft, поэтому для просмотра скачивайте PDF-версию. А если нужно редактировать файл, то используйте оригинальный файл.
Файлы такого типа обычно разбиты на страницы, а текст может быть форматированным (жирный, курсив, выбор шрифта, таблицы и т.п.), а также в него можно добавлять изображения. Формат идеально подходит для рефератов, докладов и РПЗ курсовых проектов, которые необходимо распечатать. Кстати перед печатью также сохраняйте файл в PDF, так как принтер может начудить со шрифтами.














