CBRR2051 (729498)
Текст из файла
Расчет апериодического каскада усилительного устройства
Московский Авиационный институт приветствует тебя!
Punched Holes!
I. Выбор рабочей точки транзистора и расчет элементов, обеспечивающих температурную нестабильность коллекторного тока. RC - фильтр в цепи питания.
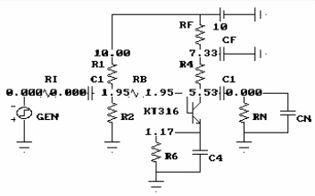
Рассчитывать будем малосигнальный апериодический усилитель с RC - фильтром в цепи питания. (Рис1)
Рис 1.
В качестве активного прибора задан кремнеевый транзистор КТ316 в бескорпусном исполнении.
Из справочника находим параметры транзистора:
Обратный ток коллектора при Uкб=10 В Iко = 0,5 мкА
Коэф. усиления тока базы в схеме с ОЭ:
Диапазон рабочей температуры:
Bipolar transistors Type 6 ...Alias KT316
Value Tolerance(%)
0:Forward beta 45 10
1:Reverse beta 1 20
2:Temp coeff of BETAF(PPM) 2500 20
3:Saturation current 3.632513E-16 60
4:Energy gap(.6 TO 1.3) 1.11 60
5:CJC0 3.916969E-12 60
6:CJE0 3.642178E-11 60
9:Early voltage 250 30
10:TAU forward 1.591549E-10 40
11:TAU reverse 1.827498E-08 50
12:MJC .33 40
13:VJC .7499999 30
14:MJE .33 30
15:VJE .7499999 30
16:CSUB 2E-12 10
17:Minimum junction resistance .01 0
Выберем рабочую точку транзистора.
Зададим:
Сделаем проверку, чтобы мощность рассеемая на коллекторе транзистора:
Рассчитаем некоторые Y-параметры транзистора
Дифференциальное сопротивление эмитерного перехода:
Постоянная времени цепи ОС
где
- объемное распределенное сопротивление базы.
где
технологический коэффициент (для данного транзистора = 4)
Низкочастотная проводимость прямой передачи
где
- НЧ входная проводимость транзистора
Теперь рассчитаем элементы схемы. RC - фильтра в цепи питания позволит осуществить НЧ коррекцию. Эффективность НЧ коррекции тем выше, чем больше сопротивление Rф. Оно должно быть в несколько раз больше чем Rк. Обычно увеличение Rф ограничено допустимым на нем падением постоянного напряжения которое, в свою очередь зависит от Ек. Примем Rф=1.5Rк=705 Ом
Тогда
Из стандартного ряда сопротивлений выбираем Rэ=0.3 кОм
Базовый делитель:
Таким образом , для расчета необходимо знать ток делителя
где
характеризует такую причину температурной нестабильности каскада, как тепловое смещение входной характеристики
Величина
характеризует нестабильность тока
, являющуяся также температурной нестабильности каскада
Тогда получаем:
Из стандартного ряда сопротивлений выбираем
-
Расчет элементов, обеспечивающих заданное значение нижней граничной частоты
каскада
Рассчитаем емкость в цепи ОС
Допустим, что доля частотных искажений, вносимых на частоте fн конденсатором Ср в К=30 раз меньше, чем конденсатором Сэ.Тогда по графику на рисунке 3.14 из пособия [2] определяем значения коэффициентов частотных искажений Мнр и Мнэ
Мнр=0.99
Мнэ=0.7125
Ориентировочно нижняя граничная частота каскада
, где Fн - заданная нижняя граничная частота всего усилителя, n - число разделительных конденсаторов. Тогда:
В итоге получаем:
Из стандартного ряда сопротивлений выбираем
Рассчитаем емкость разделительного конденсатора
Применение коррекции позволяет исправить разделительный конденсатор меньшей емкостью, чем Ср
Из стандартного ряда сопротивлений выбираем
Емкость фильтра
Из стандартного ряда сопротивлений выбираем
-
Моделирование каскада на ЭВМ.
Параметры схемы
No. Label Parameter No. Label Parameter
1 RI 200 21 C1 0.22E-9
2 R1 6.9K 22 CF 0.15E-9
3 R2 1.8K 23 C4 1E-6
4 R4 470 24 CN 1.5E-12
5 RN 510
6 R6 300
7 RB 50
8 RF 700
Параметры источника GEN
Programmable waveforms Type 0 ...Alias GEN
Value
0:Zero level voltage 0
1:One level voltage 0
2:Time delay to leading edge .000001
3:Time delay to one level .000001
4:Time delay to falling edge .000005
5:Time delay to zero level .000005
6:Period of waveform (1/F) .001
Графики АЧХ, ФЧХ и ГВЗ GEN
Характеристики
Тип файла документ
Документы такого типа открываются такими программами, как Microsoft Office Word на компьютерах Windows, Apple Pages на компьютерах Mac, Open Office - бесплатная альтернатива на различных платформах, в том числе Linux. Наиболее простым и современным решением будут Google документы, так как открываются онлайн без скачивания прямо в браузере на любой платформе. Существуют российские качественные аналоги, например от Яндекса.
Будьте внимательны на мобильных устройствах, так как там используются упрощённый функционал даже в официальном приложении от Microsoft, поэтому для просмотра скачивайте PDF-версию. А если нужно редактировать файл, то используйте оригинальный файл.
Файлы такого типа обычно разбиты на страницы, а текст может быть форматированным (жирный, курсив, выбор шрифта, таблицы и т.п.), а также в него можно добавлять изображения. Формат идеально подходит для рефератов, докладов и РПЗ курсовых проектов, которые необходимо распечатать. Кстати перед печатью также сохраняйте файл в PDF, так как принтер может начудить со шрифтами.















