135806 (722647), страница 2
Текст из файла (страница 2)
При нахождении переключателя SA2 положении «закачать» «лог. 1» с вывода 13 DD2.2 разрешит работу элемента DD1.2, тем самым пропуская сигнал с генератора прямоугольных импульсов на базу VT1. Транзистор, усиливая сигнал по мощности, наводит ЭДС в трансформаторе TV2. Переменное напряжение, наводимое в TV2, через токоограничивающий резистор подается на управляющий вывод симистора, тем самым открывая его и подавая напряжение питания на нагрузку.
Вода дойдя до нижнего датчика уровня, изменит уровень «лог. 1» на входе DD1. на значение «лог. 0». Пройдя через элементы DD1.3 и DD1.1, уровень «лог. 0» дважды инвертируется и на входе "S" элемента DD2.2 появляется логический 0. Верхний датчик уровня еще сухой, и на входе DD1.4 присутствует уровень «лог. 1», следовательно на входе "R" DD2.2 присутствует «лог. 0», и триггер хранит полученную в момент предустановки информацию (вывод 13 – «лог. 1», выв. 12 – «лог. 0»).
Вода, дойдя до верхнего датчика уровня, подаст на вход DD1.4 логический 0, на выходе сформируется логическая 1, которая переведет триггер DD2.2 в состояние установки 0. На выводе 13 DD2.2 появится логический 0, запрещающий работу элемента DD1.2, и, соответственно, прекратит работу ключ на VT1, симистор закроется, и насос выключится. По мере расхода воды верхний датчик уровня откроется, и на входе DD1.4 установится «лог. 1». Соответственно, на входе "R" DD2.2 появится «лог. 0», и триггер будет хранить записанную информацию. Вода, продолжая убывать, откроет нижний датчик уровня, на входе DD1.3 и на выходе DD1.1 появится «лог. 1», триггер установится в состояние 1, при котором на выв. 13 поступает «лог. 1», на выв. 12 – «лог. 0», и насос снова начнет заполнять резервуар. Так циклы расхода и заполнения будут повторяться снова и снова.
Если переключатель SA2 находится в положении "Выкачать", то работа устройства изменится на противоположное, т. е. насос будет работать до тех пор, пока уровень воды не опустится ниже нижнего датчика уровня, а "отдыхать" - пока вода не поднимется до верхнего датчика уровня.
Кнопка SA1 предназначена для принудительного включения/выключения нагрузки. Размыканием ее контактов на вход "С" триггера DD2.2 подается «лог. 1», что приводит к записи информации, находящейся на входе "D", а т. к. он соединен со своим инверсным выходом, следовательно при каждом нажатии на SA1 состояние триггера будет меняться на противоположное, соответственно включая или выключая нагрузку. /2/
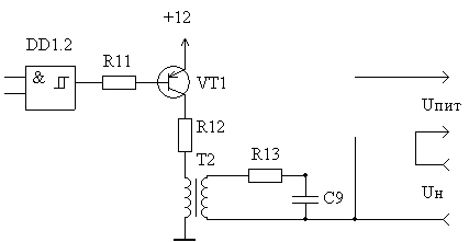
1.4 Расчет усилителя c электронным ключом
Рисунок 1 – Усилитель с электронным ключом
Исходные данные:
напряжение питания нагрузки U=220 В;
мощность нагрузки Р=800 Вт;
Параметры микросхемы DD1:
напряжение питания UП=12 В;
выходное напряжение логического нуля U0вых=0,05В;
выходное напряжение логической единицы U1вых=9,95 В;
выходной ток логического нуля и единицы Iвых0= Iвых1=1,3 мА.
1.4.1 Расчет электронного ключа
Определяем ток нагрузки IН, А по формуле
, (1)
где - IH –ток нагрузки, А
P- мощность потребляемая нагрузкой, Вт
U- напряжение питающей сети, В
(А)
Определяем сопротивление нагрузки RH, Ом по формуле
(2)
Т.к. в первый момент времени после подачи напряжения в нагрузку возникают «пусковые» токи превышающие номинальный ток в 2-3 раза то необходимо подобрать симистор с номинальным током превышающим ток нагрузки минимум в 4 раза.
Выбираем симистор ТС112-16 с параметрами:
максимальное напряжение в закрытом состоянии Uзак.max=1200 В;
напряжение между управляющим электродом и катодом Uу.от=3В;
напряжение в открытом состоянии Uотк=1,8 В;
ток управления Iу.от=100mA
ток в закрытом состоянии Iзкр=3 мА
максимальный допустимый ток в открытом состоянии Iотк.max=16А;
температура корпуса Тк=85˚С;
температура среды Тс=70˚С.
Рассчитаем площадь радиатора S, см2, необходимого для охлаждения корпуса симистора по формуле (6) Для этого рассчитаем значение мощности Рзак, Вт, выделяемую симистором в закрытом состоянии и значение мощности Ротк, Вт выделяемую симистором в открытом состоянии. При этом учитываем, что максимальная мощность будет при максимальном напряжении питания, которое равно 220+10%.
(3)
(Вт)
(4)
(Вт)
Следовательно, что расчёт площади радиатора следует вести для того случая, когда на симисторе выделяется больше энергии
Между корпусом и радиатором также существует сопротивление, но в данном случае этим сопротивлением можно пренебречь и поэтому будем считать, что радиатор имеет такую же температуру, как и корпус.
(5)
(С/Вт)
, (6)
где RР.С., ˚С/Вт – сопротивление перехода радиатор – среда, определяемое по формуле (5).
(см2)
Такую суммарную площадь должны иметь все грани радиатора.
Для гальванической развязки цепи питания нагрузки и транзистора выбираем импульсный трансформатор ТИ228 с параметрами:
входной максимальный ток Iвх=60 мА;
входное максимальное напряжение Uвх.max=60 В.
1.4.2 Расчет усилителя
Выберем в качестве ключа транзистор КТ814А с параметрами
Iк.max=1,5А
Uкэ.max=40В
Uбэ.нас=1.2
Uкэ.нас=0.6В
h21min=40
Находим Iбн по формуле
Iбн=1.5×Iк/h21min (7)
Iбн=1.5×0.03Iк/40=0.0011(А)
Находим значение сопротивления R11
, (8)
где Uвых1 – напряжение логической единицы на выходе микросхемы DD1, В
= 8100 (Ом)
Из стандартного ряда Е24 выбираем сопротивление 8,2 кОм и определяем мощность рассеиваемую на резисторе по формуле
(9)
Выбираем стандартное значение мощности равное 0,125 Вт.
1.4 Расчет источника питания
1.4.1 Определение тока потребления
Определяем значения токов потребляемых схемами от своих источников питания по формуле (10)
, (10)
где Iпотр –Ток потребляемый схемой, А
-суммарный ток потребляемый активными элементами, А
-суммарный ток протекающий через ограничительные, добавочные резисторы, А
Iпотр DD1=2*10-5 A
Iпотр DD2=2*10-6 A
Iпотр Т2=30*10-3 A
R5=22 кОм
R1=R2=R7=100 кОм
( А)
1.4.2 Расчет стабилизатора
Исходные данные
входное напряжение Uвх= 220 В 50Гц
напряжение питания схемы управления Uвых= 12 В
ток потребляемый схемой Iпотр= 0,03 А
допустимые пульсации – 0,15%;
Рисунок 2—Источник питания
С учётом значения тока нагрузки и напряжения нагрузки, из справочника подбираем стабилизатор КР1157ЕН12А с параметрами:
Таблица 2 -Параметры стабилизатора КР1157ЕН12А
| Выходное напряжение, В | 11,76-12,24 |
| Ток потребления, Iпот, мА | ≤5 |
| Минимальная разность между входным и выходным напряжениями, ΔU, B | 2 |
| Максимальное входное напряжение | 35 |
| Выходной максимальный ток Iвых max, А | 0,1 |
| Мощность рассеивания Pрас, Вт | 0,5 |
| Температура корпуса, Тк ,˚С | 70 |
| Температура среды, Тс ,˚С | 100 |
Согласно справочным данным для выбранного стабилизатора необходимо применение на входе и выходе конденсаторы. На входе номиналом не менее 2 мкФ, а на выходе – не менее 10мкФ. Поэтому выбираем конденсатор С8 К50-35-25В-2мкФ±10% и конденсаторы С5 К50-35-25В-10мкФ±10%
С учетом колебаний напряжения сети +10%, -15% выбираем разницу между выходным и входным напряжением стабилизатора на 15% больше
(11)
Тогда входное напряжение стабилизатора
Найдём максимальную мощность, которая выделяется стабилизатором,т.е. для случая, когда напряжение в сети максимально.
Uвх.max= Uвх.cт+0.1× Uвх.ст (12)
Uвх.max=14.3+0.1×14.3=15.73(В)
P=(Uвх.max-Uвых)×(Iпот.DA1+Iпот) (13)
P=(15.73-12)×(0.005+0.03)=0.13(Вт)
Т.к. расчетная мощность меньше допустимой то радиатор для стабилизатора не требуется
1.4.3 Расчет выпрямителя
Определяем переменное напряжение Uвых.тр, которое должно быть на вторичной обмотке сетевого трансформатора по формуле
Uвых.тр = B ×Uвх.ст, (14)
где Uвх.ст - постоянное напряжение на нагрузке, В;
В - коэффициент, зависящий от тока нагрузки (В=1,2)
Uвых.тр =1,2×14,3=17.6 В
Согласно напряжения Uвых.тр и тока нагрузки выбираем трансформатор типа ТПП204 с последовательным соединением обмоток
По току нагрузки определяем максимальный ток, текущий через каждый диод выпрямительного моста:
Iд = 0,5× С× Iн, (15)
где Iд - ток через диод, А;
Iн - максимальный ток нагрузки, А;
С - коэффициент, зависящий от тока нагрузки (С=2,4)
Iд=0,5 ×2,4 ×0,03=0,036 А
Подсчитываем обратное напряжение, которое будет приложено к каждому диоду выпрямителя
Uобр = 1,5 ×Uвх.ст, (16)
где Uобр - обратное напряжение, В;
Uвх.ст - напряжение на нагрузке, В.
Uобр=1,5 ×16,7=25В
По значению тока текущего через диод и значению обратного напряжению приложенному к нему выбираем диоды типа КД206А
Определяем емкость конденсатора фильтра:
, (17)
где Сф - емкость конденсаторного фильтра, мкФ;
Uвх.ст - напряжение на нагрузке, В;
Kп - коэффициент пульсации выпрямленного напряжения
(мкФ)
Выбираем в качестве С8 конденсатор К50-35-25В-470мкФ±10% /5/, /6/
1.6 Расчет надежности
Надежность – свойство объекта сохранять во времени в установленных пределах значения всех параметров, характеризующих способность выполнять требуемые функции в заданных режимах и условиях применения, технического обслуживания, хранения транспортирования. Надежность является комплексным свойством, которое в зависимости от назначения объекта и условий его применения может включать безотказность, долговечность, ремонтопригодность, и сохраняемость или определённые сочетания этих видов.
Безотказность – свойство объекта непрерывно сохранять работоспособность в течение некоторого времени или наработки. Свойства проявляются как в период использования объекта по прямому назначению, так и в период его хранения и транспортировки.
Показателями безотказной работы прибора могут служить вероятность безотказной работы и средняя наработка по отказу. В схеме блока можно выделить j-е количество элементов, отказ каждого из которых может привести к отказу всего устройства в целом, отсюда условием безотказной работы устройства является отсутствие отказов этих элементов. Для расчёта безотказной работы и средней наработки на отказ необходимо найти , значение которой рассчитывается по формуле
, (18)
где nj – количество элементов j – группы, шт.;
i – интенсивность отказа j – группы, 1/час;
















