kursovik (722520), страница 4
Текст из файла (страница 4)
6 Титов А.А. Расчет корректирующих цепей широкополосных усилительных каскадов на биполярных транзисторах – http://referat.ru/download/ref-2764.zip
|
| |||||||||||
| РТФ КП 468740.001 ПЗ | |||||||||||
| У С И Л И Т Е Л Ь | Лит | Масса | Масштаб | ||||||||
| Изм | Лист | Nдокум. | Подп. | Дата | С И С Т Е М | ||||||
| Выполнил | Ямщиков | К О Н Т Р О Л Я | |||||||||
Проверил | Титов | Р А Д И О В Е Щ А Т Е ЛЬ Н Ы Х | |||||||||
| С Т А Н Ц И Й | Лист | Листов | |||||||||
ТУСУР РТФ | |||||||||||
Принципиальная | Кафедра РЗИ | ||||||||||
| схема | гр. 148-3 | ||||||||||
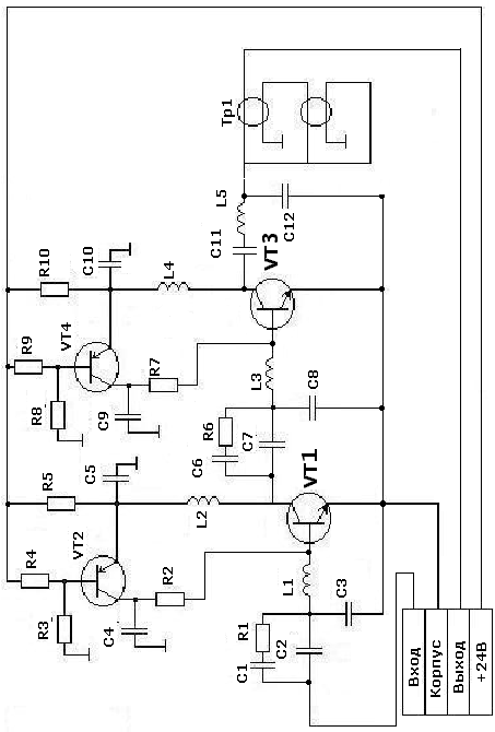
| Поз. Обозна- Чение | Наименование | Кол. | Примечание | |||||||||||
| Транзисторы | ||||||||||||||
| VT1 | КТ903А | 1 | ||||||||||||
| VT2 | КТ814 | 1 | ||||||||||||
| VT3 | КТ947А | 1 | ||||||||||||
| VT4 | КТ814 | 1 | ||||||||||||
| Конденсаторы | ||||||||||||||
| С1 | КД-2-43нФ 5 ОЖО.460.203 ТУ | 1 | ||||||||||||
| С2 | КД-2-4.3нФ 5 ОЖО.460.203 ТУ | 1 | ||||||||||||
| С3 | КД-2-6.2нФ 5 ОЖО.460.203 ТУ | 1 | ||||||||||||
| С4 | КД-2-15нФ 5 ОЖО.460.203 ТУ | 1 | ||||||||||||
| С5 | КД-2-11мкФ 5 ОЖО.460.203 ТУ | 1 | ||||||||||||
| С6 | КД-2-2.8нФ 5 ОЖО.460.203 ТУ | 1 | ||||||||||||
| С7 | КД-2-10нФ 5 ОЖО.460.203 ТУ | 1 | ||||||||||||
| С8 | КД-2-9.1нФ 5 ОЖО.460.203 ТУ | 1 | ||||||||||||
| С9 | КД-2-75нФ 5 ОЖО.460.203 ТУ | 1 | ||||||||||||
| С10 | КД-2-62мкФ 5 ОЖО.460.203 ТУ | 1 | ||||||||||||
| С11 | КД-2-360нФ 5 ОЖО.460.203 ТУ | 1 | ||||||||||||
| С12 | КД-2-1нФ 5 ОЖО.460.203 ТУ | 1 | ||||||||||||
| Катушки индуктивности | ||||||||||||||
| L1 | Индуктивность 920нГн 5 | 1 | ||||||||||||
| L2 | Индуктивность 300мкГн 5 | 1 | ||||||||||||
| L3 | Индуктивность 600нГн 5 | 1 | ||||||||||||
| L4 | Индуктивность 1мГн 5 | 1 | ||||||||||||
| L5 | Индуктивность 86нГн 5 | 1 | ||||||||||||
| Трансформаторы | ||||||||||||||
| Трансформатор | 1 | |||||||||||||
| РТФ КП 468740.001 ПЗ | ||||||||||||||
| У С И Л И Т Е Л Ь | Лит | Масса | Масштаб | |||||||||||
| Изм | Лист | Nдокум. | Подп. | Дата | С И С Т Е М | |||||||||
| Выполнил | Ямщиков | К О Н Т Р О Л Я | ||||||||||||
Провер. | Титов | Р А Д И О В Е Щ А Т Е ЛЬ Н Ы Х | ||||||||||||
| С Т А Н Ц И Й | Лист | Листов | ||||||||||||
ТУСУР РТФ | ||||||||||||||
Перечень элементов | Кафедра РЗИ | |||||||||||||
| гр. 148-3 | ||||||||||||||
| Поз. Обозна- Чение | Наименование | Кол. | Примечание | |||||||||||
| Резисторы | ||||||||||||||
| R1 | МЛТ – 0.25 – 28.4 Ом 5ГОСТ7113-77 | 1 | ||||||||||||
| R2 | МЛТ – 0.25 – 690 Ом 5ГОСТ7113-77 | 1 | ||||||||||||
| R3 | МЛТ – 0.25 – 43 Ом 5ГОСТ7113-77 | 1 | ||||||||||||
| R4 | МЛТ – 0.25 – 11 Ом 5ГОСТ7113-77 | 1 | ||||||||||||
| R5 | МЛТ – 0.25 – 1.3 Ом 5ГОСТ7113-77 | 1 | ||||||||||||
| R6 | МЛТ – 0.25 – 110 Ом 5ГОСТ7113-77 | 1 | ||||||||||||
| R7 | МЛТ – 0.25 – 150 Ом 5ГОСТ7113-77 | 1 | ||||||||||||
| R8 | МЛТ – 0.25 – 1.5 кОм 5ГОСТ7113-77 | 1 | ||||||||||||
| R9 | МЛТ – 0.25 – 110 Ом 10ГОСТ7113-77 | 1 | ||||||||||||
| R10 | МЛТ – 0.125 – 0.27 Ом 10ГОСТ7113-77 | 1 | ||||||||||||
| РТФ КП 468740.001 ПЗ | ||||||||||||||
| У С И Л И Т Е Л Ь | Лит | Масса | Масштаб | |||||||||||
| Изм | Лист | Nдокум. | Подп. | Дата | С И С Т Е М | |||||||||
| Выполнил | Ямщиков | К О Н Т Р О Л Я | ||||||||||||
Провер. | Титов | Р А Д И О В Е Щ А Т Е ЛЬ Н Ы Х | ||||||||||||
| С Т А Н Ц И Й | Лист | Листов | ||||||||||||
ТУСУР РТФ | ||||||||||||||
Перечень элементов | Кафедра РЗИ | |||||||||||||
| гр. 148-3 | ||||||||||||||
29















