135543 (722206), страница 2
Текст из файла (страница 2)
Напряжение питания …………4,8... 15В
Максимальное входное напряжение ……………...2В
Максимальная температура кристалл- ла ... ………..+125° С
Температура окружающей среды ……..-25...+550 С
СПРТ. КП 2003. 000ПЗ
Лист
13
Изм.
Лист
№ докум.
Подп.
Дата
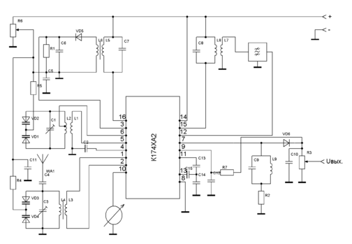
Типовая схема включения изображена на рисунке 2.1.
Рисунок 2.1 Типовая схема включения ИМС К174ХА2
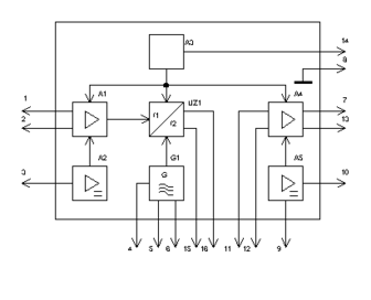
Рисунок 2.2 Функциональная схема ИМС К174ХА2
Примечание к рисунку:
А1- усилитель радиочастоты (УРЧ);
А2- система АРУ;
А3- стабилизатор напряжения;
А4- усилитель промежуточной частоты (УПЧ);
А5- система АРУ;
G1-гетеродин;
UZ1- смеситель.
СПРТ. КП 2003. 000ПЗ
Лист
14
Изм.
Лист
№ докум.
Подп.
Дата
Принципиальная схема ИМС К174ХА2 изображена на рисунке 2.3.
Рисунок 2.2 Принципиальная схема ИМС К174ХА2
Назначение выводов: 1 — вход 1-го усилителя высокой частоты; 2 — вход 2-го усилителя высокой частоты; 3 — вход усилителя АРУ; 4. 5, 6 — выводы гетеродина; 7—выход усилителя промежуточной частоты; 8 — общий вывод, питание (-Un); 9 — вход усилителя АРУ усилителя
промежуточной частоты; 10 — выход усилителя индикации; 11; 13 — вывод усилителя промежуточной частоты; 12 — вход усилителя промежуточной частоты; 14 — вход стабилизатора напряжения, питание ( + Un); 15, 16 — выходы смесителя.
В ИМС К174ХА2 симметричный резисторный каскад УРЧ построен на транзисторах Т1 и Т2 (см. рисунок 2.2). Напряжение сигнала на эти транзисторы (выводы 1 и 2) подаётся симметрично с помощью катушки L2, связанной с контуром входной цепи. Напряжение питания подается на резисторы R6 и R7 эмиттера Т6, на базу которого подано напряжение, стабилизированное с помощи цепочки R6, Д16-Д21. Транзистор Т6 работают как буфер, уменьшающий нагрузку цепочки диодов. Напряжение питания на коллекторе Т1 и Т2 подается через резисторы R2 и R4 с эмиттера Т16, на базу которого тоже подается стабилизированное напряжение с цепочки R55, Д16-Д21, однако, несколько больше, чем на базу Т6 (приблизительно на 1,3-1,5 В). Подобно Т6, Т16 служит буфером. В проводе эмиттера Т1 и Т2 включены резисторы R10 и R11; они создают отрицательную обратную связь по постоянному току, стабилизирующую режим.
Диоды Д1 -Д4 служат для АРУ; при слабом сигнале Д1 и Д2 заперты и не шунтируют выход каскада, а диоды ДЗ и Д4 открыты, так что отрицательная обратная связь по переменному
току мала; при сильном сигнале Д1 и Д2 открываются и сильно шунтируют выход каскада, а диоды ДЗ и Д4 запираются, так что в каскаде появляется сильная отрицательная обратная
СПРТ. КП 2003. 000ПЗ
Лист
15
Изм.
Лист
№ докум.
Подп.
Дата
связь по переменному току; в результате усиление каскада уменьшается.
На транзисторах ТЗ-Т5 построен УПТ, предназначенный для усиления положительного напряжения, поступающего с детектора системы АРУ на вывод 3.
С выхода УРЧ ( с коллектора Т1 и Т2 ) усиленное напряжение сигнала подается на сигнальный вход смесителя( попарно соединенные друг с другом базы транзисторов Т8, Т9 и Т7-Т10). Гетеродинным выходам смесителя служат базы Т11 и Т 12. Постоянное напряжения на базе Т7-Т10, как и напряжения сигнала, подаются непосредственно с коллектора Т1 и Т2, питание же на базы Т11 и Т12 и на непосредственно соединенные с ними базы транзисторов гетеродина Т15 и Т14 подаётся через резисторы R17 и R18 с дополнительной стабилизацией цепочки R20, Д13-Д15. Дополнительная стабилизация напряжения нужна, конечно, не для смесителя, а для гетеродина.
Напряжения питания на коллекторе Т7- Т10 подаются с выводов 15 и 16 через подключенные к этим выводам элементы нагрузки. Это два конура промежуточной частоты с катушками L6 и L8; с первого из них колебаний через ПКФ подаётся на вход УПЧ (вывод 12), а со второго на самостоятельный детектор АРУ УРЧ, выход которого соединён с выводом 3 ИМС.
Гетеродин, как уже упоминалось, сроится на транзисторах Т14 и Т15, На коллектор Т15 напряжения питания подается непосредственно с источника без предварительной стабилизации. На коллектор Т14 то же напряжение подается через катушку колебательного контура L3 (схема питания последовательная, включение контура автотрансформаторное). Напряжения обратной связи подается на базы транзисторов (вывод 4. 5) с помощью катушки L4. Такая схема построения гетеродина позволяет при несимметричном включении колебательного контура реализовать преимущество двухтактной системы- подавления (существенное ослабление) четных гармоник.
УПЧ включает в себя три одинаковых регулируемых симметричных каскада и симметричный нерегулируемый выходной каскад. Каждый из первых трёх каскадов построен на четырех транзисторах: Т23-Т26, Т27-ТЗО и Т31-ТЗЗ. Два из четырёх транзисторов (Т24 и Т25 в первом каскаде) включены по схеме ОЭ, а за ними следует два (Т23 и Т26), включенных по схеме с ОК (эмиттерные повторители). Такая схема позволяет без помощи разделительных конденсаторов избежать постепенного повышения потенциалов от каскада к каскаду.
База Т25 (вывод 11) с помощью внешнего конденсатора соединяется с корпусом, что исключает обратную связь через R43, R56 по переменному току. Такая же связь через R22; R42 устраняется соединением с корпусом через внешний конденсатор средней точки между этими двумя резисторами. На базу Т24 (вывод 12) подаётся, как уже упоминалось, напряжение с выхода ПКФ. Сопротивление R22 практически равно характеристическому сопротивлению ПКФ; это устраняет надобность в согласующем трансформаторе или контуре.
СПРТ. КП 2003. 000ПЗ
Лист
16
Изм.
Лист
№ докум.
Подп.
Дата
На первый взгляд представляется не оправданным применение, двух резисторов R43 и R56 вместо одного с тем же сопротивлением. Однако при интегральной технологии изготовление двух резисторов вместо одного практически не увеличивает стоимости, а с точки зрения обеспечения идентичности рассматриваемой цепочки с R22, R42 такое решение, по-видимому, предпочтительно.
Диоды Д7-Д12, подобно диодам ДЗ и Д4 в каскаде УРЧ, служат для АРУ путём изменения глубины отрицательной обратной связи: с усилением сигнала зги диоды запираются и глубина обратной связи растёт. Управление этими диодами осуществляется через УПТ, построенный на транзисторах Т17 -Т19 на базу Т17 (вывод 9) подаётся постоянное напряжение с выхода детектора.
Транзистор Т34 служит для индикации настройки. В провод его эмиттера последовательно с R57 можно включить внешний микроамперметр. По мере усиления сигнала и вызываемого этим уменьшения эмиттерного тока Т17 и, соответственно, падения напряжения на R32, потенциал базы Т34 повышается и эмиттерный ток растет, что и регистрируется микроамперметром.
Выходной каскад УПЧ построен на Т20 и Т21. Резистор R52 стабилизирует режим. Резисторы R53 и R54 выравнивают распределение тока между транзисторами и создают отрицательную обратную связь, уменьшающую нелинейные искажение. Коллектор Т21 соединён с корпусом, а в провод коллектора Т20 (вывод 9) включается выходной контур промежуточной частоты с катушкой L5, с которым связан детектор.
Стабилизированное напряжения питания УПЧ снимается с эмиттера Т13, на базу которого, как и на базу T16, подается стабилизированное напряжение с цепочки R55, Д16 -Д21.
2.2 Обоснование выбора схемы входной цепи
По заданию данного курсового проекта входная цепь должна быть с электронной настройкой (см. рисунок 3.1).
Антенна входной цепи определяется в зависимости от диапазона воспроизводимых приёмником частот. В диапазонах ДВ и СВ антенна магнитная, а в диапазонах КВ и УКВ – внешняя штыревая. Связь с антенной используется емкостная, так как эта связь наиболее распространённая и проще реализуема на практике.
СПРТ. КП 2003. 000ПЗ
Лист
17
Изм.
Лист
№ докум.
Подп.
Дата
2.3 Предварительный расчёт тракта промежуточной частоты
2.3.1 Обоснование выбора типа избирательных систем тракта ПЧ
В тракте ПЧ в качестве избирательной системы наибольшее применение находит фильтр сосредоточенной селекции (ФСС). ФСС обычно является нагрузочной смесителя и обеспечивает практически всю избирательность по соседнему каналу. Основным достоинством ФСС, перед другими избирательными системами является обеспечение высокой прямоугольности резонансной характеристики приёмника, обеспечивающей высокую избирательность по соседнему каналу при требуемой полосе пропускания . При этом каскады УПЧ могут быть выполнены по резисторной схеме, что обеспечивает выполнение УПЧ на интегральной микросхеме. Исключение составляет одиночный каскад УПЧ , нагрузкой которого обычно является одиночный контур , обеспечивающий согласование со входом детектора.
2.3.2 Расчёт избирательности одиночного контура УПЧ
Задаёмся допустимым коэффициентом частотных искажений одиночного контура УПЧ, где
МУПЧ = 1дБ = 1.12 раз.
Тогда требуемая эквивалентная добротность контура будет равна:
(2.1)
Необходимо чтобы полученное значение Qэ было ≤ Qэ max , где Qэ max – максимально допустимое эквивалентное значение добротности контура, равное:
, (2.2)
где Qк – конструктивно выполнимое значение добротности: Qк = 150
ψ – коэффициент шунтирования, который можно принять примерно ψ ≈ 0.5
СПРТ. КП 2003. 000ПЗ
Лист
18
Изм.
Лист
№ докум.
Подп.
Дата
1. Определяем избирательность по соседнему каналу, которую обеспечивает одиночный контур.
(2.3)
(2.4)
2. Определяем избирательность по соседнему каналу, которую обеспечивает одиночный контур.
(2.5)
2.3.2 Расчёт числа звеньев фильтра с сосредоточенной селекцией
1. Определяем допустимый коэфиициент частотных искажений вносимых Ф.С.С.
Мфсс(дБ) = Мобщ(дБ) – Мвх(дБ) – Мупч – Мзч , (2.6)
где Мобщ – общая величина коэффициента частотных искажений.
Мвх – коэффициент частотных искажений входной цепи приёмника.
Мзч - коэффициент частотных искажений тракта звуковой частоты.
Мфсс = 9 – 0 – 1 – 3 = 5 дБ
2. Определяем расчётную полосу пропускания:
, (2.7)
где αn – величина относительной расстройки на границе полосы пропускания, принимаем αn = 0.9
СПРТ. КП 2003. 000ПЗ
Лист
19
Изм.
Лист
№ докум.
Подп.
Дата
3. Определяем требуемую избирательность по соседнему каналу Ф.С.С.
Sс.к.фсс(дБ) = Sс.к. тр(дБ) – Sс.к. в.ц.(дБ) – Sс.к. у.п.ч(дБ) = 40 – 0 – 2.2 = 37.8 дБ (2.8)
4. Определяем требуемую добротность контура Ф.С.С.
, (2.9)
Q должно быть ≤ Qк , где Qк – конструктивная добротность контура; Qк = 250
5. Определяем величину относительной расстройки для частоты соседнего канала:
, (2.10)
где Δƒ – 9 кГц расстройка для соседнего канала.
6. Определяем величину обобщённого затухания:
(2.11)
По полученным значениям αс и β по графику (смотри приложение А) определяем избирательность по соседнему каналу одного звена Ф.С.С. Sс.к. 1 в дБ, которое равно Sс.к. 1 = 7.5 дБ
СПРТ. КП 2003. 000ПЗ
Лист
20
Изм.
Лист
№ докум.
Подп.
Дата
7. Определяем число звеньев Ф.С.С. необходимых для обеспечения требуемой избирательности по соседнему каналу Ф.С.С.
(2.12)
8. Определяем величину частотных искажений , вносимых Ф.С.С смесителя на краях полосы пропускания:
, (2.13)
где МфссI – коэффициент частотных искажений в дБ одного звена Ф.С.С., определяемый по графику для выбранного значения αn и β.
МфссI = 1.5, откуда:
Из расчётов видно, что для обеспечения требуемой избирательности по соседнему каналу Ф.С.С. требуется 5 звеньев, но в данном случае для уменьшения кэффициента частотных искажений и габаритов радиоприёмного устройства, будет проще выбрать пьезокерамический фильтр. Из справочника выбираем – ПФ1П – 2, его параметры указаны в таблице 2.2.
Таблица 2.2
| Число звеньев | Полоса пропускания | Ослабление при расстройке ± 10кГц |
| 4 | 8,5- 12,5 кГц | 40дБ |















