proekt (722148), страница 10
Текст из файла (страница 10)
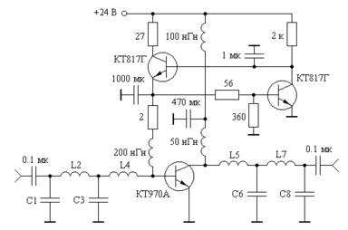
Схема каскада приведена на рис. 3.25. Элементы
12,5 нГн,
213 пФ,
60 нГн,
44 пФ формируют трансформатор импедансов, обеспечивающий оптимальное, в смысле достижения максимального значения выходной мощности, сопротивление нагрузки транзистора и практически не влияющий на форму АЧХ усилительного каскада.
Решение. Используя справочные данные транзистора КТ970А [13] и соотношения для расчета значений элементов однонаправленной модели [10], получим:
0,053 Ом;
0,9 нГн,
= 110, где
сопротивление базы транзистора,
индуктивности выводов базы и эмиттера транзистора.
Рис. 3.25 Рис. 3.26
Для заданного диапазона частот имеем:
= =6,0288·108,
= 1,087.
Нормированное относительно
значение
равно:
7,06·10-4. Как следует из таблицы 3.7, рассчитанному значению
соответствует минимально достижимая полоса пропускания, определяемая величиной
=1,3. Ближайшее табличное значение
, при условии
=1,3, равно 6·10-4. Для этого значения
из таблицы найдем:
=2,757;
=0,3574;
=32,25;
=0,0304. Осуществляя денормирование элементов КЦ, получим:
=61 пФ;
=44,46 нГн;
=713,2 пФ;
=3,78 нГн;
= 2,88 нГн. По соотношению (3.33) и данным таблицы найдем коэффициент усиления рассчитываемого каскада:
=5,683.
На рис. 3.26 приведена АЧХ спроектированного однокаскадного усилителя, вычисленная с использованием полной эквивалентной схемы замещения транзистора [13] (кривая 1). Здесь же представлена экспериментальная характеристика усилителя (кривая 2).
Список использованных источников
-
Проектирование радиопередающих устройств с применением ЭВМ / Под ред. О.В. Алексеева. – М.: Радио и связь, 1987. – 392 с.
-
Широкополосные радиопередающие устройства / Алексеев О.В., Головков А.А., Полевой В.В., Соловьев А.А.; Под ред. О.В. Алексеева. - М.: Связь, 1978. – 304 с.
-
Проектирование радиопередатчиков / В.В. Шахгильдян, М.С. Шумилин, В.Б. Козырев и др.; Под ред. В.В. Шахгильдяна. – М.: Радио и связь, 2000. – 656 с.
-
Каганов В.И. Радиопередающие устройства. – М.: ИРПО: Издательский центр «Академия», 2002. – 288 с.
-
Асессоров В.В., Кожевников В.А., Асеев Ю.Н., Гаганов В.В. Модули ВЧ усилителей мощности для портативных средств связи // Электросвязь. – 1997. - № 7. – С. 21 – 22.
-
Титов А.А. Двухканальный усилитель мощности с диплексерным выходом // Приборы и техника эксперимента. – 2001. – № 1. – С. 68 – 72.
-
Шварц Н.З. Линейные транзисторные усилители СВЧ. - М.: Сов. радио, 1980. – 368 с.
-
Никифоров В.В., Терентьев С.Ю. Синтез цепей коррекции широкополосных усилителей мощности с применением методов нелинейного программирования // Сб. «Полупроводниковая электроника в технике связи» / Под ред. И.Ф. Николаевского. – М.: Радио и связь, 1986. – Вып. 26. – С. 136–144.
-
Никифоров В.В., Кулиш Т.Т., Шевнин И.В. К проектированию широкополосных усилителей мощности КВ- УКВ- диапазона на мощных МДП-транзисторах // В сб.: Полупроводниковые приборы в технике связи / Под ред. И.Ф. Николаевского. – М.: Радио и связь. -1993. – Вып. 23. – С. 105–108.
-
Титов А.А., Бабак Л.И., Черкашин М.В. Расчет межкаскадной согласующей цепи транзисторного полосового усилителя мощности // Электронная техника. Сер. СВЧ-техника. – 2000. – Вып. 1. – С. 46–50.
-
Бабак Л.И., Шевцов А.Н., Юсупов Р.Р. Пакет программ автоматизированного расчета транзисторных широкополосных и импульсных УВЧ - и СВЧ усилителей // Электронная техника. Сер. СВЧ – техника. – 1993. – Вып. 3. – С. 60–63.
-
Шварц Н.З. Усилители СВЧ на полевых транзисторах. – М.: Радио и связь, 1987. – 200 с.
-
Петухов В.М. Полевые и высокочастотные биполярные транзисторы средней и большой мощности и их зарубежные аналоги: Справочник. В 4 томах. – М.: КУбК-а, 1997.
-
Мамонкин И.Г. Усилительные устройства. Учебное пособие для вузов. - М.: Связь. 1977. – 360 с.
-
Титов А.А. Расчет схемы активной коллекторной термостабилизации и её использование в усилителях с автоматической регулировкой потребляемого тока // Электронная техника. Сер. СВЧ – техника. – 2001. – № 2. – С. 26–30.
-
Устройства сложения и распределения мощностей высокочастотных колебаний / В.В. Заенцев, В.М. Катушкина, С.Е. Лондон, З.И. Модель; Под ред. З.И. Моделя. – М.: Сов. радио, 1980. – 296 с.
-
Лондон С.Е., Томашевич С.В. Справочник по высокочастотным трансформаторным устройствам. – М.: Радио и связь, 1984. – 216 с.
-
Титов А.А., Болтовская Л.Г. Высоковольтный транзисторный усилитель однополярных импульсов // Приборы и техника эксперимента. – 1979. – №2. – С. 140–141.
-
Гребенников А.В., Никифоров В.В. Транзисторные усилители мощности для систем подвижной радиосвязи метрового и дециметрового диапазонов волн // Радиотехника. – 2000 – № 5. – С. 83–86.
-
Гребенников А.В., Никифоров В.В., Рыжиков А.Б. Мощные транзисторные усилительные модули для УКВ ЧМ и ТВ вещания // Электросвязь. – 1996. – № 3. – С. 28–31.
-
Титов А.А., Кологривов В.А. Параметрический синтез межкаскадной корректирующей цепи полосового усилителя мощности // Электронная техника. Сер. СВЧ – техника. – 2002. – Вып. 1. – С. 6–13.
-
Титов А.А. Усилитель мощности для оптического модулятора // Приборы и техника эксперимента. – 2002. – № 5. – С. 88–90.
-
Титов А.А. Полосовой усилитель мощности с повышенной линейностью амплитудной характеристики // Приборы и техника эксперимента. – 2003. – № 4. – С. 65–68.
-
Радиопередающие устройства: Учебник для вузов / Л.А. Белов, М.В. Благовещенский, В.М. Богачев и др.; Под ред. М.В. Благовещенского, Г.У. Уткина. – М.: Радио и связь, 1982. – 408 с.
-
Знаменский А.Е., Нестеров М.И. Расчет трансформаторов сопротивлений с сосредоточенными элементами // Техника средств связи. Сер. Техника радиосвязи. – 1983. – Вып. 1 – С. 83–88.
-
Знаменский А.Е. Таблицы для расчета трансформаторов сопротивлений в виде фильтров нижних частот. // Техника средств связи. Сер. Техника радиосвязи. – 1985. – Вып. 1. – С. 99–110.
-
Мелихов С.В. Аналоговое и цифровое радиовещание: Учебное пособие. – Томск: Томск. гос. ун-т систем управления и радиоэлектроники, 2002. – 251 с.
-
ГОСТ 20532 – 83. Радиопередатчики телевизионные 1 – 5 диапазонов. Основные параметры, технические требования и методы измерений. – М.: Издательство стандартов, 1984. – 34 с.
-
ГОСТ Р 50890 – 96. Передатчики телевизионные маломощные. Основные параметры. Технические требования. Методы измерений. – М.: Издательство стандартов, 1996. – 36 с.
-
Иванов В.К. Оборудование радиотелевизионных передающих станций. – М.: Радио и связь, 1989. – 336 с.
-
Зааль Р. Справочник по расчету фильтров: Пер. с нем. - М.: Радио и связь. 1983. – 752 с.
-
Титов А.А., Григорьев Д.А. Параметрический синтез межкаскадных корректирующих цепей высокочастотных усилителей мощности // Радиотехника и электроника. – 2003. – № 4. – С 442–448.
-
Howard A. Higher manufacturing yields using DOE // Microwave J. – 1994. – Vol. 37. – No. 7. – P. 92 – 98.
-
Бабак Л.И., Пушкарев В.П., Черкашин М.В. Расчет сверхширокополосных СВЧ усилителей с диссипативными корректирующими цепями // Известия вузов. Радиоэлектроника. – 1996. – Том 39. - № 11. - С. 20 – 28.
-
Ku W.H., Petersen W.C. Optimum gain-bandwidth limitation of transistor amplifiers. // IEEE Trans. – 1975. – Vol. CAS - 22. – No. 6. – P. 523 – 533.
-
Ланнэ А.А. Оптимальный синтез линейных электронных схем. – М.: Связь, 1978. – 336 с.
-
Трифонов И.И. Расчет электронных цепей с заданными частотными характеристиками. – М.: Радио и связь, 1988. – 304 с.
-
Балабанян Н. Синтез электрических цепей. – М.: Госэнергоиздат, 1961. – 543 с.
-
Муртаф Б. Современное линейное программирование: Пер. с англ. – М.: Мир, 1984. – 224 с.
-
Смирнов Р.А. Оптимизация параметров импульсных и широкополосных усилителей. – М.: Энергия, 1976. – 200 с.
-
Титов А.А. Расчет межкаскадной корректирующей цепи многооктавного транзисторного усилителя мощности. // Радиотехника. – 1987. – №1. – С. 29 – 31.
-
Мелихов С.В., Титов А.А. Широкополосный усилитель мощности с повышенной линейностью // Приборы и техника эксперимента. – 1988. – № 3. – С. 124 – 125.
-
Титов А.А., Ильюшенко В.Н., Авдоченко Б.И., Обихвостов В.Д. Широкополосный усилитель мощности для работы на несогласованную нагрузку // Приборы и техника эксперимента. – 1996. – № 2. – С. 68 – 69.
-
Окснер Э.С. Мощные полевые транзисторы и их применение: Пер. с англ. – М.: Радио и связь, 1985. – 288 с.
-
Брауде Г.З. Коррекция телевизионных и импульсных сигналов. // Сб. статей. – М.: Связь, 1967. – 245 с.
-
Титов А.А. Параметрический синтез межкаскадной корректирующей цепи широкополосного усилителя мощности на полевых транзисторах. // Радиотехника. – 2002. – № 3 - С. 90–92.
-
Obregon J., Funck F., Borvot S. A 150 MHz – 16 GHz FET amplifier. // IEEE International solid-state Circuits Conference. – 1981, February. – P. 66 – 67.
-
Авдоченко Б.И., Ильюшенко В.Н., Донских Л.П. Пикосекундные усилительные модули на транзисторах с затвором Шотки // Приборы и техника эксперимента. – 1986. – № 5. – С. 119–122.
-
Гринберг Г.С., Могилевская Л.Я., Хотунцев Ю.Л. Численное моделирование нелинейных устройств на полевых транзисторах с барьером Шотки // Электронная техника. Сер. СВЧ-техника. – 1993. – Вып. 4. – С. 18–22.
-
Потемкин В.Г. Система инженерных и научных расчетов MATLAB 5.x: - В 2-х томах. – М.: ДИАЛОГ-МИФИ, 1999.
-
Титов А.А. Параметрический синтез межкаскадной корректирующей цепи сверхширокополосного усилителя мощности // Известия вузов. Сер. Электроника. – 2002. – № 6. – С. 81–87.
-
Бабак Л.И., Дергунов С.А. Расчет цепей коррекции сверхширокополосных транзисторных усилителей мощности СВЧ // Сб. «Радиотехнические методы и средства измерений» – Томск: Изд-во Том. ун-та, 1985 г.
-
Жаворонков В.И., Изгагин Л.Н., Шварц Н.З. Транзисторный усилитель СВЧ с полосой пропускания 1 – 1000 МГц // Приборы и техника эксперимента. – 1972. – № 3. – С. 134–135.
-
Титов А.А. Параметрический синтез широкополосных усилительных ступеней с заданным наклоном амплитудно-частотной характеристики // Известия вузов. Сер. Радиоэлектроника. – 2002. – № 10. – С. 26–34.
-
Манзон Б.М. Maple 5 Power Edition – М.: Информационно-издательский дом «Филинъ», 1998. – 240 с.
-
Титов А.А. Расчет амплитудной характеристики каскада, работающего в режиме с отсечкой коллекторного тока // Известия вузов. Сер. Радиоэлектроника. – 2003. – № 2. – С. 33–37.
-
Вай Кайчень. Теория и проектирование широкополосных согласующих цепей: Пер. с англ. – М.: Связь, 1979. – 288 с.















