123630 (717242), страница 4
Текст из файла (страница 4)
процессы ректификации и фракционной конденсации.
Большинство этих процессов в коксохимическом производстве является непрерывным и, что повышает производительность аппаратуры, улучшает качество выделяемых из ПКГ продуктов и позволяет автоматизировать технологические процессы.
ПКГ из коксовых камер при температуре 650-610 0С поступает в газосборники коксовой батареи, где усредняется по составу и охлаждается впрыскиванием холодной надсмольной воды до 85-90°С. После этого газ направляется в цех улавливания и разделения, в котором после дополнительного охлаждения до 25-35°С из него выделяются КУС, СБ и соединения аммиака. Последовательность этих операций представлена на схемах (рис.1.6 а, б, в, г).
Рисунок 1.6 а - Охлаждение (I стадия).
На этой стадии конденсируется часть КУС и собирающаяся над ней надсмольная вода НСВ (отсюда ее незвание). Увлеченная током газа каменноугольная пыль в смеси с КУС оседает в виде фусов.
Рисунок 1.6. б - Охлаждение (II стадия) и выделение КУС.
На этой стадии в холодильниках, орошаемых НСВ, конденсируется основная масса КУС, к которой добавляется КУС, оседающая из ее тумана в электрофильтрах, и НСВ, содержащая до 30% аммиака в виде его солей. Остальной аммиак (до 10%) остается в газе.
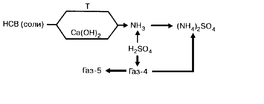
Рисунок 1.6. Выделение аммиака
Аммиак после охлаждения ПКГ содержится в свободном состоянии в газе-4 и в виде растворенных солей аммония в НСВ, образовавшихся при взаимодействии аммиака с сероводородом, оксидом углерода (IV), хлористым водородом, цианистым водородом и другими кислыми компонентами ПКГ. Эти соли по отношению к нагреванию делятся на две группы:
стойкие при высокой температуре (NH4CN, NH4CI. (NH4) 2S04);
разлагающиеся при нагревании ( (NH) 4S, (NH4) 2CO3).
Если технологией не предусмотрено производство из ПКГ индивидуальных сульфида аммония, цианистого водорода и роданистых солей, то все соединения аммиака, содержащиеся в ПКГ, переводятся в стабильный, легко выделяемый сульфат аммония. Для этого нестойкие соли аммония, содержащиеся в НСВ, разлагают нагреванием острым паром, например:
(NH4) 2CO3 = 2NH3 + С02 + Н2О,
а стойкие - обработкой гидроксидом кальция, например:
2NH4C1 + Са (ОН) 2 = 2NH3 + СаС12 + 2Н2О.
Выделившийся свободный аммиак соединяется с содержащим аммиак газом-4 и поступает в сульфатное отделение цеха, где поглощается серной кислотой с образованием сульфата и бисульфата аммония:
2NH3 + H2SO4 = (NH4) 2SO4; NH3 + H2SO4 = =NH4HSO4.
СБ, представляющий смесь ароматических углеводородов с температурой кипения до 180ºС, извлекается из ПКГ абсорбцией высококипящими растворителями с температурой кипения, более высокой, чем температура кипения СБ, с последующей отгонкой последнего. В качестве подобных сорбентов (ПМ) используется соляровое масло (tк = 300-350ºС) или фракция КУС (tк = 230-300°С). Предварительно из газа охлаждением выделяют остатки нафталина.
Конечными продуктами на стадии улавливания и разделения ПКГ становятся каменноугольная смола, сырой бензол, сульфат аммония и обратный коксовый газ. Выход этих продуктов от массы коксуемой шихты (в расчете на сухую шихту) представлен в табл.1.5
Таблица 1.5 - Выход продуктов коксования
| Продукт | Выход, мас. долей |
| Кокс | 0,11-0,13 |
| Каменноугольная смола | 0,03-0,04 |
| Сырой бензол | 0.01-0,012 |
| Сульфат аммония | 0,01-0,013 |
| Обратный коксовый газ | 0,15-0,18 |
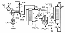
Технологическая схема улавливания и разделения прямого коксового газа представлена на рис.1.1.
Отсасываемый газодувками из коксовых камер, ПКГ охлаждается в газосборнике 1, орошаемом холодной НСВ, и поступает в сепаратор 2, в котором из газа конденсируются КУС, НСВ и выделяются твердые частицы-фусы. Образовавшаяся смесь этих продуктов разделяется в отстойнике-осветлителе 3. Газ, пройдя сепаратор, охлаждается до 25-З0°С в трубчатом холодильнике 4, орошаемом НСВ, где из него конденсируются остатки КУС и НСВ, которые поступают соответственно в отстойник 3 и сепаратор 2. НСВ из отстойника подается в аммиачную колонну 6, в которую вводится раствор гидроксида кальция и подается острый пар для разложения аммонийных солей.
Газ после холодильника 4 освобождается от тумана КУС в электрофильтре 5 и соединяется с током газообразного аммиака из аммиачной колонны. Общий поток газа подается турбогазодувкой 1 через подогреватель 8 в сатуратор 9, барботирует через раствор серной кислоты. Выпавшие в сатураторе кристаллы сульфата аммония отделяются, а газ, после охлаждения в водяном холодильнике прямого смешения 10, направляется в абсорбер с насадкой 11, который орошается циркулирующим поглотительным маслом. В абсорбере из газа извлекается СБ, и раствор его в поглотительном масле (ПМ) направляется на ректификацию. СБ отгоняется из раствора, а регенерированное ПМ возвращается на абсорбцию. В холодильнике 10 из газа выделяется твердый нафталин, который экстрагируется из водной суспензии горячей КУС, подаваемой в нижнюю часть холодильника. Из абсорбера 11 выходит обратный коксовый газ (ОКГ).
Рисунок 1.1 - Технологическая схема улавливания и разделения ПКГ: 1 - газосборник; 2 - сепаратор; 3 - отстойник-осветлитель; 4 - трубчатый холодильник; 5 - электрофильтр; 6 - аммиачная колонна; 1 - турбогазодувка; 8 - подогреватель газа; 9 - сатуратор; 10 - водяной холодильник; 11 - абсорбер
1.5 Гидрирование твердого топлива
Гидрированием (гидрогенизацией) твердого топлива называется процесс превращения органической части топлива в жидкие продукты, обогащенные водородом и используемые как жидкое топливо. Проблема гидрирования твердого топлива возникла в связи с возросшим потреблением нефти и необходимостью эффективно использовать низкокалорийные и высокозольные ископаемые угли, представляющие сложности при их сжигании. В промышленном масштабе гидрирование твердого топлива впервые было организовано в 30-х годах XX века в Германии и получило развитие в связи с необходимостью использовать для производства моторных топлив тяжелых смолистых нефтей с высоким содержанием серы. В настоящее время в различных странах работают установки деструктивной дегидрогенизации топлив производительностью от 200 до 1600 т/сутки.
Гидрирование твердого топлива представляет деструктивный каталитический процесс, протекающий при температуре 400-560°С под давлением водорода 20 - 10 МПа. В этих условиях происходит разрыв межмолекулярных и межатомных (валентных) связей в органической массе топлива и протекают реакции деструкции и деполимеризации высокомолекулярных структур угля.
Проблема гидрирования твердого топлива возникла в связи с возросшим потреблением нефти и необходимостью эффективно использовать низкокалорийные и высокозольные ископаемые угли, представляющие сложности при их сжигании. В промышленном масштабе гидрирование твердого топлива впервые было организовано в 30-х годах XX века в Германии и получило развитие в связи с необходимостью использовать для производства моторных топлив тяжелых смолистых нефтей с высоким содержанием серы. В настоящее время в различных странах работают установки деструктивной дегидрогенизации топлив производительностью от 200 до 1600 т/сутки.
Гидрирование твердого топлива представляет деструктивный каталитический процесс, протекающий при температуре 400-560°С под давлением водорода 20 -
10 МПа. В этих условиях происходит разрыв межмолекулярных и межатомных (валентных) связей в органической массе топлива и протекают реакции:
деструкции и деполимеризации высокомолекулярных структур угля
{С}n + пH2 → СnН2n;
гидрирования образовавшихся алкенов;
деструкции высших алканов с последующим гидрированием алкенов и образованием алканов меньшей молекулярной массы
CnH2n+2 → CmH2m+2 +CрH2p + H2 → CрH2p+2;
гидрирования конденсированных ароматических систем с последующим разрывом цикла и деалкилированием
раскрытия пятичленных циклов с образованием изоалканов и другие.
Так как процесс гидрогенизации протекает в избытке водорода, то реакции полимеризации и поликонденсации первичных продуктов деструкции подавляются и при достаточно высоком отношении водород/углерод продукты уплотнения почти не образуются.
Одновременно с гидрированием углеродных соединений протекают реакции гидрирования соединений, содержащих серу, кислород и азот по реакциям, аналогичным реакциям гидроочистки нефтепродуктов (глава VII).
Процесс гидрогенизации является каталитическим. В качестве катализаторов используют контактные массы на основе соединений молибдена, никеля или железа с различными активаторами, например:
М
оО3 + NiS + СаО + ВаО + А12О3.
катализатор активатор носитель
Изменением параметров процесса (температура, давление, время контактирования) и состава катализатора процесс гидрогенизации может быть направлен в сторону получения продуктов заданного состава. Выход жидких и газообразных продуктов гидрирования твердого топлива существенно зависит от содержания в нем летучих веществ, то есть от степени его углефикации. Угли с высокой степенью углефикации (антрацит, тощие угли) не могут быть использованы в качестве сырья для гидрогенизации. Из топлив для этой цели пригодны бурые угли или каменные угли с отношением водород/углерод не ниже 0,06 и содержанием золы не более 0,13 мас. дол.
Процесс гидрогенизации твердых топлив может проводиться в жидкой или паровой фазе. Из многочисленных технологических схем жидкофазной гидрогенизации наиболее экономичной является циклическая схема. Она отличается от других меньшим расходом водорода, более низкими температурой и давлением процесса и позволяет полностью использовать все компоненты перерабатываемого сырья. Принципиальная схема подобной установки гидрогенизации приведена на рис.1.8.
В результате гидрогенизации всех видов твердого топлива образуются жидкий продукт, содержащий изоалканы и нафтены, используемый в качестве сырья для каталитического риформинга и гидрокрекинга, а также котельное топливо и газ.
Рисунок 1.8. Циклическая схема жидкофазной гидрогенизации топлива: 1 - аппарат подготовки сырья; 2 - насос для пасты; 3 - реактор гидрирования; 4 - центрифуга; 5, 6 - ректификационные установки; 1 - нейтрализатор; 8 - реактор гидроочистки
1.6 Совершенствование процессов переработки твердого топлива
Дефицит углей для коксования, потребность в дешевом сырье для получения новых химических продуктов и развитие в связи с этим методов комплексного использования сырья, наконец исключительно крупные масштабы производств по переработке топлива вызвали острую необходимость в совершенствовании коксохимического и других производств по переработке твердого топлива. Здесь можно выделить четыре основных направления.
Интенсификация процесса коксования и сокращение времени его за счет:
снижения влажности коксуемого сырья;
повышения теплопроводности материалов печи;















