104637 (706772), страница 2
Текст из файла (страница 2)
Смысл бизнес-плана – построить модель функционирования бизнеса и отразить поведение этой модели на рынке с товарами или товарной группой. Говоря о коммерческом успехе бизнеса, обычно выделяют «три кита»:
1. Конкурентоспособная продукция;
2. Тщательная разработка идеи;
3. Достаточность средств.
Решение всех этих вопросов обеспечивается бизнес-планированием. Поэтому любое коммерческое мероприятие в мировой практике принято начинать с разработки бизнес-плана. Только в этом случае организация бизнеса становится надежным делом.
Значение этого документа настолько велико, что в ряде стран Западной Европы нельзя зарегистрировать новое предприятие без предоставления бизнес-плана.
И если, как основа коммерческого начинания, бизнес-план успешно применялся в странах с рыночной экономикой уже не одно десятилетие, то в качестве основы, каркаса корпорационного управления он используется совсем недавно.
В отечественной хозяйственной практике термины «бизнес-план», «бизнес-планирование» стали использоваться с начала 90-х гг., когда страна вступила в эпоху перестройки экономики и коренным образом изменились подходы к управлению предприятием. Отказ от централизованного регулирования поставил перед руководителями задачу самостоятельного выбора стратегии развития организации с учетом многообразных факторов внешней среды хозяйствования. С другой стороны, особая роль бизнес-плана проявляется в связи с тем, что финансирование капиталовложений за счет бюджетных средств практически прекратилось, и перед большинством организаций встала задача «завоевания» инвестиций, причем на условиях конкурентности, возвратности и платности.
Бизнес-план можно определить как документ (от латинского documentum – образец, свидетельство, доказательство), содержащий информацию в зафиксированном виде и специально предназначенный для ее передачи во времени и пространстве. Ведь бизнес-план – это доказательство будущего успеха бизнеса. Цель подготовки бизнес-плана – донести деловую информацию до всех заинтересованных лиц и организаций: потенциальных участников и помощников в бизнесе, органов управления всех уровней, возможных инвесторов, экспертов и т.д. Понимание бизнес-плана как документа связано также с конфиденциальностью содержащейся в нем информации, о чем должна предупреждать соответствующая запись на его титульном листе.
Комплексность бизнес-плана означает полноту содержащейся в нем сведений (маркетинговых, экономических, технических, правовых, финансовых и т.д.), а системность – их изложение по определенной схеме (т.е. системе, выстроенной в соответствии с внутренней логикой описания бизнеса, с приведением доказательств эффективности предлагаемых решений).
Наиболее важна роль бизнес-планирования при разработке нового проекта (создание новой продукции и выход с нею на рынок, оказание новых видов услуг и т.п.). При этом нужно четко определить все возможные трудности, выявить способы их преодоления, предоставить потенциальным партнерам, будущим инвесторам и другим заинтересованным сторонам всю необходимую информацию. В сегодняшних условиях сама разработка бизнес-плана приобретает важное организующее значение, так как позволяет определить потенциал предприятия, выявить сильные и слабые его стороны, поставить новые цели и задачи, выработать наиболее рациональные управленческие решения, согласовать действия подразделений. В целом бизнес-план дает возможность оценить эффективность нового дела и тем самым снизить риск его провала. В нем содержатся результаты расчетов производственных и финансовых потребностей предприятия, излагаются данные о предполагаемых доходах, что позволяет привлечь инвесторов.
Бизнес-план составляется как для внутренних, так и для внешних пользователей, но чаще всего его разрабатывают для будущих инвесторов с целью заключения с ними соглашений об инвестициях и кредитах. Для внутреннего пользования бизнес-план обычно составляется на срок от 3 до 5 лет, для целей инвестиционного характера – в соответствии с инвестиционным соглашением. Бизнес-план должен быть тщательно документирован, поскольку его могут детально изучать будущие инвесторы, кредиторы и т.п. Поэтому бизнес-план обычно готовят те, кто собирается его исполнять. К созданию бизнес-плана следует привлекать в ряде случаев специалистов смежных организаций – экспертов, консультантов в области права, рекламы, исследования рынка и т.д. Как и всякий перспективный документ, бизнес-план должен периодически пересматриваться и корректироваться в зависимости от изменения ситуации. К бизнес-плану предъявляют следующие требования: достоверность (он должен отражать истинное состояние дел на предприятии); своевременность (его надо составить и использовать по назначению в заранее оговоренный срок); достаточность (в бизнес-плане нужно сосредоточить минимально необходимый объем информации); понятность доступность для восприятия.
Не рекомендуется составлять бизнес-план в большом объеме и перегружать его лишней информацией. Ведь обычно он просматривается и используется многими деловыми людьми. В качестве допустимого варианта можно подготовить двух- или трехстраничный вариант аннотации по проекту. В целом объем бизнес-плана зависит от характера бизнеса.
В современной практике предпринимательства бизнес-план выполняет четыре основных функции.
Первая функция связана с возможностью использования бизнес-плана для разработки стратегии бизнеса. Она играет особую роль в период создания предприятий, а также при выработке новых направлений деятельности, помогая руководителю определить цели своего предприятия и направить все усилия на достижение этих приоритетных задач.
Вторая функция – планирование. Она позволяет оценить возможности развития нового направления деятельности, контролировать процессы внутри фирмы. В результате обеспечивается жизнеспособность и будущая устойчивость предприятия, снижается риск.
Третья функция связана с привлечением денежных средств: ссуд, кредитов. В современных условиях банки, решая вопрос о выделении денежных средств, требуют предоставления тщательно проработанного бизнес-плана, обосновывающего возможность их возврата.
Четвертая функция связана с привлечением к реализации планов фирмы потенциальных партнеров, инвесторов.
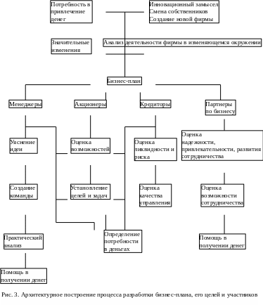
Процесс разработки бизнес-плана, его цели и участники приведены на рис. 3.
Логика составления бизнес-плана от возникновения экономического замысла до получения и распределения прибыли между его участниками показана на рис. 4.
Важнейшей чертой бизнес-плана должны являться точность количественных показателей и содержательное, качественное обоснование всех разделов.
Виды бизнес-планов
В настоящее время применяется много разновидностей бизнес-планов: бизнес-план коммерческой идеи или инвестиционного проекта, бизнес-план компании, структурного подразделения, бизнес-план проведения санации, реструктуризации, процедуры приватизации, обоснования лизинга, доступа к кредитной линии и т.д. Они отличаются по форме, содержанию, структуре. Зарубежные фирмы, например, предпочитают составлять бизнес-планы на отдельную сделку, у нас бизнес-план чаще разрабатывается предприятиями, начинающими свой бизнес. Это определяет различия в методологии бизнес-планирования.
Имеются разные классификации бизнес-планов, но, пожалуй, основной является классификация по объектам бизнеса. Бизнес-план здесь разрабатывается в различных модификациях в зависимости от назначения: по бизнес-линиям (продукция, работы, услуги, технические решения); по фирме в целом (рис. 5).
Одна группа планов и технологий направлена на планирование проектов, а другая – на планирование деятельности предприятия. Сегодня это Бизнес-план инвестиционного проекта и Бизнес план работы предприятия. Оба эти вида бизнес-планов широко применяются в практической деятельности. У каждого из них имеется свое место и свой предмет в сфере внутрипроизводственного планирования.
На предприятиях даже средних размеров возможно, наряду с бизнес-планом работы предприятия, наличие нескольких, а иногда до десятка и более, бизнес-планов инвестиционных проектов.
Сравнение бизнес-планов предприятий и бизнес-планов инвестиционных проектов позволяет выделить основные отличительные черты:
Таблица 1 Основные отличительные черты бизнес-планов предприятий и инвестиционных проектов
| Бизнес-план инвестиционного проекта | Бизнес-план работы предприятия |
| 1. В основе – одна цель. | 1. Охватывает комплекс целей предприятия. |
| 2. Имеет четко очерченные временные рамки выполнения. | 2. Предусматривает комплексное непрерывное планирование. |
| 3. Может разрабатываться на длительный период – срок жизни проекта. | 3. Разрабатывается обычно на 3-5 лет с детальным планированием на год. |
| 4. Основная задача – привлечение финансовых средств. | 4. Регламентация параметров работы предприятия на определенный период. |
Бизнес-план инвестиционного проекта
В современных условиях особую актуальность получили инвестиционные проекты – как гаранта повышения конкурентоспособности и рыночной ценности предприятий.
Проект – увязанный по ресурсам, исполнителям и срокам комплекс научно-исследовательских, проектно-конструкторских, социально-экономических и других мероприятий, направленных на изменение исходного состояния объекта.
Инвестиционные проекты представляют собой совокупность документов, характеризующих проект от его замысла до достижения заданных показателей эффективности и охватывающий, как правило, прединвестиционную, инвестиционную, эксплуатационную и ликвидационную стадии его реализации.
К инвестиционным проектам, обычно, относят такие, в которых главной целью является вложение средств в различные виды бизнеса с целью получения прибыли. В зависимости от объекта, его стоимости, сроков реализации инвестиционные проекты разнообразны. Это и создание новых предприятий, выпуск новой продукции, вовлечение в производство новейшей техники, и технологии, проведение технического перевооружения и реконструкции.
На уровне предприятия в основном реализуются инновационные проекты, к которым относят систему различных нововведений, обеспечивающих непрерывное развитие организационно-экономических систем.
С помощью инновационных проектов осуществляется достижение целей и задач стратегического планирования предприятий. Инновационные проекты обычно имеют долговременный характер и связаны со значительным риском.
Подробное технико-экономическое обоснование каждой инновации осуществляется в соответствующем бизнес-плане.
Отличительной чертой таких бизнес-планов является формирование решительной и активной инновационной идеи, которая прорабатывается в бизнес-плане и воплощается на практике путем реализации инвестиционного проекта.
Задача бизнес-плана – дать целостную системную оценку перспектив конкретного инвестиционного проекта.
Осуществление разработки проекта – занятие дорогостоящее и трудоемкое, поэтому вначале на этапе прединвестиционной фазы проводят необходимые исследования и научно-технические разработки, предшествующие принятию инвестиционного решения. Разрабатывается концепция инвестиционного проекта, производится ее структуризация, осуществляется предпроектный анализ. И только потом составляется итоговый, максимально компактный документ, который позволяет не только принять обоснованное решение, но и определяет, что и когда нужно сделать, чтобы оправдать ожидания относительно эффективности проекта – бизнес-план инвестиционного проекта.















