104337 (706702)
Текст из файла
Реферат
на тему:
"Відпрацювання рішення про необхідність правової охорони"
Питання, з яким стикається кожен менеджер або інженер, що має справу з проблемами інтелектуальної власності, або патентний повірений, що працює з нею, формулюється так: який спосіб є найпридатнішим для охорони прав на конкретний результат інтелектуальної діяльності? На жаль, просте знання про те, що існують різні способи правової охорони, не обов'язково допоможе менеджерові вибрати саме той спосіб, який найкраще підходить для конкретного випадку.
Наприклад, компанія робить вимірювальні прилади. Інженер з компанії приходить до менеджера й каже: "Я пропоную замінити прокладки з металу в наших манометрах на полімерні. Манометри при цьому матимуть швидшу реакцію й настільки простіше влаштовані, що ми зможемо знизити витрати на їх виробництво". Ця пропозиція зацікавить, тому що якісніший товар можна буде виробляти за нижчою ціною.
Тепер потрібно вирішити, чи варто охороняти це нове технічне рішення. Але яку форму охорони варто обрати? Чи варто запатентувати нове рішення, а може, зберегти як комерційну таємницю? Чи мають намір компанії продавати її під новою торговельною маркою? Чи варто зареєструвати цю марку? Чи почне компанія нову рекламну кампанію на телебаченні й радіо, а також з випуску нових проспектів? Чи потрібно зареєструвати авторські права на рекламні тексти?
Вибір форми охорони інтелектуальної власності є дуже важливим, тому що дозволяє максимально збільшити ступінь правової охорони результатів інтелектуальної діяльності. В одній ситуації комерційна таємниця може забезпечити кращу охорону, ніж будь-який патент, навіть якщо доступними є обидва способи. В іншій ситуації патент може забезпечити кращу охорону, ніж комерційна таємниця. Рішення приймаються на основі планів використання охороноздатних результатів на ринку.
Патентознавці не в змозі активно й безупинно контролювати технічні відділи компанії та відділ з маркетингу на предмет доцільності правової охорони розроблюваних технічних і технологічних рішень та ідей. Попереднє виявлення передбачуваних об'єктів права інтелектуальної власності всередині компанії довіряється в руки тих, хто найглибше задіяний у технологічних інноваціях компанії.
Саме на інженерах і менеджерах лежить відповідальність за виявлення всіх результатів інтелектуальної діяльності, що може реалізувати компанія.
Насамперед потрібно виявити ті результати, що мають комерційну значущість і придатні для забезпечення правової охорони відповідно до чинного законодавства. Кожен об'єкт права інтелектуальної власності забезпечує власникові різні юридичні права з певними перевагами й обмеженнями. Кожен об'єкт має свій власний набір юридичних вимог, що їх треба задовольнятися до того, як компанія дістане права інтелектуальної власності. Додатково, щоб вибрати придатний спосіб, варто оцінити багато чинників економічного характеру.
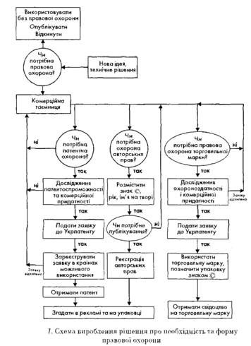
Схему вироблення рішення про правову охорону результатів досліджень і розробок у загальному вигляді показано на рис. 3.1. Тут досягаються дві важливі цілі. По-перше, схема забезпечує системний підхід до кожної ситуації, пов'язаної з інтелектуальною власністю. По-друге, вона гарантує розгляд усіх типів інтелектуальної власності для кожної ситуації.
Схема вибору способу охорони є комплексною в тому значенні, що для розуміння й оцінки певних кроків потрібно зрозуміти й оцінити наслідки. Менеджер повинен знати ті вигоди, що можуть дати різні види об'єктів права інтелектуальної власності.
Схема охорони бере початок у лівому верхньому куті з безперервного нарощування компанією фундаменту комерційної таємниці. Кожне з повсякденних зусиль полягає в додаванні ще одної "цеглинки" в цей фундамент. Згодом з цієї комерційної таємниці можуть розвитися цілком визначені розпізнавані ідеї, концепції, технічні або комерційні рішення.
Відповідно до схеми охорони, першим кроком є визначення того, чи достатню цінність має певний розпізнавальний об'єкт, якого створила компанія, щоб виправдати правову охорону. Початкове рішення дуже важливе, оскільки всі інші дії з правової охорони є його наслідком. На це рішення впливає багато чинників. Якщо цей розпізнавальний об'єкт не достатньо цінний, то, мабуть, немає потреби його охороняти. Натомість компанія просто може використовувати цей об'єкт без охорони або відкинути його через непотрібність. Як альтернативу компанія може захотіти опублікувати досягнуті результати, щоб зробити цей об'єкт усім доступним і тим самим застерегти будь-кого від претензії на нього як на свою інтелектуальну власність.
З іншого боку, якщо об'єкт достатньо цінний для компанії й охорона видається необхідною, наступним кроком відповідно до схеми є присвоєння цьому об'єктові статусу комерційної таємниці. Цей крок відносно простий, тому що від компанії він вимагає лише свідомого та формального зусилля засекретити цього об'єкта.
Одна з юридичних вимог до охорони комерційної таємниці полягає в тому, що компанія починає "формальні підтверджувальні кроки" зі збереженню об'єкта охорони в таємниці. Перший формальний підтверджувальний крок полягає у виділенні цінного об'єкта, який варто охороняти, і відділенні його від інших незначних об'єктів, що лишаються незахищеними. У результаті цього кроку встановлюється, що компанія свідомо починає зусилля зі збереження особливого об'єкта в комерційній таємниці. Далі, свідомого вилучаючи незначні об'єкти, що не мають цінності, зі сфери охорони комерційної таємниці і, можливо, опублікування цих незначних результатів, компанія дає "формальне підтвердження" тому, що об'єкт охорони, що має цінність, розглядається як комерційна таємниця. Таким способом запобігають виникненню зайвого обсягу охорони, що міг би призвести до зниження ефективності програми дій компанії в сфері комерційної таємниці.
Як показано на рис.3.1., наступний вибір маршруту в системі охорони пов'язаний зі з'ясуванням того, чи має розглянутий об'єкт, який наразі класифікується як комерційна таємниця, бути захищеним за допомогою патенту або свідоцтва замість охорони комерційною таємницею.
Спочатку найкраще розглянути кожний результат інтелектуальної власності незалежно від інших, аби переконатися, що доступної форми правової охорони через недогляд не було пропущено.
Цей фрагмент схеми охорони пропонує гнучкий підхід до прийняття рішень. Шляхи прийняття рішень, що стосуються всіх типів інтелектуальної власності, розміщені по вертикалі й межують один з одним, при цьому кожен маршрут виходить безпосередньо з блоку комерційної таємниці. Таке розміщення допускає гнучкість прямого переходу від розгляду комерційної таємниці до будь-якого іншого об'єкта права інтелектуальної власності. Подібна гнучкість є корисною для досвідченого менеджера, що може відразу ж розпізнати оптимальну форму охорони й продовжувати рухатися, роблячи відповідні кроки, Що стосуються вже цього об'єкта права інтелектуальної власності. Для Менш досвідченого менеджера конструкція вертикального стовпця Допускає послідовний підхід до моделі, у якій він просто розглядає кожен об'єкт права інтелектуальної власності незалежно від інших і в Порядку проходження починає з розгляду винаходів.
Об'єкт, для якого розглядається можливість правової охорони шляхом патентування, є суто технічним. Він належить до функціональних і утилітарних аспектів інновації. Навпаки, патенти на промислові зразки захищають декоративні особливості виробленого товару. Спочатку потрібно відповісти на такі два запитання:
чи відповідає об'єкт охорони юридичним вимогам, яких вимагає патентне право;
чи є патентна охорона мудрим кроком з позицій ділової перспективи.
Якщо відповідь хоча б на одне з цих питань негативна, то для цього конкретного об'єкта можливість патентування варто відкинути. З іншого боку, якщо відповіді на обидва ці запитання позитивні, то варто вирішити, чи є патентна охорона більш бажанішим, ніж охорона як комерційної таємниці. Це одне з найважливіших рішень, прийнятих на основі розглянутої схеми охорони. Об'єкт, що захищається комерційною таємницею, має зберігатися в секреті, тоді як об'єкт, що охороняється патентом, повинен бути привселюдно розкритим. Ці два види охорони виключають один одного, так що один і той же об'єкт не може бути захищеним одночасно патентом і комерційною таємницею. Існує безліч конкурентних чинників при виборі між цими двома типами правової охорони, кожен з яких має певні переваги й недоліки, які необхідно зважити.
Думаючи, що патентування є надійнішим, ніж охорона комерційною таємницею, компанії варто почати відповідні кроки, щоб забезпечити патентування. Схема охорони виявляє в цьому процесі найважливіші кроки. По-перше, компанії варто провести дослідження на патентоздатність щодо попередніх і загальновідомих технічних рішень, щоб домогтися розуміння потенційного діапазону прав, які мають бути отримані в результаті патентної охорони. Таке дослідження, як правило, проводиться шляхом експертизи наявних рішень. Дослідження встановлює, чи цей винахід є досить новим, чи обґрунтованість претензії на патент не настільки очевидна.
Якщо за результатами патентних досліджень установлено, що патентна охорона не задовольняє юридичних вимог, компанія може зберегти об'єкт охорони просто як комерційну таємницю. Однак якщо дослідження забезпечило позитивні результати, компанія може оформити й подати в патентне відомство заявку на патент, що охоплює цей об'єкт охорони.
Компанія також повинна визначитися з реєстрацією патентної заявки в інших країнах. Відповідно до Паризької конвенції, до якої приєдналась Україна, є правило конвенційного пріоритету, на підставі якого компанія має один рік, починаючи від моменту реєстрації її патентної заявки в Укрпатенті, щоб зареєструвати подібну патентну заявку в країні-учасниці цієї міжнародної угоди на той же самий об'єкт охорони.
Після реєстрації патентної заявки патентне відомство піддає її спочатку формальній експертизі, а потім експертизі на предмет відповідності критеріям патентоздатності. Якщо патентне відомство приймає рішення про видачу патенту, то в компанії виникають патентні права на певний об'єкт і їй варто позначати свої рекламні матеріали й товари привласненим патентові номером. Навпаки, якщо патентне відомство не приймає рішення про видачу патенту, то компанії варто продовжувати охороняти цей об'єкт як комерційну таємницю. При патентуванні, відповідно до чинного закону, процедура припускає етап тимчасової охорони й обов'язкову публікацію матеріалів заявки в офіційному бюлетені до ухвалення рішення про видачу патенту7. Тому можливість продовжувати правову охорону як комерційної таємниці зберігається тільки в разі зняття заявки з розгляду до публікації.
Наступна стадія, що міститься в схемі охорони, - визначити, чи варто охороняти об'єкт авторським правом. Об'єкт, що передбачається охороняти авторським правом, може бути як технічного типу, наприклад, комп'ютерне програмне забезпечення, так і нетехнічного типу, як-от рекламна брошура.
Об'єкти авторського права охороняються Законом України "Про авторське право і суміжні права" від моменту їх виникнення. Таким моментом вважається втілення їх на матеріальному носії таким чином, щоб його могла сприйняти інша особа. На цьому етапі попередження інших осіб про те, що об'єкт перебуває під охороною, на твір слід ставити знак © із вказівкою імені виробника та дати, від якої діє правова охорона.
Наступним кроком є визначення того, чи призначається цей твір для опублікування, що має на увазі необмежене публічне розповсюдження копій зазначеної роботи. Компанія може зареєструвати всі роботи, які публікуються в ДП "Українське агентство з авторських і суміжних прав". Така реєстрація є корисною, якщо передбачається комерційне використання цих прав. У разі порушення їх недобросовісним конкурентом, свідоцтво та реєстрація є доказами при розгляді спорів у судовому порядку.
Об'єкти авторського права, також як і об'єкти права промислової власності, можуть охоронятися в режимі комерційної таємниці. Наприклад, перший технологічний регламент тощо.
При реєстрації твір піддається тільки формальній експертизі, щоб визначити, чи містять матеріали об'єкт, що підходить для реєстрації як об'єкт авторського права.
Кінцева фаза, відбита в схемі охорони, - це визначення того, чи може цей об'єкт бути захищеним як засіб індивідуалізації. Об'єкт охорони, розглянутий при цьому, має бути нетехнічним за своєю природою, наприклад, назва, що позначає новий товар, девіз рекламної кампанії.
Підставами для розгляду засобу індивідуалізації продукції (символи, емблеми, девізи) як торгової марки можуть бути такі міркування:
Характеристики
Тип файла документ
Документы такого типа открываются такими программами, как Microsoft Office Word на компьютерах Windows, Apple Pages на компьютерах Mac, Open Office - бесплатная альтернатива на различных платформах, в том числе Linux. Наиболее простым и современным решением будут Google документы, так как открываются онлайн без скачивания прямо в браузере на любой платформе. Существуют российские качественные аналоги, например от Яндекса.
Будьте внимательны на мобильных устройствах, так как там используются упрощённый функционал даже в официальном приложении от Microsoft, поэтому для просмотра скачивайте PDF-версию. А если нужно редактировать файл, то используйте оригинальный файл.
Файлы такого типа обычно разбиты на страницы, а текст может быть форматированным (жирный, курсив, выбор шрифта, таблицы и т.п.), а также в него можно добавлять изображения. Формат идеально подходит для рефератов, докладов и РПЗ курсовых проектов, которые необходимо распечатать. Кстати перед печатью также сохраняйте файл в PDF, так как принтер может начудить со шрифтами.















