99108 (705063)
Текст из файла
Сравнение лицензионных договоров
Скляренко Р. П.
В современной лицензионной торговле практика длительных переговоров и многостатейности договоров требует быстрой оценки множества существующих договоров с целью поиска оптимального разрешения возникающих при переговорах столкновений интересов. При обычном подходе просмотр договоров занимает значительное время, а в результатах зачастую может разобраться только человек, непосредственно сравнивающий договора. Руководители делегаций пользуются их записями, но удержание в памяти значительного объема информации необходимой для принятия решений при переговорном процессе является серьезной задачей. От ее решения во многом зависит исход переговоров.
При длительных переговорах главы делегаций могут меняться, их осведомленность различна, что ведет к некоторым сложностям в соблюдении преемственности курса. Несколько компенсировать, различия в подготовке переговорщиков призвана следующая простая методика сравнения договоров.
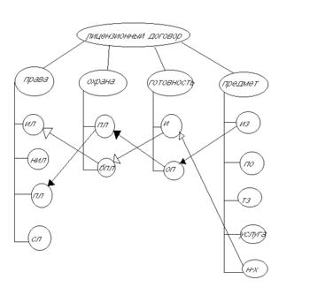
Для удобства понимания сути лицензионного договора классифицируем лицензионный договора по 4 аспектам:
по объему передаваемых прав (права);
по правовой охране объекта договора (охрана);
по степени производственного освоения объекта договора (готовность);
по категории объекта договора (предмет).
Каждый аспект, включает в себя следующие деления:
= 1. исключительная лицензия (ИЛ);
= 2. неисключительная лицензия (НИЛ);
= 3. полная лицензия (ПЛ);
= 4. сублицензирование (СЛ).
= 1. патентные лицензии (ПЛ);
= 2. беспатентные лицензии (БПЛ).
= 1. идея (И);
= 2. освоенное производство (ОП).
= 1. изобретение (ИЗ);
= 2. промышленный образец (ПО);
= 3. товарные знаки (ТЗ);
= 4. разрешение на их использование (услуга);
= 5. ноу-хау (Н-Х).
При определении сути договора для наглядности составляется схема (см. схему № 1). По ней легко установить суть договора, продвигаясь слева на право: определяется предмет договора, степень разработанности предмета, юридическая охрана и необходимый объем прав. На схеме № 1 приведено два примера (четные и белые стрелки).
Схема №1
После этого полезно составить подобную схему с учетом всех разделов договора. Это даст точную картину того, что необходимо добиваться на переговорах и позволит четко отслеживать все маневры партнера по переговорам.
Схема №2
Данные схемы легко запоминаются и дают огромное преимущество на переговорах. По осям откладываются условия сравниваемых договоров. Например, по оси “Вид платежа”: роялти, поушальный платеж, участие в прибыли лицензиата, наличный платеж, передача ценных бумаг, передача технической документации. Встречное лицензирование. Важно чтобы принятая однажды градация осей в последующем не изменялась. Затем определенные условия соединяются между собой линиями. На схеме №2 в качестве примера показаны два договора, не имеющие общих условий. При особо сложных, многолетних переговорах, возможно, использовать постатейные схемы.
Структурирование самого переговорного процесса позволяет добиваться значительных успехов, как продавцам, так и покупателем лицензий. Совместное использование схем позволяет быстро находить спорные вопросы и заниматься именно их решением, не отвлекаясь на общие моменты. В этих условиях резко сокращается количество предлогов для затягивания переговоров, проявляются слабые стороны, и становится невозможным прописывание дискриминационных мер путем отсылки от статьи к статье.
Список литературы
Для подготовки данной работы были использованы материалы с сайта http://www.sciteclibrary.ru/
Характеристики
Тип файла документ
Документы такого типа открываются такими программами, как Microsoft Office Word на компьютерах Windows, Apple Pages на компьютерах Mac, Open Office - бесплатная альтернатива на различных платформах, в том числе Linux. Наиболее простым и современным решением будут Google документы, так как открываются онлайн без скачивания прямо в браузере на любой платформе. Существуют российские качественные аналоги, например от Яндекса.
Будьте внимательны на мобильных устройствах, так как там используются упрощённый функционал даже в официальном приложении от Microsoft, поэтому для просмотра скачивайте PDF-версию. А если нужно редактировать файл, то используйте оригинальный файл.
Файлы такого типа обычно разбиты на страницы, а текст может быть форматированным (жирный, курсив, выбор шрифта, таблицы и т.п.), а также в него можно добавлять изображения. Формат идеально подходит для рефератов, докладов и РПЗ курсовых проектов, которые необходимо распечатать. Кстати перед печатью также сохраняйте файл в PDF, так как принтер может начудить со шрифтами.















